Добавить в корзинуПозвонить
Найти в Дзене
Прохожий

"Кот в мешке". Акции Российских компаний.

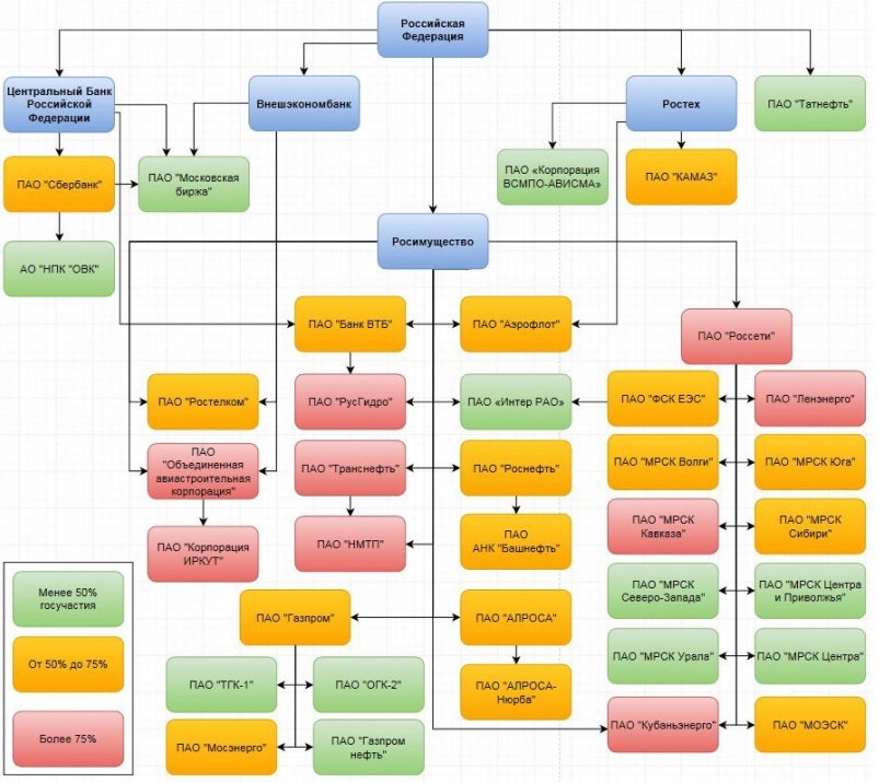
Сразу скажу вам, что я не противник России. Я здесь родился, вырос, получил образование, здесь мои друзья, родные и близкие. Я не хожу на митинги и не поливаю всю власть. Есть много моментов, которые мне не нравятся, но он есть везде. ТОП причин не инвестировать в компании РФ. 1. Политические риски Ну здесь есть одно всего лишь слово САНКЦИИ, Россия под санкциями живет с момента образования нашего государства. Мы постоянно под ограничениями, чтобы все не перечислять, а их просто столько, что можно альманах сделать целый. https://www.currenttime.tv/a/russia-american-european-sanctions/29449693.html По ссылке можно посмотреть полный список это только с 2014 года. Это санкции от США и ЕС. В этот пункт можно включить еще и то что в 90% компаний представленных на фондовом рынке, есть доля государства. Посмотрите на картинку, представлены компании с гос. участием. Почему риски "политические". Представьте себе такой вариант, как например мы поссорились с Польшей, Австрией или еще как
Оглавление

Сразу скажу вам, что я не противник России. Я здесь родился, вырос, получил образование, здесь мои друзья, родные и близкие. Я не хожу на митинги и не поливаю всю власть. Есть много моментов, которые мне не нравятся, но он есть везде.

ТОП причин не инвестировать в компании РФ.

1. Политические риски

Ну здесь есть одно всего лишь слово САНКЦИИ, Россия под санкциями живет с момента образования нашего государства. Мы постоянно под ограничениями, чтобы все не перечислять, а их просто столько, что можно альманах сделать целый.

https://www.currenttime.tv/a/russia-american-european-sanctions/29449693.html

По ссылке можно посмотреть полный список это только с 2014 года. Это санкции от США и ЕС.

В этот пункт можно включить еще и то что в 90% компаний представленных на фондовом рынке, есть доля государства. Посмотрите на картинку, представлены компании с гос. участием.

-2

Почему риски "политические". Представьте себе такой вариант, как например мы поссорились с Польшей, Австрией или еще какой-нибудь страной из ЕС, и на уровне правительства не будем поставлять им газ, что будет с акциями? репутацией компании?

2. Экономические риски

Посмотрите на некоторые графики и думаю вопросов у вас не будет.

-3

Индекс РТС (основной индикатор фондового рынка России). цена индекса на данный момент равна цене 2006 года. Вот и весь небывалый рост за 14 лет.

Пока живем в стабильно плохом состоянии экономики, никто не дает нам с вами никаких гарантий на завтра.

Вот простые мысли: "РФ сидит на сырьевой игле, за счет чего мы получаем неплохие прибыли, НО например уже сейчас в данный момент в США экспорт нефти превысил импорт, а к 2025-2030 году, США будет лидером по экспорту нефти, и будет качать рынок как им вздумается по цене, в Европе некоторые страны уже отказывается от Российского СПГ в ползу Американского, дело не в политике, а в цене."

3. Отсутствие выбора

Что здесь хочется сказать, в основном у нас только сырьевые компании. Кто то что то производит? Высокотехнологичный сектор? Автомобильные гиганты? Нет, не слышал...

В этот пункт включим и капитализацию компаний, вот ТОП 5 компаний, год 2018, за 2019 еще статистика не вышла

-4

- 4 добывающие компании и один гос. банк

ТОП 5 компаний США на 31.05.2019

-5

- высокие технологии 3 компании, продажи 1 компания, финансовая корпорация 1 компания

Просто сравните капитализации этих компаний и чем они занимаются.

4. Общая обстановка

В целом обстановка умеренно-негативная, если сложить все вышеперечисленные факторы, плюс давайте поговорим о дивидендных выплатах, с учетом реальной инфляции, роста тарифов, налогов, цен на энергоносители внутри страны, роста валют по отношению к рублю. Максимум вся эта история уже не про инвестиции, а сохранение. И то это в лучшем случае.

Так же хотелось еще сказать, если вы все таки инвестируете в акции западных компаний или собираетесь делать это, мой совет найти иностранного брокера, и покупать бумаги там. В любой кризисной ситуации вы и свои не сможете забрать у наших.

ВСЕМ СПАСИБО ЧТО ДОЧИТАЛИ, ДЕЛИТЕСЬ СВОИМ МНЕНИЕМ, ДАВАЙТЕ ОБЩАТЬСЯ, У ВСЕХ СВОЯ ТОЧКА ЗРЕНИЯ, БЫЛО БЫ ИНТЕРЕСНО УСЛЫШАТЬ И ЧУЖОЕ МНЕНИЕ.