Найти в Дзене
Эрудит-любитель.

Как я печатаю на своём 3D-принтере.

Приветствую всех. Пару лет назад я собрал 3D-принтер из заказанных на Алиэкспрессе комплектующих. Называется он RepRap. В этой статье расскажу про то, какими программами я пользуюсь, чтобы на нем печатать. Чтобы нарисовать нужную себе деталь, я использую программу 3D-моделирования Blender. Она бесплатная и позволяет легко воплотить свою задумку в 3D объект на компьютере. Затем вы экспортируете этот объект в файл формата STL, чтобы программа печати смогла понять, что вы хотите напечатать. Печать идет из программы RepetierHost, в неё вы загружаете файл *.STL с вашей деталью, при необходимости масштабируете, поворачиваете, смещаете ее на рабочем поле, затем делаете Slicing т.е. генерацию команд для 3D-принтера и наконец отправляете на печать. Принтер перед печатью разогревает экструдер до рабочей температуры (200-220 С ) и начинается печать. Если вы проделали какие-то операции с деталью в программе RepetierHost, то я советую вам сохраниться, нажав кнопку Сохранить во вкладке Слайсер. И в

Приветствую всех.

Пару лет назад я собрал 3D-принтер из заказанных на Алиэкспрессе комплектующих. Называется он RepRap. В этой статье расскажу про то, какими программами я пользуюсь, чтобы на нем печатать.

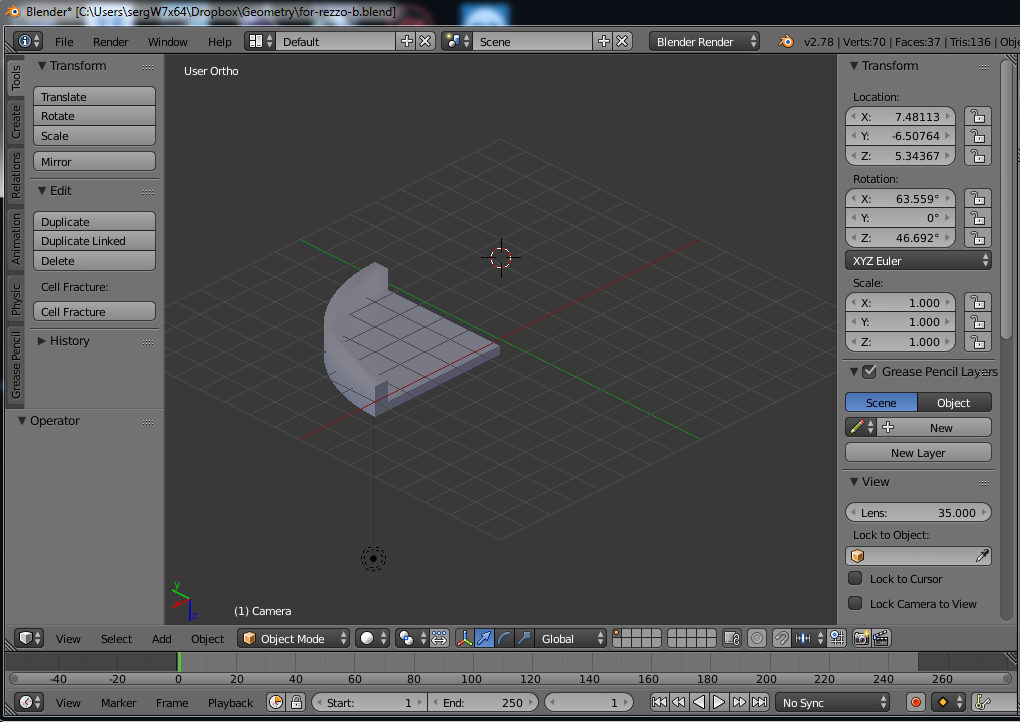
Чтобы нарисовать нужную себе деталь, я использую программу 3D-моделирования Blender. Она бесплатная и позволяет легко воплотить свою задумку в 3D объект на компьютере. Затем вы экспортируете этот объект в файл формата STL, чтобы программа печати смогла понять, что вы хотите напечатать.

Blender 3D
Blender 3D

Печать идет из программы RepetierHost, в неё вы загружаете файл *.STL с вашей деталью, при необходимости масштабируете, поворачиваете, смещаете ее на рабочем поле, затем делаете Slicing т.е. генерацию команд для 3D-принтера и наконец отправляете на печать.

Принтер перед печатью разогревает экструдер до рабочей температуры (200-220 С ) и начинается печать.

Если вы проделали какие-то операции с деталью в программе RepetierHost, то я советую вам сохраниться, нажав кнопку Сохранить во вкладке Слайсер. И в следующий раз вам не придется заново размещать или масштабировать свою деталь на рабочем поле.

Также советую питать компьютер и 3D-принтер через UPS - блок бесперебойного питания.

И обязательно сделайте вытяжку над принтером, чтобы не дышать испаряющимся пластиком.

Спасибо за прочтение.

Помощь каналу - ясоберу.