Найти в Дзене
Radio-любитель

Крона с "подзарядкой"

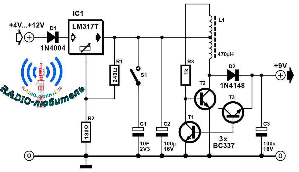
Схема, показанная на рисунке, использует небольшой SuperCap с емкостью «всего лишь» 10F (да, это 10 000 000 мкФ!) С максимальным рабочим напряжением 2,3 В. Небольшой переключатель или перемычка установлены в цепи, чтобы гарантировать, что конденсатор сохраняет свой заряд в течении длительного времени. Регулятор напряжения LM317T (IC1) используется на входе, чтобы обеспечить возможность перезарядки конденсатора от широкого спектра напряжения, одновременно защищая конденсатор от перенапряжения. Эта микросхема имеет встроенную защиту от перегрузки по току и от перегрева. Устройство может заряжаться от стандартного сетевого адаптера, где внутреннее сопротивление адаптера будет ограничивать зарядный ток. При входном токе 1 А конденсатор полностью зарядится за 20 с! Остальная часть схемы представляет собой импульсный регулятор, содержащий небольшую ферритовую катушку или дроссель (L1). Дроссель на 470мкГн состоит из приблизительно 20 витков эмалированной медной проволоки, намотанной вокр

Вид кроны
Вид кроны

Схема, показанная на рисунке, использует небольшой SuperCap с емкостью «всего лишь» 10F (да, это 10 000 000 мкФ!)

Схема кроны
Схема кроны

С максимальным рабочим напряжением 2,3 В. Небольшой переключатель или перемычка установлены в цепи, чтобы гарантировать, что конденсатор сохраняет свой заряд в течении длительного времени.

Регулятор напряжения LM317T (IC1) используется на входе, чтобы обеспечить возможность перезарядки конденсатора от широкого спектра напряжения, одновременно защищая конденсатор от перенапряжения. Эта микросхема имеет встроенную защиту от перегрузки по току и от перегрева. Устройство может заряжаться от стандартного сетевого адаптера, где внутреннее сопротивление адаптера будет ограничивать зарядный ток.

При входном токе 1 А конденсатор полностью зарядится за 20 с! Остальная часть схемы представляет собой импульсный регулятор, содержащий небольшую ферритовую катушку или дроссель (L1). Дроссель на 470мкГн состоит из приблизительно 20 витков эмалированной медной проволоки, намотанной вокруг ферритового сердечника. Сопротивление обмотки должно быть менее 1 Ом. Два конца обмотки припаяны к соединительным штырям в корпусе дросселя.

На рисунке показана вторая обмотка из 20 витков, которую необходимо намотать поверх существующей обмотки, чтобы обеспечить обратную связь для генератора (намотка в том же направлении, что и первая обмотка).

катушка
катушка

В качестве альтернативы, существующая обмотка может быть удалена из дросселя и заменена на 40-ка витковую обмотку медным проводом (подходит диаметр 0,5мм). Дроссель теперь преобразован в небольшой трансформатор. Работа генератора доказала свою надежность и работает при входном напряжении всего 0,5В.

Выходное напряжение регулируется, чтобы обеспечить приблизительно 9В. Транзистор Т3 использует обратное смещение база-эмиттер, чтобы выступать в качестве стабилитрона, обеспечивая опорное напряжение для регулирования выходного сигнала. В этой конфигурации напряжение стабилитрона NPN-транзистора с малым сигналом составляет около 8 В (вместо Т3 можно использовать стабилитрон на 8В). Схема на выходе выдает 8,5В при входном напряжении 2,3 В, в то время как при 0,7 В выход падает до 8,4В. Двумя наиболее важными критериями для любого переключающего регулятора являются его способность выходного тока и его эффективность.

Для тестирования использовался нагрузочный резистор 1 кОм. Схема потребляла 50мА при входном напряжении 2,3В, что соответствует потребляемой мощности 115 мВт. Выходное напряжение 8,5В соответствует выходному напряжению без нагрузки. Ток в нагрузке составляет 8,5мА, что дает выходную мощность 72,3мВт, что соответствует эффективности в 63%. Выходной ток составляет около 1мА при сопротивлении нагрузки 8,2 кОм. Выходное напряжение остается постоянным до тех пор, пока напряжение SuperCap не упадет до 1В.

Поскольку напряжение продолжает падать, выход также падает до тех пор, пока при 0,6 В выходное напряжение не станет 4,8 В. Как и в случае любого переключающего регулятора, входной ток увеличивается при падении входного напряжения. Этот тип регулятора является более эффективным, чем стандартный линейный регулятор, так что меньшие нагрузки приводят к меньшему энергопотреблению. В условиях холостого хода преобразователь потребляет всего 2 мА при входном напряжении 2,3 В. При небольшой нагрузке цепь будет работать до трех часов, прежде чем потребуется ее зарядка.

SuperCap, используемый в этой схеме, производится корейской компанией NuinTEK и имеет габаритные размеры 10 мм диаметром. Но можно применить любые подходящие по габаритам для размещения в корпусе кроны. Всем спасибо.