Найти в Дзене
electricalcircuitmk

Матричные RGB часы на DM163

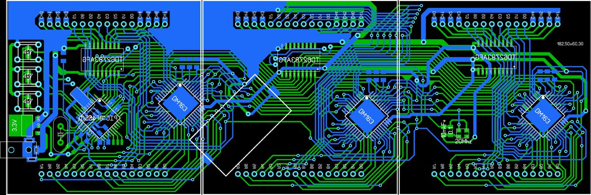
Давненько хотел себе сделать RGB часы, но чего то подходящего на просторах интернета не было найдено, за исключением одного проекта, но там можно было выбрать всего семь цветов свечения матрицы, т.е. ШИМ регулировки яркости не было. Поэтому начал делать свои. В основе проекта лежит 24-х канальный ШИМ драйвер DM163, который применяется для управления трехцветными матрицами. В качестве контроллера использован PIC18F4550. Часами реального времени являются M41T81, с напряжением питания от 2 до 5.5В. Изначально были выбраны DS1307, но для них напряжение питания составляет 5 вольт, и любое минимальное отклонение вызывает сбои в работе ЧРВ, пришлось бы делать источник питания с напряжением 5.5В. Поэтому с M41T81 можно использовать любую зарядку от смартфона с током не менее 2А. Для нормального вида устройства печатную было решено сделать не более чем три матрицы находящиеся впритык друг к другу, а из за большого количества соединений между матрицами и драйверами, плата получилась двухсторо

Давненько хотел себе сделать RGB часы, но чего то подходящего на просторах интернета не было найдено, за исключением одного проекта, но там можно было выбрать всего семь цветов свечения матрицы, т.е. ШИМ регулировки яркости не было. Поэтому начал делать свои.

В основе проекта лежит 24-х канальный ШИМ драйвер DM163, который применяется для управления трехцветными матрицами. В качестве контроллера использован PIC18F4550. Часами реального времени являются M41T81, с напряжением питания от 2 до 5.5В. Изначально были выбраны DS1307, но для них напряжение питания составляет 5 вольт, и любое минимальное отклонение вызывает сбои в работе ЧРВ, пришлось бы делать источник питания с напряжением 5.5В. Поэтому с M41T81 можно использовать любую зарядку от смартфона с током не менее 2А.

Для нормального вида устройства печатную было решено сделать не более чем три матрицы находящиеся впритык друг к другу, а из за большого количества соединений между матрицами и драйверами, плата получилась двухсторонняя. В связи с сложностью изготовления пп в домашних условиях, плата была заказана на заводе по производству пп в одном экземпляре.

-2

После сборки, стало понятно, что транзисторные сборки, либо драйверы вызывают помехи по питанию(это было отчетливо видно на осциллографе) из за чего чрв, расположенные между драйверами начинали сбоить в обмене данными. Ближе к разъему питания, этих помех не было, поэтому на отдельной плате был сделан модуль с чрв и припаян к основной плате. Убедившись в стабильности работы, я перерисовал плату и заказал уже несколько штук.

-3

Теперь о работе часов. Тут все просто, это часы, в них нет ни каких лишних "свистоперделок", которые мешают мне в тот момент, когда я хочу посмотреть время. Меня напрягает, когда я хочу посмотреть время, а приходится стоять и ждать, когда пройдет бегущая строка или температура. Из управления три кнопки, плюс, минус и кнопка программирования и она же подтверждение. Первые два параметра, это часы и минуты, следующие три - это выбор цвета цифр, и оставшееся три - это выбор цвета фона. Так же есть простенькая анимация смены цифр и бегущий светодиод, означающий ход часов.  На плате разведены дорожки для участка схемы управления яркостью подсветки, поскольку матрицы достаточно яркие, и в темное время хорошо подсвечивают помещение. Эта функция пока не реализована на программном уровне. На этом всё. Ни чего лишнего.

Далее несколько фотографий готовых часов, качество фото не очень, в реале, цвета ярче(цвета бледные на фото) и нет засветки сето диодов:

-4
-5
-6
-7
-8
-9
-10
-11

Архив с прошивкой и пп :https://yadi.sk/d/krDeBUIJQc-y4Q

Оригинал статьи (мой блог где так же можно найти и другие статьи): https://electricalcircuitmk.wordpress.com/2019/02/22/%d0%bc%d0%b0%d1%82%d1%80%d0%b8%d1%87%d0%bd%d1%8b%d0%b5-rgb-%d1%87%d0%b0%d1%81%d1%8b-%d0%bd%d0%b0-dm163/