Найти в Дзене

Светлячок из Чип и Дип.

На сайте Чип и Дип увидел авторскую разработку светлячок на микросхеме таймере 555. Схема очень проста и она даже там же выложена. Так что каждый желающий может и сам ее повторить. Я же в ней увидел схему которую сам применял когда собирал USB тестер для таких микросхем. Если перейдете по ссылке, то можете посмотреть. отличие лишь в том что у меня добавлен еще один светодиод и отсутствует фототранзистор. Светлячок можно применять как маячек для велосипедиста чтобы он мигал в ночное время. Авторы утверждают что выход на ножке 3 микросхемы 555 выдержит нагрузку порядка 200 мА и на его выход можно повесить 10 таких светодиодов. Довольно яркий светляк получится. Питание предусмотрено от батареек типа CR2032. Это 3 В. Емкость такой батарейки 210 мА/ч. Соответственно если повесить на него 10 светодиодов то долго он мигать не сможет. А точнее максимум два часа. При переделке придется покупать либо пачку батареек либо переделывать под какой нибудь маленький аккумулятор. У меня допустим

На сайте Чип и Дип увидел авторскую разработку светлячок на микросхеме таймере 555.

Сайт Чип и Дип
Сайт Чип и Дип

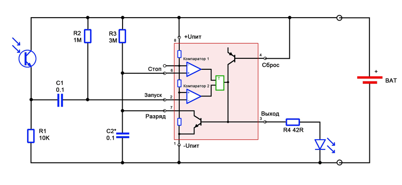
Схема очень проста и она даже там же выложена. Так что каждый желающий может и сам ее повторить.

Схема светлячка.
Схема светлячка.

Я же в ней увидел схему которую сам применял когда собирал USB тестер для таких микросхем. Если перейдете по ссылке, то можете посмотреть. отличие лишь в том что у меня добавлен еще один светодиод и отсутствует фототранзистор.

Светлячок можно применять как маячек для велосипедиста чтобы он мигал в ночное время.

Светлячек.
Светлячек.

Авторы утверждают что выход на ножке 3 микросхемы 555 выдержит нагрузку порядка 200 мА и на его выход можно повесить 10 таких светодиодов.

Довольно яркий светляк получится.

Питание предусмотрено от батареек типа CR2032.

Фото конструктора светлячок.
Фото конструктора светлячок.

Это 3 В. Емкость такой батарейки 210 мА/ч. Соответственно если повесить на него 10 светодиодов то долго он мигать не сможет. А точнее максимум два часа. При переделке придется покупать либо пачку батареек либо переделывать под какой нибудь маленький аккумулятор.

У меня допустим часто остаются б/у аккумуляторы от iphone. можно приспособить.

Цена тоже очень демократичная при том что этот конструктор не придется ждать месяц как из Китая. А приобрести его чтобы скоротать ребенку один вечер самое то.

Ставьте лайк если понравился обзор и подписывайтесь если не хотите пропустить следующую публикацию.

Какой паяльник купить?