Найти в Дзене
Radio-любитель

Зарядное устройство 12В

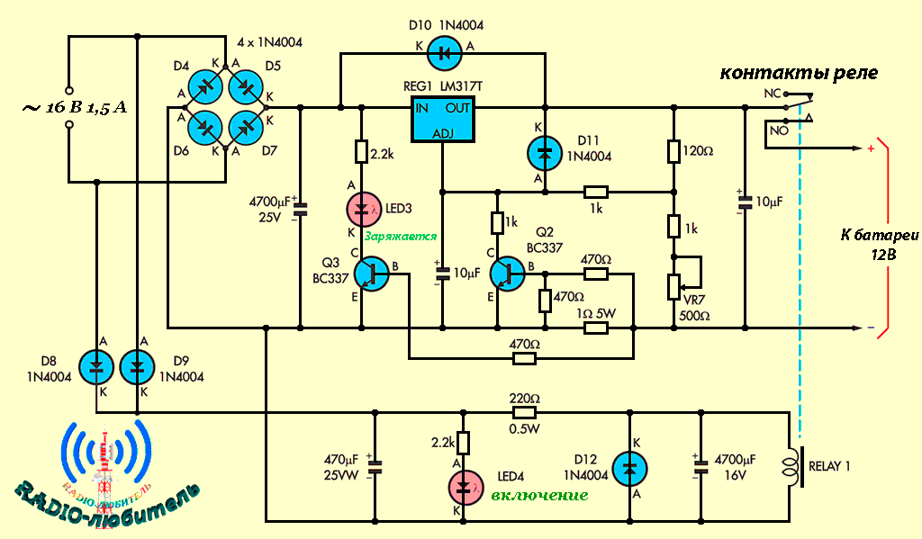
Это зарядное устройство для зарядки аккумуляторов оснащено отключением при пропадании переменного напряжения на входе. Принципиальная электрическая схема зарядного устройства показана на рисунке. Как упомянуто ранее, это идеальное зарядное устройство для свинцово-кислотных аккумуляторов общего назначения 12В. Питание для схемы зарядного устройства поступает от блока переменного напряжения 16В 1,5А, которое подается на диодный мост D4-D9 для получения двух источников постоянного тока. Основным источником питания является диодный мост D4-D6 и конденсатор фильтра емкостью 4700 мкФ. Конденсатор необходим для того, чтобы аккумулятор заряжался постоянным током, который не имел пульсаций. Регулятор с 3 контактами, REG1, устанавливает максимальное напряжение зарядки аккумулятора 13,8В. Работает следующим образом. Напряжение между его выходным и регулирующим контактом (ADJ) зафиксировано на уровне 1,25 В, и это напряжение подается на резистор 120ом (без учета небольшого тока, потребляемого

Вид платы
Вид платы

Это зарядное устройство для зарядки аккумуляторов оснащено отключением при пропадании переменного напряжения на входе. Принципиальная электрическая схема зарядного устройства показана на рисунке.

Схема зарядного устройства
Схема зарядного устройства

Как упомянуто ранее, это идеальное зарядное устройство для свинцово-кислотных аккумуляторов общего назначения 12В. Питание для схемы зарядного устройства поступает от блока переменного напряжения 16В 1,5А, которое подается на диодный мост D4-D9 для получения двух источников постоянного тока.

Основным источником питания является диодный мост D4-D6 и конденсатор фильтра емкостью 4700 мкФ. Конденсатор необходим для того, чтобы аккумулятор заряжался постоянным током, который не имел пульсаций. Регулятор с 3 контактами, REG1, устанавливает максимальное напряжение зарядки аккумулятора 13,8В.

Работает следующим образом. Напряжение между его выходным и регулирующим контактом (ADJ) зафиксировано на уровне 1,25 В, и это напряжение подается на резистор 120ом (без учета небольшого тока, потребляемого контактом ADJ). Результирующий ток 10 мА через резистор 120ом протекает через резистор 1 кОм, а последовательно соединенный резистор 500ом VR7 обеспечивает напряжение на них, эффективно повышая напряжение стабилизатора. Подстроечный резистор VR7 для установки на выходе 13,8V.

1ом 5W проволочный резистор используется для контроля зарядного тока. Возникающее на нем напряжение контролируется транзистором Q2. Когда напряжение на резисторе 1ом достигает 1В, что соответствует зарядному току в 1А, базовое напряжение Q2 достигает примерно 0,5 В, и транзистор начинает открываться, подтягивая вывод ADJ стабилизатора, чтобы уменьшить выходное напряжение. Это ограничивает зарядный ток до 1А.

Транзистор Q3 также контролирует напряжение на резисторе 1ом. Q3 включается всякий раз, когда напряжение резистора превышает примерно 0,5 В для включения светодиода, индикатора зарядки. Таким образом, при условии, что ток зарядки превышает 500 мА, LED3 будет гореть. Как только напряжение батареи достигает 13,8В, зарядный ток падает до нуля, и батарея фактически находится «на плаву». Когда питание зарядного устройства отключено, батарея может разряжаться через резисторы и стабилизатор REG1.

Чтобы остановить разрядку батареи, добавлена релейная цепь, чтобы отключить аккумулятор от зарядного устройства, если нет сетевого питания. Диоды D8 и D9, в сочетании с диодами D4 и D6, обеспечивают отдельный источник питания от 16В переменного тока. Напряжение фильтруется конденсатором 470мФ и затем подается через резистор 220 Ом, так что реле приводится в действие напряжением 12 В.

Конденсатор на 4700мФ на катушке реле задерживает включение до полной зарядки конденсатора фильтра 4700мФ REG1. Светодиод LED4 обеспечивает индикацию включения питания.

Зарядное устройство 12 В смонтировано на печатной плате размером 133x66 мм.

Печатная плата зарядного устройства
Печатная плата зарядного устройства

На плате размещен радиатор для регулятора (REG1) размером 84x24x28 мм. Прежде чем вы сможете проверить плату зарядного устройства, вам необходимо подключить 16В. Включите штекер, и индикатор зарядного устройства должен загореться, и, возможно, индикатор зарядки загорится в зависимости от заряда аккумулятора.

Отсоедините батарею и затем установите подстроечным резистором чтобы на выходе устройства было напряжение 13,8 В, используя для контроля мультиметр. Зарядное устройство готово к работе.