Найти в Дзене

Уязвимость и актуальность политики в связи с засухой в полузасушливых тропиках Азии - ретроспективный анализ Часть 2

Предыдущая часть Оценка уязвимости к засухе и ее последствий Существует три обширных подхода, широко используемых при оценке уязвимости и воздействия: а) социально-экономический подход, б) биофизический подход и в) комплексный подход, в котором используется сочетание социально-экономических и биофизических показателей. Социально-экономический подход в значительной степени относится к социальным, экономическим и политическим аспектам общества и фокусируется на оценке социально-экономического и политического статуса отдельных лиц или социальных групп. Биофизический подход в основном касается физического воздействия изменения климата на различные характеристики, такие как урожайность и доход. Комплексный подход к оценке сочетает в себе социально-экономические и биофизические характеристики анализа чувствительности. В этом подходе анализ концептуально определяет уязвимость как функцию адаптационного потенциала, чувствительности и подверженности таким явлениям, как засуха. Система оцен

Предыдущая часть

Оценка уязвимости к засухе и ее последствий

Существует три обширных подхода, широко используемых при оценке уязвимости и воздействия:

а) социально-экономический подход,

б) биофизический подход и

в) комплексный подход, в котором используется сочетание социально-экономических и биофизических показателей.

Социально-экономический подход в значительной степени относится к социальным, экономическим и политическим аспектам общества и фокусируется на оценке социально-экономического и политического статуса отдельных лиц или социальных групп.

Биофизический подход в основном касается физического воздействия изменения климата на различные характеристики, такие как урожайность и доход.

Комплексный подход к оценке сочетает в себе социально-экономические и биофизические характеристики анализа чувствительности.

В этом подходе анализ концептуально определяет уязвимость как функцию адаптационного потенциала, чувствительности и подверженности таким явлениям, как засуха. Система оценки рисков и опасностей (биофизический подход) в наибольшей степени соответствует чувствительности концепции и терминологии МГЭИК.

Адаптационный потенциал в значительной степени соответствует социально-экономическому подходу. В рамках МГЭИК воздействие имеет внешнее измерение, в то время как чувствительность и адаптационный потенциал имеют внутреннее измерение, которое имплицитно предполагается в рамках комплексной оценки уязвимости. Картирование региона и населения, подвергающегося риску изменения климата, с помощью метода МГЭИК с использованием компонентов воздействия, чувствительности и адаптационного потенциала, как правило, проводится.

Например, с использованием аналогичной методологии было проведено тематическое исследование по картированию районов Андхра-Прадеш и Махараштра на основе социально-экономической уязвимости к изменению климата в полузасушливых тропиках Индии.

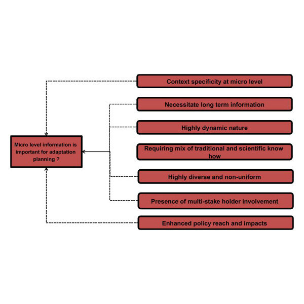
Иллюстрация важности информации на микроуровне для адаптационных процессов и планирования - https://ars.els-cdn.com/content/image/1-s2.0-S2212094714000140-gr2.jpg
Иллюстрация важности информации на микроуровне для адаптационных процессов и планирования - https://ars.els-cdn.com/content/image/1-s2.0-S2212094714000140-gr2.jpg

Эти подходы имеют свои достоинства и недостатки. Основные ограничения социально-экономического подхода заключаются в том, что он сосредоточен только на различиях внутри общества или социальных групп и не учитывает интенсивность, частоту и вероятность экологических потрясений, таких как засуха и наводнения.

Биофизический аналогичен подходу, основанному на оценке риска и опасности, и его основное ограничение заключается в том, что он сосредоточен на физическом ущербе, причиненном переменными климатическими изменениями.

Несмотря на то, что комплексный подход к оценке устраняет недостатки других методов, он также имеет свои ограничения. Стандартного метода объединения биофизических и социально-экономических показателей не существует. Относительная важность различных переменных, используемых в этом подходе, не была принята во внимание, и поэтому необходимо проявлять больше осторожности при использовании этого подхода. Другим недостатком является то, что в нем не учитывается динамизм чувствительности.

Большинство регионов в развивающихся странах, особенно в полузасушливых тропиках, уязвимы перед лицом нынешних климатических изменений и климатических потрясений в будущем. Полузасушливые районы особенно уязвимы, поскольку ограниченные возможности для получения денежных доходов приводят к высокому уровню мобильности и миграции в поисках лучших возможностей.

Поэтому понимание характера и степени незащищенности является основной проблемой засухи, которая помогает разрабатывать стратегии на местном уровне, чтобы лучше справляться с экстремальными климатическими явлениями в будущем. Среди различных методов, существующих при анализе воздействия, широко используется рикардийский подход.

Одним из основных его преимуществ является то, что он позволяет фиксировать долгосрочное воздействие климата на цены на сельскохозяйственные товары, а также использовать механизмы адаптации на уровне хозяйств. Можно применить этот подход в исследовании либо с помощью кросс-секционных данных, либо с помощью панельного подхода.

Другой возможностью является применение моделирования сельскохозяйственных культур, которое может помочь в понимании реакции урожая на изменение климата. Однако при таком подходе игнорируются связи с остальной частью экономики, в результате чего цены на вводимые ресурсы и распределение вводимых ресурсов будут привязаны к эндогенным факторам сельского хозяйства.

В качестве одного из вариантов может быть сведение к минимуму ограничений в подходе моделирования сельскохозяйственных культур с помощью других методов, таких как расчетные модели общего равновесия, которые описывают межотраслевые связи. Кроме того, меняющиеся модели, такие как модели Агроэкологической системы зонирования (AEZ), предоставляют инновационный инструмент для понимания того, как изменение климата повлияет на сельское хозяйство в будущем.

Восприятие фермерами изменений климатических факторов
Восприятие фермерами изменений климатических факторов

Анализ воздействия с использованием одного или нескольких методов, потребует увязки между изменениями климатических явлений и изменениями в различных аспектах, таких как структура посевов, доходы, статус занятости и гендерные вопросы уязвимости, с институциональными и политическими реформами на протяжении ряда лет. Это эмпирически поможет понять, проверить и обосновать связь между риском изменения климата и изменением статуса социально-экономического развития региона в рамках сокращения масштабов нищеты, изучив воздействие изменения климата на эти аспекты.

Можно сделать вывод, что универсального определения или концептуального подхода к уязвимости, которая влечет за собой социально-экономическую и биофизическую уязвимость к изменению климата, не существует. Это исследование следует рассматривать как дополнение к комплексному подходу, который предполагает как социально-экономический, так и экологический контекст чувствительности.

Для классификации регионов использовался набор агросоциально-экономических показателей. Для классификации регионов по степени их уязвимости использовался комплекс агросоциально-экономических показателей. Этот анализ показывает, что все полузасушливые маргинальные регионы стран Южной и Юго-Восточной Азии крайне уязвимы к изменению климата.

Таким образом, существуют области в стране, где риск изменения природных условий высок. В будущем новая политика, возможно, будет касаться экогидрологических перспектив в засушливых и полузасушливых районах. Необходимо сосредоточить внимание на сохранении природных ресурсов, внедрить технологические подходы интегрированного управления водными ресурсами (ИУВР) и дальнейшей рационализации планирования, распределения и управления водными ресурсами для ирригации, промышленности и других целей.