Добавить в корзинуПозвонить
Найти в Дзене
Advances in...

Селективная химическая абляция транзиентного рецепторного потенциала нейронов

Внезапная сердечная смерть, вызванная главным образом острым инфарктом миокарда, вызванным злокачественными желудочковыми аритмией, включающими устойчивую желудочковую тахикардию и фибрилляцию желудочков, остается одной из основных нерешенных проблем общественного здравоохранения. Дисбалансы вегетативной системы сердца с сочувствующей повышенной возбудимостью и парасимпатической дегенерацией рассматривались как важный фактор развития злокачественных ЗК у пациентов, страдающих ишемической травмой миокарда. Симпатическая денервация сердца, лечащая огнеупорные VA у животных или пациентов с инфарктом миокарда, все еще имела место ряд неизбежных побочных эффектов, связанных с неспецифическими и нерегулируемыми травматическими операциями на основе предыдущих доклинических и клинических исследований. Материал и методы 1. Подготовка животных 24 собаки обезболивались 3% натрия-пентобарбиталом в начальной дозе 1 мл/кг в венах предплечья и вентилировались комнатным воздухом с добавлением кислород
Оглавление

Внезапная сердечная смерть, вызванная главным образом острым инфарктом миокарда, вызванным злокачественными желудочковыми аритмией, включающими устойчивую желудочковую тахикардию и фибрилляцию желудочков, остается одной из основных нерешенных проблем общественного здравоохранения. Дисбалансы вегетативной системы сердца с сочувствующей повышенной возбудимостью и парасимпатической дегенерацией рассматривались как важный фактор развития злокачественных ЗК у пациентов, страдающих ишемической травмой миокарда. Симпатическая денервация сердца, лечащая огнеупорные VA у животных или пациентов с инфарктом миокарда, все еще имела место ряд неизбежных побочных эффектов, связанных с неспецифическими и нерегулируемыми травматическими операциями на основе предыдущих доклинических и клинических исследований.

Материал и методы

1. Подготовка животных

24 собаки обезболивались 3% натрия-пентобарбиталом в начальной дозе 1 мл/кг в венах предплечья и вентилировались комнатным воздухом с добавлением кислорода респиратором избыточного давления. 2 мг/кг натриевого пентобарбитала добавляли ежечасно в качестве поддерживающей дозы во время операции, а глубину анестезии оценивали, как правило, путем обследования роговичных рефлексов. Животным вводили физиологический солевой раствор через оболочку бедренной вены, чтобы компенсировать спонтанную потерю жидкости. Температура тела собак поддерживалась при помощи нагревательной площадки на уровне 36,5 ± 1,5 °C.

2. Экспериментальные протоколы

Все были распределены на 2 группы: контрольная группа и RTX группы в случайном порядке. В общей сложности 0,1 мл RTX вводился в четырех точках МСУ под прямым визуальным контролем для обеспечения оптимальной инъекции в группу RTX и тот же объем DMSO был микроинъектирован в LSG таким же образом, как и контроль. По результатам предварительного эксперимента исходный раствор перед использованием разбавляют изотоническим солевым раствором до конечной концентрации. Для создания модели AMI идентифицировали и лигировали левую переднюю нисходящую коронарную артерию под первой диагональной ветвью в течение 1 ч. Количество ДК в течение 1 ч после непрерывной регистрации АМИ и ДК классифицировались как преждевременные удары желудочков, ДКП и ДКП.

3. Обнаружение уровня NE в плазме крови

The Sourse: https://www.sciencedirect.com/science/article/pii/S0753332219333967
The Sourse: https://www.sciencedirect.com/science/article/pii/S0753332219333967

Образцы венозной крови из яремной вены и коронарной пазухи собирали в трубку с реагентом EDTA и после центрифугирования хранили при температуре -80℃ в холодильнике для дальнейшего анализа.

4. Измерение ВСР

ВСР - это общий показатель для оценки общей сердечно-сосудистой вегетативной нервной регуляции при синусовом ритме. Для изучения спектральной мощности ВСР были исследованы 5-минутные сегменты записи ЭКГ по сравнению с исходным уровнем, 60 минут после введения микроинъекции LSG и 15 минут после AMI.

5. Измерение сердечно-сосудистых электрофизиологических параметров

ЭКГ непрерывно регистрировалась системой сбора данных PowerLab. Tp-Te регистрировали от пика волны T.

Многополярные картографические электроды с межэлектродным расстоянием 2 мм были сшиты на свободной стене левого желудочка, затем локальная электрограмма удаленной области ишемии и ишемической области была зарегистрирована лабораторной системой Lead-7000. ERP IA и IRA был измерен запрограммированным темпом, состоящим из 8 последовательных стимуляций S1 с окружностью шага 300 мс, после чего была произведена дополнительная стимуляция S2.

Электрод, прикрепленный к правому желудочку, применяли для стимуляции для получения максимального PCLL APDA через динамический протокол стабилизации ритма. Длина цикла последовательности импульсов S1-S1 была несколько короче по сравнению с нормальной длительностью синусового цикла в начале и затем постепенно сокращалась на 10 мс, пока не будет вызвано действием APDA. Появление APDA, определяемое как разница в 2 смежных APD90 ≥ 5% для ≥ 10 последовательных ударов, оценивалось методом PCLmax, который рассматривался как максимальный PCL, стимулирующий APDA.

Всплеск стимуляции был использован для стимулирования правого желудочка вершины для оценки VFT. Каждая стимуляция длилась в течение 10 с через Grass-S88 стимулятор и приостановлено на 15 секунд отдыха перед следующим тестом. Минимальное напряжение, вызывающее устойчивое VF, рассматривалось как VFT.

Результаты

The Sourse: https://www.sciencedirect.com/science/article/pii/S0753332219333967
The Sourse: https://www.sciencedirect.com/science/article/pii/S0753332219333967

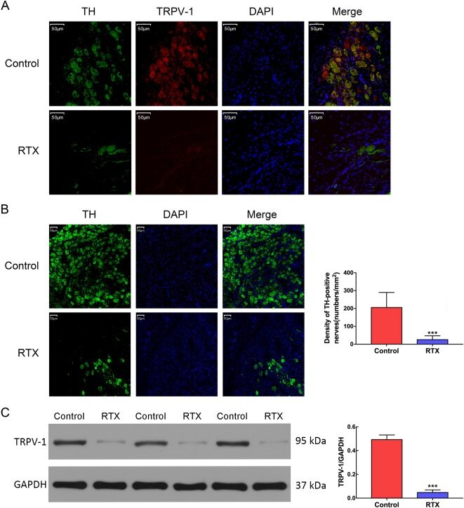
1. RTX удалил положительный нейроны TRPV-1/TH

Образец LSG окрашен анти-TRPV-1 для маркировки интервенционных мишеней для RTX и анти-TH для маркировки симпатических нейронов. Результаты показывают, что экспрессия ГТОВ-1 была обширной в ТГ-экспрессирующих нейронах, а введение РТХ заметно снизило плотность ТГ-положительных нейронов в МСУ.

2. RTX защищен от ложных срабатываний AMI VAs

После коронарной перевязки у всех экспериментальных собак наблюдались резкие изменения Т-волн и/или подъема сегмента ST. Распространенность эпизодов ВТП и заболеваемости ВТ в группе ОРВ снизилась по сравнению с контрольной группой. Кроме того, средняя продолжительность VT в группе RTX была заметно короче, чем в контрольной группе.

The Sourse: https://www.sciencedirect.com/science/article/pii/S0753332219333967
The Sourse: https://www.sciencedirect.com/science/article/pii/S0753332219333967