Найти в Дзене
Социалочка

Насколько вырастут пенсии в 2020 году? Объясняем максимально доступно

Все планы по индексации пенсий на 2020 год уже озвучены властями – известно, что страховые пенсии вырастут на 6,6%. Но, как и всегда, здесь есть масса особенностей, в которых нужно разобраться. Неработающим – снова на 1 000 рублей С 1 января 2020 года страховые пенсии россиян будут проиндексированы на 6,6%. Это не самая большая цифра (в 2019-м их повысили на 7,05%), но выше инфляции, которая ожидается ниже 4%. Как и всегда, индексация пенсий будет произведена путем увеличения стоимости пенсионных баллов и фиксированной выплаты: Понятно, что у каждого сумма пенсии рассчитывается индивидуально, но в среднем по России сейчас пенсия составляет 15,4 тысячи рублей, следовательно, индексация на 6,6% прибавит к ней около 1 000 рублей. Примерно так же были проиндексированы пенсии с 1 января 2019 года – средний размер пенсии увеличился примерно на 1000 рублей. То есть, посчитать, какой будет пенсия в 2020 году, просто: нужно текущую ее сумму умножить на 1,066. Однако на 6,6% повысят пенсии не в
Оглавление

Все планы по индексации пенсий на 2020 год уже озвучены властями – известно, что страховые пенсии вырастут на 6,6%. Но, как и всегда, здесь есть масса особенностей, в которых нужно разобраться.

Неработающим – снова на 1 000 рублей

С 1 января 2020 года страховые пенсии россиян будут проиндексированы на 6,6%. Это не самая большая цифра (в 2019-м их повысили на 7,05%), но выше инфляции, которая ожидается ниже 4%.

Как и всегда, индексация пенсий будет произведена путем увеличения стоимости пенсионных баллов и фиксированной выплаты:

  • стоимость 1 индивидуального пенсионного коэффициента (то есть, балла) увеличивается с 87,24 до 93 рублей;
  • сумма фиксированной выплаты увеличивается с 5 334,19 до 5 686,25 рублей.

Понятно, что у каждого сумма пенсии рассчитывается индивидуально, но в среднем по России сейчас пенсия составляет 15,4 тысячи рублей, следовательно, индексация на 6,6% прибавит к ней около 1 000 рублей.

Примерно так же были проиндексированы пенсии с 1 января 2019 года – средний размер пенсии увеличился примерно на 1000 рублей.

То есть, посчитать, какой будет пенсия в 2020 году, просто: нужно текущую ее сумму умножить на 1,066.

Однако на 6,6% повысят пенсии не всем, а только тем пенсионерам, которые:

  • получают именно страховую пенсию (то есть, не государственную и не социальную);
  • не работают;
  • получают больше, чем прожиточный минимум.

Социальные пенсии будут повышены позже, обычно их увеличивают с апреля. Ежемесячные денежные выплаты федеральным льготникам повышают с февраля, а работающие пенсионеры получают больше с августа (когда им добавляют пенсионных баллов).

Но с теми, кто получает прожиточный минимум – все сложнее.

Как вырастет минимальная пенсия

Согласно действующему законодательству ни один пенсионер не может получать меньше, чем прожиточный минимум в его регионе. Если назначенная пенсия для него оказывается ниже минимума, ее увеличивают с помощью доплаты. Доплат есть 2 вида:

  • федеральная социальная доплата – ее платят в тех регионах, где прожиточный минимум пенсионера меньше или равен общероссийскому значению (таких больше всего);
  • региональная социальная доплата – ее получают пенсионеры в регионах, где прожиточный минимум выше общероссийского (например, Чукотский АО или Москва).

Строго говоря, сейчас ни один неработающий пенсионер не получает прожиточный минимум благодаря новому порядку индексации пенсий: таким пенсионерам сумму индексации с начала этого года доплачивают «сверху» прожиточного минимума.

Прожиточный минимум утверждается законодательным собранием каждого региона примерно в октябре-ноябре текущего года на следующий год. На данный момент утвержденные законы есть не по каждому региону.

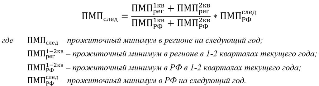
Но с лета 2019 года правительство ввело новый порядок расчета прожиточного минимума для установления социальных доплат . С его помощью можно рассчитать минимальную пенсию самостоятельно.

Формула, на первый взгляд, сложная:

Но на самом деле, все нужные данные по РФ и каждому региону уже есть апример, посчитаем, как увеличится минимальная пенсия в 2020 году, например, в Пермском крае:

  • ПМ пенсионера в регионе в 1 квартале 2019 года: 8 388 рублей;
  • ПМ пенсионера в регионе в 2 квартале 2019 года: 8 703 рубля;
  • ПМ пенсионера в РФ в 1 квартале 2019 года: 8 894 рубля;
  • ПМ пенсионера в РФ в 2 квартале 2019 года: 9 236 рублей;
  • ПМ пенсионера в РФ на 2020 год: 9 311 рублей.

Теперь подставляем все это в формулу:

(8 388 + 8 703) / (8 894 + 9 236) × 9 311 = 8 777,40 рублей

Для сравнения, в 2019 году «минималка» в Пермском крае – 8 539 рублей. То есть, в 2020-м она вырастет всего на 2,8%. Причина – прожиточный минимум рос медленно из-за медленного роста цен.

Но нужно понимать, что в реальности пенсионер будет получать чуть больше. Предположим, в 2019 году его выплата складывалась из:

  • расчетной пенсии в размере 6 890 рублей;
  • федеральной социальной доплаты в размере 1 649 рублей.

В 2020 году пенсия вырастает на 6,6% и достигает 7 344,74 рублей – и это все равно ниже прожиточного минимума.

В этом случае по новым правилам пенсионер получает «сверху» минимальной пенсии 6,6% от этой суммы, или 484,75 рубля. И его общая сумма выплаты теперь составляет:

8 777,40 + 484,75 = 9 262,15 рубля

Примерно по такому порядку рассчитывается сумма прожиточного минимума для каждого региона, а также общая сумма выплаты пенсионеру.

Работающим – снова ничего

Хуже всего ситуация обстоит с пенсиями работающим пенсионерам – для них все так же отменена ежегодная индексация. Единственный способ получить полную пенсию – уволиться с работы.

Работающим пенсионерам пенсия будет увеличена только с августа 2020 года – когда будет произведен перерасчет индивидуального пенсионного коэффициента согласно взносам их работодателей за 2019 год.

Максимальное количество пенсионных баллов, которое может дополнительно получить работающий пенсионер – 3, а «стоить» они будут столько, сколько стоили в момент начала его работы (или в 2016 году). То есть, пенсия работающих пенсионеров в 2020 году максимум на:

  • если работает на пенсии с 2016 года или ранее – 222,81 рубля (3 балла по 74,27 рубля);
  • если работает на пенсии с 2017 года – 235,74 рублей (3 балла по 78,58 рублей);
  • если работает на пенсии с 2018 года – 244,47 рубля (3 балла по 81,49 рублю);
  • если работает на пенсии с 2019 года – 261,72 рубль (3 балла по 87,24 рублей

Поэтому вопрос – работать дальше с низкой пенсией, или уволиться и получать полную сумму – становится все более актуальным.