Добавить в корзинуПозвонить
Найти в Дзене
Квантовый мопс

Первое интервью с Величайшим предсказателем в истории человечества, его имя....

В прошлой статье было рассказано о том, что существует предсказатель по имени Бибус Эль Биба. Сегодня мы хотим поведать вам о некоторых моментах его жизни, всё это он рассказал нам в интервью от 03.11.2019 Бибус Эль Биба происходит из древнего испанского рода Эль Бибос, известного тем, что он подарил Испании и всему миру много талантливых мастеров оккультных наук, сейчас не сохранилось записей об этом роде, но кое - что можно узнать от нынешней реинкарнации древнего мага. Он уже не помнит, когда родился, ведь это было очень давно, однако он утверждает, что его первая жизнь проходила во времена Реконкисты. Он помогал Карлу Мартеллу остановить войны с германскими племенами, чтобы выступить против арабов, захвативших Испанию, тогда же он совершил своё первое предсказание – смерть Альфонсо 11 в 1350 году. По его словам, через несколько дней после смерти Альфонсо (который был его близким другом) к его дому пришли какие - то люди и с криками СЖЕЧЬ КОЛДУНА! Забросали его дом горящими факела

В прошлой статье было рассказано о том, что существует предсказатель по имени Бибус Эль Биба. Сегодня мы хотим поведать вам о некоторых моментах его жизни, всё это он рассказал нам в интервью от 03.11.2019

Бибус Эль Биба происходит из древнего испанского рода Эль Бибос, известного тем, что он подарил Испании и всему миру много талантливых мастеров оккультных наук, сейчас не сохранилось записей об этом роде, но кое - что можно узнать от нынешней реинкарнации древнего мага.

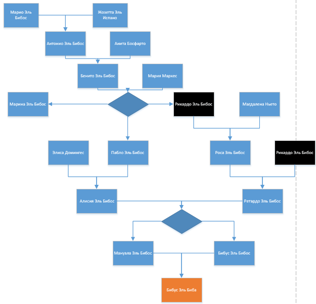
Родословная Святого Бибуса Эль Бибы
Родословная Святого Бибуса Эль Бибы

Он уже не помнит, когда родился, ведь это было очень давно, однако он утверждает, что его первая жизнь проходила во времена Реконкисты. Он помогал Карлу Мартеллу остановить войны с германскими племенами, чтобы выступить против арабов, захвативших Испанию, тогда же он совершил своё первое предсказание – смерть Альфонсо 11 в 1350 году.

По его словам, через несколько дней после смерти Альфонсо (который был его близким другом) к его дому пришли какие - то люди и с криками СЖЕЧЬ КОЛДУНА! Забросали его дом горящими факелами. Бибус не пытался спастись, ведь он знал, что переродится.

И он действительно переродился. Его появление в Ацтекском городе Чолулу записано его жителями в 1478 году по Григорианскому календарю.

Святой Бибус Эль Биба на рисунках ацтеков (второй слева(согласно другой теории третий справа))
Святой Бибус Эль Биба на рисунках ацтеков (второй слева(согласно другой теории третий справа))

В ацтекском обществе он был уважаем за свои умения предсказывать неурожаи и передвижения войск врагов их народа, он мог лечить многие болезни.

По его словам, он жил там с грустью на сердце, потому что знал, что однажды в его дом придёт завоеватель, и убьёт всех, кто ему дорог. Под этим завоевателем надо понимать Эрнана Кортеса, устроившего резню в Чолулу в 1519 году. Вместе с остальными был убит и сам Бибус, он не захотел рассказывать нам о своей второй смерти, сказав лишь, что он не пожелал бы такого конца даже своему злейшему врагу.

Святой Бибус рассказал нам много вещей, настолько страшных, что о них не хочется вспоминать, об эпидемии чумы в Италии 1656 года, очевидцем которой он был, об ужасах войн и многом другом.

Эпидемия чумы в Италии 1656г
Эпидемия чумы в Италии 1656г

Сложно поверить, но предсказатель отметился даже в области геймдизайна! Причём не какого - нибудь, а российского! Сначала мы подумали, что он шутит, но он показал нам обложку от диска с игрой, в которой он присутствует.

Обложка ранней версии игры
Обложка ранней версии игры

Да, именно так и должна была выглядеть знаменитая, великолепная игра "Месть боксёра. Московский криминалитет". Однако во время разработки у Бибуса и одного из уборщиков студии разработчика случилась ссора и предсказателя выкинули из проекта, однако он не впал в уныние.

Так он говорит об этом инциденте:

Я то переживу, и возрожусь лет через 100 - 200, а вот они...

В конце интервью Святой Бибус призвал население прислушиваться к его словам.

Вы уже писали о моём предсказании конца Земли, я призываю всех людей планеты вкладываться в космические перелёты, чтобы мы все смогли улететь на другие миры и избежать страшной участи

Самым эффективным методом достижения этой благой цели Святой Бибус Эль Биба назвал вложение денег в его Patreon.

https://www.patreon.com/The_Saint_Bibus_1337

Славьте Святого Бибуса, и всегда проверяйте источники!