Найти в Дзене
IOnLine.by

Проект сети для частного дома на базе оборудования Mikrotik

Не так давно, летом 2018 года сбылась мечта идиота. Я поднапрягся, продал квартиру, взял кредит и переехал в свой загородный дом в деревне. По началу все было вроде как нормально, но это только на первый взгляд. На момент переезда я пользовался маршрутизатором Asus RT-AC88U, однако, эта хваленая железяка, которая по заявлениям производителя позволяет покрыть качественным wifi дом в 400 квадратов, явно не справлялась, с моим небольшим домиком, площадью 160 квадратов. Видимо в Корее дома строят не из кирпича, а крыши кроют не металочерепицей. Мало-мальски в доме wifi работал, но за его пределами уже нет. С учетом особенностей расположения дома, беспроводной интернет хорошо работал тогда, когда маршрутизатор стоял на втором этаже, но для работы за пределами дома, это было непреемлемо. Короче, начались мучения. Тут ловит, там не ловит. В хорошую погоду на лавочке с планшетом не посидишь. Такое положение дел меня радикально не устраивало, нужно было что-то менять. Постановка задачи И та
Оглавление

Не так давно, летом 2018 года сбылась мечта идиота. Я поднапрягся, продал квартиру, взял кредит и переехал в свой загородный дом в деревне. По началу все было вроде как нормально, но это только на первый взгляд. На момент переезда я пользовался маршрутизатором Asus RT-AC88U, однако, эта хваленая железяка, которая по заявлениям производителя позволяет покрыть качественным wifi дом в 400 квадратов, явно не справлялась, с моим небольшим домиком, площадью 160 квадратов. Видимо в Корее дома строят не из кирпича, а крыши кроют не металочерепицей. Мало-мальски в доме wifi работал, но за его пределами уже нет. С учетом особенностей расположения дома, беспроводной интернет хорошо работал тогда, когда маршрутизатор стоял на втором этаже, но для работы за пределами дома, это было непреемлемо. Короче, начались мучения. Тут ловит, там не ловит. В хорошую погоду на лавочке с планшетом не посидишь. Такое положение дел меня радикально не устраивало, нужно было что-то менять.

Постановка задачи

И так, перейдем к постановке задачи. Необходимо организовать локальную сеть в доме. Проводную, для подключения стационарного ПК, мультимедиа техники (телевизора, домашнего кинотеатра и т.д.). Как ни крути, а по кабелю мультимедийные сервисы работают гораздо лучше. По крайней мере из моего личного опыта. Беспроводную сеть Wi-Fi, причем двухдиапазонную на 2,4 и 5 Ггц. Беспроводная сеть необходима для подключения ноутбука, планшета, принтера, телефонов, в перспективе интернета вещей и т.д.

На участке необходимо организовать покрытие беспроводной сетью 2,4 и 5 Ггц. Ну да, вот такой вот я. Люблю лежать на травке или сидеть на лавке и шариться по интернету.

К Wi-Fi есть дополнительные требования. Во певых, я прекрасно понимаю, что решить задачу одной точкой доступа не получится, соответственно Wifi должен быть бесшовный и устройства между точками доступа должны переключаться без участия пользователя.

Из соображения безопасности, сеть должна быть разделена на несколько сегментов:

  • Гостевая сеть. Как правило это Wi-Fi. Нужна для того чтобы можно было делиться с друзьями и гостями интернетом
  • Сеть домашних устройств. тут будут располагаться домашние девайсы
  • Сеть управления. В этой сети будут располагаться сетевые устройства и получить доступ к их консолям управления можно только из этой сети
  • Сеть IOT. На перспективу сеть для устройств интернета вещей, всяких датчиков, выключателей, кондиционеров и прочего

Теперь поговорим об интернете. Где его брать в деревне? А вот тут все грустно и печально в наших краях. Это в городе интернет-провайдеры бьются за каждого пользователя. Во многих домах лежат кабели сразу нескольких провайдеров. А вот в деревне с этим грустно. по большому счету вариантов 2. Это интернет через сотовые сети по технологиям 3G или 4G, либо старый добрый ADSL, с лимитированной скоростью исходящего канала в 512 кб/с.

Для начала буду использовать интернет по 4G, как на более скоростном варианте. А для обеспечения большей скорости и отказоустойчивости, подключимся сразу к двум интернет-провайдерам.

Ну а кроме всего прочего, я хочу подключаться домой по VPN и что-нибудь делать удалено.

Пока вроде все просто и понятно.

Структура сети

Прежде чем подбирать необходимое оборудование, нужно решить сколько и чего нужно брать. Так что давайте прикинем что нам понадобится.

И так, дом представляет собой двухэтажное строение с кирпичными внутренними перегородками. Часть перекрытий бетонная, часть деревянная. Я прекрасно понимаю, что точка доступа Wifi это источник микроволнового излучения. При повышении мощности растет скорость и качество сигнала, при этом это вредит здоровью, таким образом, лучше установить несколько точек доступа малой мощности, чем одну большую микроволновку. Исследовав строение, я определил, что оптимально будет разместить в доме 3 точки доступа. одну около кабинета, вторую в гостиной, третью на втором этаже. Такое расположение позволит выставить на точках минимальный уровень сигнала и обеспечить стабильную работу сети.

Теперь поговорим о покрытии Wifi на участке. Тут приблизительно та же картинка. Можно установить одну мощную точку доступа со здоровенной антенной на крыше. Но этот вариант тож не очень полезен для здоровья, а еще часть участка около дома окажется в мертвой зоне. Так что выбор пал на точки доступа с относительно направленной диаграммой направленности. Я решил установить 4 точки на каждой стороне дома. Это даст круговой охват территории с хорошим уровнем сигнала без мертвых зон. Да и скажу честно, не охота лазить на крышу, ставить там точку доступа, а потом иметь трудности с ее обслуживанием.

С Wifi вроде разобрались. Теперь перейдем к проводной сети. По моим скромным прикидкам, для организации проводной сети в доме понадобится 3 коммутатора. Т.к. предпочтительно строить сеть по принципу «звезда», стоит этого придерживаться. Оценив портовую емкость, оказалось, что для решения задачи необходимо 3 коммутатора.

  • Узловой (центральный) коммутатор, к которому будут подключен маршрутизатор, точки доступа wifi, другие коммутаторы
  • Коммутатор на первом этаже дома, к которому будут подключены устройства, располагающиеся на первом этаже
  • Коммутатор на втором этаже дома, к которому будут подключены устройства, располагающиеся на втором этаже

Ну вроде как с коммутацией пока разобрались. теперь стоит подумать о маршрутизации. Касаемо интернета, тут все просто. Нам необходимо приобрести 2 LTE маршрутизатора. Но отсюда возникает другая задача — агрегировать 2 интернет канала, обеспечить балансировку. Кроме этого нам понадобится разруливать и ограничивать траффик 4х подсетей, а кроме этого, для работы бесшовного WIFI необходим контроллер, который будет рулить точками доступа и клиентами, которые к ним подключены. А это уже не хилый кусок работы, так что маршрутизатор нам понадобится тоже не слабый. Не стоит забывать, что мы еще и VPN хотим :)

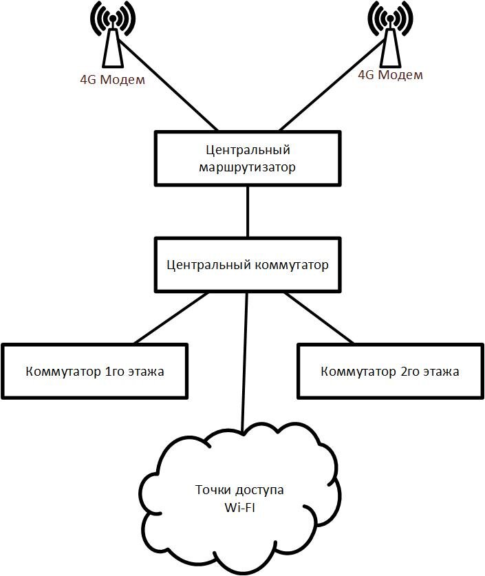
Из всего описанного, вытекает следующая структура сети:

-2

Расположение точек доступа на стенах дома выглядит приблизительно следующим образом:

-3

Теперь поговорим о 4G модемах. Для обеспечения хорошего уровня сигнала, стабильного приема и высокой скорости необходимо размещать эти маршрутизаторы-модемы необходимо снаружи и повыше. Но опять таки есть одно но. Как правило, в такие устройства вставляется SIM карта. Бывют случаи, когда ее нужно поменять по тем или иным причинам. Вобщем как бы не хотелось, но вешать их где-то на улице неудобно, как минимум в плане обслуживания. А если учесть то, что большую часть года климат у нас не айс, то лазить к точке доступа зимой или в ветренную погоду, ну его нафиг. Поэтому, кроме самих маршрутизаторов необходимо обзавестись внешними антеннами.

А коль уж у нас 4 внешних устройства и 2 почти внешних, стоит рассмотреть покупку систем грозозащиты, чтобы в один прекрасный день с плохой погодой не погорели все эти внешние устройства и не потянули за собой все остальные сетевые девайсы, подключенные проводом.

Резюмируя вышесказанное подсчитаем сколько и какого оборудования необходимо:

  • 3 точки доступа настенно-потолочного исполнения для размещения внутри помещения
  • 4 точки доступа в корпусе для наружного размещения
  • 2 LTE маршрутизатора
  • 4 пигтейла
  • 2 внешних все направленных антенны
  • 2 комплекта коаксиальных кабелей для подключения антенн к маршрутизаторам
  • 5 кронштейнов
  • 3 коммутатора
  • 1 маршрутизатор
  • Грозозащита на 6 устройств

Пачкорды/пачпанели и прочую пассивку в расчет не берем. Это приобретается по необходимости и в нужных количествах. Возможно понадобится некоторая мелочевка. Типа переходников под коаксиальные кабели и прочее.

Подбор оборудования

И так. Из постановки задачи понятно. Что решение не совсем тривиальное и требует определенного подхода. Обычное пользовательское оборудование тут не подойдет. Поскольку я давно уже шел на использование оборудования mikrotik, а мой асус скорее исключение ем правило, буду строить сеть именно на латвийском оборудовании. Оборудование хорошее и надежное, а самое главное по соотношению цена/качество/функционал лучше просто не найти. По большому счету, это оборудование по цене дешевых TP-Link или D-Link с функционалом, способным удовлетворить капризы среднего бизнеса. Ладно, все это лирика. Оборудование хорошее, но для того чтобы его заставить просто работать нужны голова, руки и знания. Иначе ничего не получится.

В соответствии с нашими требованиями выберем оборудование, которое будет выполнять поставленную задачу. Начнем с точек доступа Wi-Fi.

У компании microtik достаточно богатый модельный ряд беспроводных устройств. Но под наши задачи выбор не очень то и широк. С другой стороны, нашим требованиям будет соответствовать любая двухдиапазонная точка доступа. Будем выбирать по дешевле и не прогадаем. И так. В качестве внешних (уличных) точек доступа для решения поставленной задачи отлично подойдет модель Mikrotik WAP AC (артикул RBwAPG-5HacT2HnD), либо такая же точка доступа, но только в черном корпусе Microtik WAP AC BE (артикул RBwAPG-5HacT2HnD-BE). Эти точки доступа имеют внутри одну и ту же плату, отличаются только цветом корпуса:

Mikrotik WAP AC (артикул RBwAPG-5HacT2HnD)
Mikrotik WAP AC (артикул RBwAPG-5HacT2HnD)
Microtik WAP AC BE (артикул RBwAPG-5HacT2HnD-BE)
Microtik WAP AC BE (артикул RBwAPG-5HacT2HnD-BE)

Т.к. стены дома у меня светлые и привлекать лишнее внимание не хотелось, я остановился на белых точках доступа. Для размещения внутри помещения выбор пал на модель Mikrotik cAP AC (артикул RBcAPGi-5acD2nD). Эти точки доступа отлично подойдут для размещения в помещении. В качестве бонуса в комплекте с точкой идет 2 декоративных корпуса. Так что будет возможность неплохо вписать точку доступа в интерьер. Ну или при желании корпус перекрасить, чтобы он не выделялся на общем фоне. Корпуса выглядят следующим образом:

Mikrotik cAP AC (артикул RBcAPGi-5acD2nD)
Корпус 1
Mikrotik cAP AC (артикул RBcAPGi-5acD2nD) Корпус 1
Mikrotik cAP AC (артикул RBcAPGi-5acD2nD)
Корпус 2
Mikrotik cAP AC (артикул RBcAPGi-5acD2nD) Корпус 2

Как я уже сказал, оба корпуса идут в комплекте. Так что путаницы не возникнет. Выбирай который нравится и устанавливай. Из дополнительных плюшек имеется возможность программно отключить все индикаторы, т.е. сделать так чтобы она в темноте не мигала, не светила и не бесила домочадцев. Ну и спать тоже никому не мешала.

Ну и само собой, указанные модели поддерживают питание по технологии PoE, а так же имеют на борту wifi, работающий в диапазоне 2,4 и 5 Ггц, т.е. поддерживает современные стандарты такие как N и AC. Так что эти вафли нам подходят.

Теперь поговорим о коммутаторах. К сожалению SwOS я не знаю, да как-то и не хочется ее изучать. Хочется чтобы все было однообразно. Поэтому буду подбирать коммутаторы на базе RouterOS. Подсчитав портовую емкость для подключения всех устройств и добавив немного портов на перспективу, я пришел к выводу, что для реализации проекта мне необходимо приобрести 3 24х портовых коммутатора. Изучив перечень продаваемого оборудования, я выбрал самые бюджетные 24х портовые коммутаторы с RouterOS на борту. Для домашних задач их производительности будет более чем достаточно, так что выбор пал на модель MikroTik CRS326-24G-2S+RM. Отличное бюджетное решение для дома. C процессором на архитектуре ARM, наличием двух SFP+ портов, возможностью получать питание по PoE.

Mikrotik CRS326-24G-2S+RM
Mikrotik CRS326-24G-2S+RM

И так. Таких коммутаторов у нас будет 3 штуки. Два из которых будут стоять в одном шкафу. Логично, что соединять их надо как-можно более быстрым каналом связи. Т.к. к первому коммутатору будут подключаться еще 2. Да и порты стоит поберечь. Второй коммутатор будет коммутатором доступа, к которому будут подключаться клиентские устройства. Короче, чтобы ликвидировать узкие места, было решено соединить 2 коммутатора через интерфейсы SFP+. Кроме того, я решил агрегировать 2 физических интерфейса, чтобы достигнуть  максимальной скорости в 20 Гигабит/сек. Для этого были приобретены 2 direct attach  кабеля (артикул S+DA0001):

Кабель S+DA0001
Кабель S+DA0001

Так гораздо дешевле, чем покупать 4 SFP+ модуля и возиться с оптикой.

Следующим пунктом нашего меню является выбор подходящих LTE маршрутизаторов. Можно было конечно заколхозить USB хаб, подключить к ниму пару USB-модемов и решить вопрос, но такое решение мягко говоря не очень. Много точек отказа, да и свистки для такого мало подходят. Изучение рынка решений этого вопроса привело к тому, что на момент закупки оборудования у сторонних производителей решения были либо очень дорогие, либо не подходящие для моей концепции сети и тоже дорогие. Благодаря широкому ассортименту, у компании Mikrotik нашлось подходящее оборудование. Это Mikrotik wAP LTE kit (артикул RBwAPR-2nD&R11e-LTE). По большому счету это модификация точки доступа Mikrotik wAP в которую добавили 3G/4G (LTE) модуль, подключенный через разъем mini pci-e. Выглядят эти устройства как wAP и wAP AC. Только внутри имеют модифицированную плату и встроенные 3G/4G антенны:

Mikrotik wAP LTE kit
Mikrotik wAP LTE kit
Mikrotik wAP LTE kit
Mikrotik wAP LTE kit

В это устройство вставляется SIM-карта, после чего, все остальные настройки производятся в самой прошивке (ОС) маршрутизатора. Согласно спецификации, данная модель прекрасно поддерживает все частотные диапазоны белорусских сотовых операторов, предоставляющих интернет по технологиям 3G, 4G (LTE). Небольшим разочарованием оказалось отсутствие поддержки Dual Carrier, что не позволит пользоваться интернетом на скоростях выше 21 магабита. В то же время доступен LTE на скорости в 150 мегабит, которые вы тоже не увидите, т.к. к проводной сети данное устройство подключается со скорость 100 Мегабит/сек. Т.К, в беларуси скорости LTE даже до 50 мегабит не дотягивают, то покупка данных маршрутизаторов становится вполне оправданной. Однако, есть еще один существенный недостаток — это не очень хорошие 3G/4G антенны. Но, для нас это не беда. Данный маршрутизатор я буду переделывать. Для переделки нам понадобится: отвертка, сверло, пигтейлы в количестве 2 шт U.fl Female / RPSMA Female пигтейл 10см:

U.fl Female / RPSMA Female пигтейл 10см
U.fl Female / RPSMA Female пигтейл 10см

Теперь берем маршрутизатор. Разбираем его чисто полностью. отсоединяем встроенные антенны. Откладываем их в мусорное ведро. Сверлим в корпусе 2 отверстия там где удобно. вставляем и фиксируем в просверленных отверстиях RPSMA разъемы пигтейла. теперь подключаем U.fl разъемы пигтейлов на плату LTE, на те места где была подключена внешняя антенна. Теперь все аккуратно собираем и вуаля! У нас получился Mikrotik wAP LTE kit с возможностью подключения внешней антенны. В итоге должно получиться как-то вот так:

Модифицированный маршрутизатор Mikrotik wAP LTE kit с подключенной внешней антенной
Модифицированный маршрутизатор Mikrotik wAP LTE kit с подключенной внешней антенной

Теперь что касается антенн. К сожалению, получить информацию о расположении базовых станций в окрестностях моего дома невозможно. Поэтому, чтобы не заморачиваться я решил приобрести для каждого Mikrotik wAP LTE kit по комплекту состоящему из всепогодной внешней антенны с коэффициентом усиления 12 dBi и кабеля с необходимыми разъемами длинной 5 метров (артикул D12-8-26-NF2+DC-5m). Выглядит этот комплект вот так:

Антенна + кабель
Антенна + кабель
OEM 3G/4G LTE 12dBi внешняя купольная антенна 800-2600МГц
OEM 3G/4G LTE 12dBi внешняя купольная антенна 800-2600МГц
Двойной кабель 5м (D12-8-26-NF2+DC-5m)
Двойной кабель 5м (D12-8-26-NF2+DC-5m)

Этот комплект отлично совместим с модифицированным Mikrotik wAP LTE kit. Антенна совместимо со всеми стандартами сотовой связи, так что является отличным универсальным решением. Для любопытных, вот скрин с характеристиками:

Характеристики антенны
Характеристики антенны

Ну и последнее, что нам понадобится, так это развесит на фасаде дома внешние точки доступа и антенны. Для этого я заказал целых 5 кронштейнов (артикул 01.001).

-18

Ну про это высокотехнологичное устройство особо то и сказать нечего… прикручивай к стене и вешай на нее оборудование. Кстати, у всего описанного оборудования в комплекте есть необходимые крепления. Так что по этому поводу заморачиваться не стоит, а вот дюбеля либо анкера для кронштейна купить придется. какие? ну тут уж смотрите сами, все зависит от того к какой стене вы его будете приделывать.

Ну а раз рассказ так прочно ушел в русло внешнего оборудования, то стоит его закончить последним устройством, без которого эксплуатация внешних WIFI и 3g/lte устройств является не очень безопасной. На этот раз речь пойдет о грозозащите. Да-Да-Да. времена не меняются. Сетевое оборудование все так же может двинуть коней от грозы. Но чтобы защитить остальное сетевое, нужна грозозащита. Пускай лучше сгорит одна точка доступа, а не потащит за собой все что подключено к проводной сети.

Поскольку я решил использовать оборудование Mikrotik, которое умеет питаться по PoE то вполне логично использовать не обычную грозозащиту, а грозозащиту с PoE инжектором. На минуточку подумаем, сколько у нас внешних устройств? 4 Wifi и 2 3g/4g модема. Итого 6 устройств. Соответственно нам нужна грозозащита, которая обеспечит 6 устройств питанием по PoE и будет защищать от них сеть. На тот момент когда я заказывал грозозащиты, оказалось что в наличии есть модели на 4 порта, либо значительно более дорогие промышленные решения с возможностью расширения до 24 портов. Таким образом, было заказано 2 устройства грозозащиты с поддержкой гигабитной сети каждое устройство рассчитано на защиту 4х сетевых устройств. Модель называется Cyberteam NetProtector 4p PoE Gigabit (NPG-4P-D). Выглядит следующим образом:

Cyberteam NetProtector 4p PoE Gigabit (NPG-4P-D)
Cyberteam NetProtector 4p PoE Gigabit (NPG-4P-D)

Ну не получилось выбрать вундервафлю все в одном. Ничего страшного. пускай будет 2 девайса. Бонусом является поддержка совместимого с микротиками стандарта PoE, что избавляет от использования целой грозди блоков питания и PoE инжекторов. Особо про это устройство писать нечего. Есть порты в которое включаются уличные устройства и по которым подается питание, есть порты которые подключаются к коммутатору. Все просто. Но тут я сразу хочу предупредить. Не достаточно просто купить это устройство и подключить к нему питание и сетевое оборудование. Для того чтобы работала грозозащита, В ОБЯЗАТЕЛЬНОМ ПОРЯДКЕ НЕОБХОДИМО ЗАЗЕМЛИТЬ ЭТО УСТРОЙСТВО! Т.к. вся суть грозозащиты сводится к тому, чтобы стравливать излишки энергии в землю, не допуская ее распространение по проводам на другие сетевые устройства.

Ну а теперь перейдем к самой вкусняшке. К тому что будет управлять и дирижировать всей нашей сетью — перейдем к Маршрутизатору.

При постановке задачи я уже описывал требования к задачам, которые будет делать эта железяка. Стоит учесть, что через маршрутизатор будет бегать не только трафик из сети в интернет и обратно, через него будет бегать весь WiFi трафик, а так же трафик между подсетями. Так что маршрутизатору будет чем заняться. Кроме этого, за счет потенциально большого трафика, одного гигабитного интерфейса будет мало, необходимо будет подключать маршрутизатор несколькими кабелями и агрегировать поток данных с нескольких каналов. А еще мы хотим VPN, а еще… а еще… Короче хотелок много, и может быть еще больше. Т.Е. железяка нам потребуется не кислая. Опять идем изучать ассортимент микротиков.

Не буду томить и перейду к делу. В качестве маршрутизатора была избрана железяка Mikrotik RB3011UiAS-RM. Отличный маршрутизатор. На борту двух ядерный ARM процессор с частотой 1,4 Ггц, 10 гигабитных портов, 1 ГБ оперативной памяти, USB 3.0 и все это по очень демократичной цене. Да и еще микроскопический ЖК экранчик, который в некоторых случаях позволит упростить жизнь.

MikroTik RB3011UiAS-RM
MikroTik RB3011UiAS-RM

Именно такое устройство нам и необходимо, для того чтобы разруливать потоки данных нашей домашней сети. Это уже устройство не начального уровня,  железо стоящее под капотом позволит удовлетворить не только текущие хотелки, но иметь запас мощности на будущее. Да и цена радует. А еще приятно, что в эту штуку не встраивали WIFi, как в предыдущие модели. Он там просто не нужен.

На этом, думаю стоит закончит техническую часть. Статья и так получилось достаточно объемной.

Резюмирую, что из оборудования было выбрано:

-21

Кронштейны я сознательно не вписывал в этот список, поскольку, возможно, вам будет дешевле и выгоднее купить их на ближайшем рынке или заколхозить самим. У меня такой возможности не было. Так что заказал все в одном магазине.

Теперь у Вас возникнет вполне резонный вопрос. А где взять все это добро?

Вариантов несколько. Один из них — это у регионального дилера компании Mikrotik. У этой компании большая сеть дилеров не только в странах СНГ, но и по всему миру. Т

Но прежде чем все это покупать поймайте хорошенько. Все это оборудование не работает «из коробки». Для того чтобы эта вся система заработала, ее нужно долго и скрупулезно настраивать.

Ну а теперь немножечко меда. Вот фото уже смонтированного оборудования:

2 3G/4G антенны на кронштейнах, под одной из антенн Wifi точка доступа
2 3G/4G антенны на кронштейнах, под одной из антенн Wifi точка доступа
Внешняя WiFI точка доступа на кронштейне
Внешняя WiFI точка доступа на кронштейне
Внешняя WiFI точка доступа на кронштейне
Внешняя WiFI точка доступа на кронштейне
2 LTE модема с подключенными внешними антеннами. Установлены в подсобке
2 LTE модема с подключенными внешними антеннами. Установлены в подсобке
Ящик с коммутационным оборудованием. Так сказать ядро сети
Ящик с коммутационным оборудованием. Так сказать ядро сети

Источник: статья на сайте ionline.by