Добавить в корзинуПозвонить
Найти в Дзене
Я у мамы инженер!

FM Жучок своими руками

Составил для вас инструкцию о том, как собрать жучок своими руками. Данная схема жучка собирается не сложно, состоит из доступных деталей и питается от кроны на 9 вольт. Радиус действия от 200 и более, всё зависит от используемого транзистора. Схему нашел на американском сайте, полностью рабочая и эффективная, проверенно! Схема Жучка Технические характеристики:          Список деталей: Резисторы: Конденсаторы: Транзисторы: Разное: Расположение деталей на плате: Для начала, скачайте архив с печаткой и изготовьте плату жука. Затем припаяйте все детали на свои места, как показано на фото выше. Архив можно скачать по ссылке в конце статьи. Изготовления катушки: Теперь нужно изготовить катушку. Для этого возьмите болт и по резьбе намотайте 7-8 витков медного провода, диаметром 0,5-0,7 мм, затем скрутите с болта готовую катушку и припаяйте её на плату. Катушка на своём месте и наш жук почти готов, осталось только разобраться с питанием. Для удобства использования жука, я предлагая установи
Оглавление

Составил для вас инструкцию о том, как собрать жучок своими руками. Данная схема жучка собирается не сложно, состоит из доступных деталей и питается от кроны на 9 вольт. Радиус действия от 200 и более, всё зависит от используемого транзистора. Схему нашел на американском сайте, полностью рабочая и эффективная, проверенно!

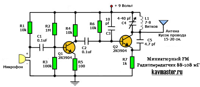
Схема Жучка

Технические характеристики:         

  • Питание — 9 Вольт (Крона)
  • Радиус действия от 200.
  • Время работы 20-30 часов
  • Частота 87-108MHz

Список деталей:

Резисторы:

  • 1 мОм —      1 шт.
  • 100 кОм — 1 шт.
  • 10 кОм —    3 шт.
  • 1 кОм —      1 шт.
  • 100 Ом —   1 шт.

Конденсаторы:

  • 40 пФ —   1 шт. (Подстроечный конденсатор)
  • 100 нФ — 2 шт.
  • 10 пФ —   1 шт.
  • 4  пФ —    1 шт.

Транзисторы:

  • 2N3904 — 2 шт. (Подходит 2N2222)

Разное:

  • Катушка L1, 7-8 витков, медный провода Д 0,5-0,7 мм.
  • Болт 1/4 дюйма
  • Провод в изоляции для антенны 15-20 см.
  • Электретный микрофон
-2

Расположение деталей на плате:

-3

Для начала, скачайте архив с печаткой и изготовьте плату жука. Затем припаяйте все детали на свои места, как показано на фото выше. Архив можно скачать по ссылке в конце статьи.

-4

Изготовления катушки:

Теперь нужно изготовить катушку. Для этого возьмите болт и по резьбе намотайте 7-8 витков медного провода, диаметром 0,5-0,7 мм, затем скрутите с болта готовую катушку и припаяйте её на плату.

-5
-6

Катушка на своём месте и наш жук почти готов, осталось только разобраться с питанием. Для удобства использования жука, я предлагая установить его прям на батарейку (крону). Для этого нам понадобится две кроны, одну можно взять отработавшую, из неё нужно будет извлечь клейму питания и припаять к ней провода от платы. Как это сделать, смотрите ниже. Вторая крона, будет питать нашу схему и служить подставкой для жука.

Установка клеймы питания:

Для начала, возьмите крону и пассатижами, аккуратно снимите металлическое покрытие и вытащите клейму.

-7

Теперь припаиваем короткие кусочки провода к клейме.

-8

Изолируем места припоя изолентой.

-9

Теперь нужно припаять клейму к плате. Сначала припаяйте минус, затем аккуратно выверните клейму, прижав её к дну платы и припаяйте плюс.

-10

Ну и берём пистолет с клеем или клей для него и приклеиваем клейму к плате. Наш жучок готов!

-11

Настройка радио жучка:

Для настройки жука возьмите приёмник и настройте его на частоту в приделах 87-108 MHz. Установите жука на крону, не трогая катушку, отвёрткой потихоньку крутите подстроечный конденсатор пока не услышите обратную связь от радиоприёмника в виде тонального звукового сигнала. Кстати жук ловится и на радио мобильного телефона, у меня даже авто поиск его находит, так что попробуйте первым делом этот вариант. При настройки, жук и приёмник должны быть рядом, как настроитесь на звук, отдалите их друг от друга. Всё, жук полностью готов и настроим!

-12
-13

На этом всё, не забываем поделиться записью, соц кнопки и архив с печаткой, находится ниже.

ВНИМАНИЕ! Данный материал опубликован исключительно в ознакомительных целях! Автор ни в коем случае не призывает изготавливать данный прибор, так как это запрещено законодательством РФ. За изготовления вами прибора, автор ответственности не несёт!!!

Понравилась статья? Тогда жми подписаться и ставь лайк! Специально для Вас я буду публиковать самые интересные проекты электронщиков найденные на просторах интернета!