Добавить в корзинуПозвонить
Найти в Дзене

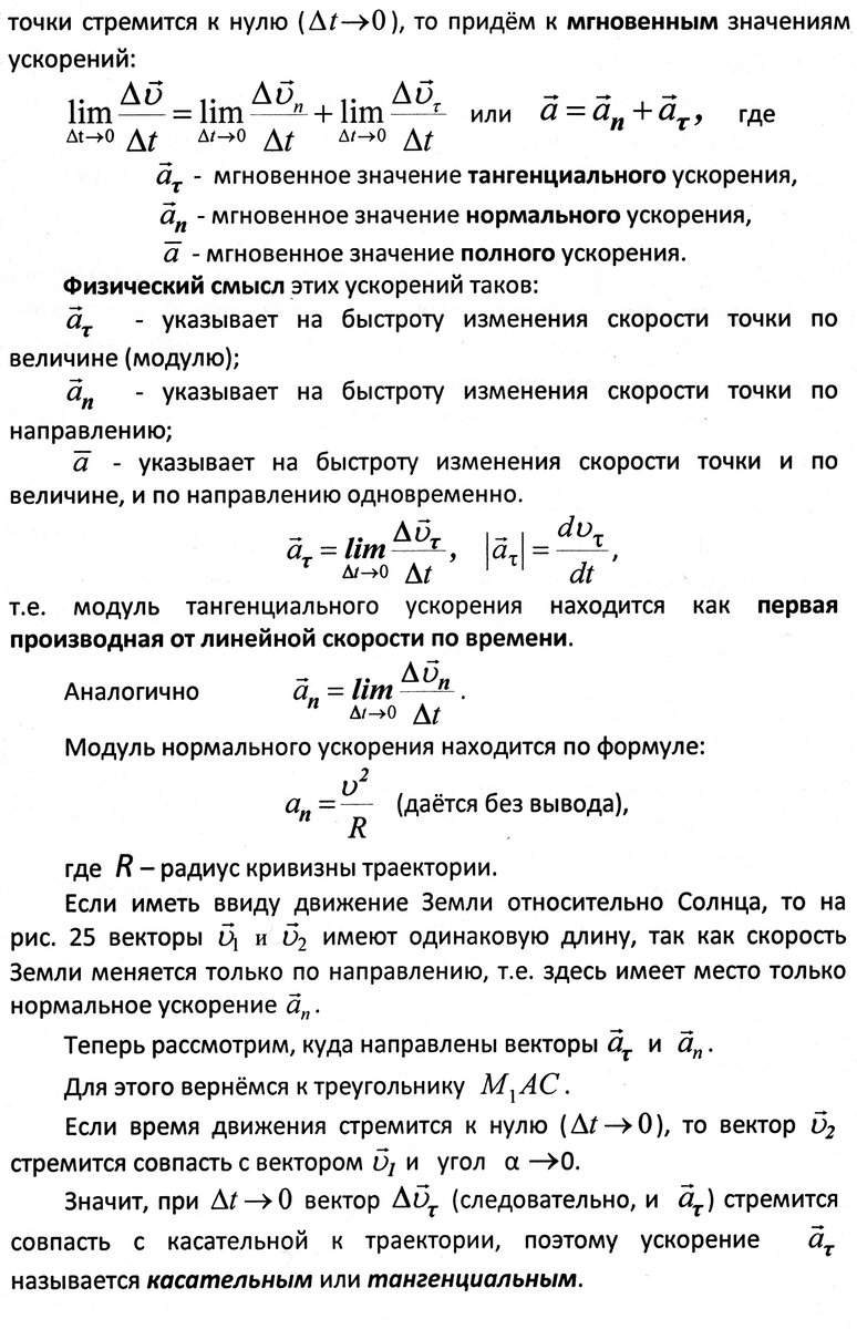
Занятие 8. Тангенциальное и нормальное ускорения материальной точки

Значит, если тело двигается по прямой и модуль скорости меняется, то говорим о тангенциальном ускорении. Если траектория кривая линия, то присутствует нормальное (центростремительное) ускорение, направленное к центру кривизны. Продолжение в следующей записи (статье). К.В. Рулёва, к. ф.-м. н., доцент. Подписывайтесь на канал. Ставьте лайки. Спасибо. Предыдущая запись: Задачи 7 и 8 к занятию 7 Следующая запись: Занятие 9 Первая запись: Занятие 1. Физика. Механика. Кинематика Занятие 6. Дифференциал. Производная
-2
-3

Значит, если тело двигается по прямой и модуль скорости меняется, то говорим о тангенциальном ускорении. Если траектория кривая линия, то присутствует нормальное (центростремительное) ускорение, направленное к центру кривизны.

Продолжение в следующей записи (статье).

К.В. Рулёва, к. ф.-м. н., доцент. Подписывайтесь на канал. Ставьте лайки. Спасибо.

Предыдущая запись: Задачи 7 и 8 к занятию 7

Следующая запись: Занятие 9

Первая запись: Занятие 1. Физика. Механика. Кинематика

Занятие 6. Дифференциал. Производная

Наука
7 млн интересуются