Добавить в корзинуПозвонить
Найти в Дзене
NPN&PNP

Схемотехниа. Маяк на ТТЛ.

Рассмотренное сегодня устройство является примером того что не всегда нужно ставить микроконтроллер для решения не совсем простых задач. Несколько лет назад обратились ко мне с задачей изобрести (смастерить серийное устройство) прерыватель для светодиодных ламп (маркеров) установленных на передвижных платформах. Конечно же уже имелось решение - на реле, но оно работало не стабильно и требовало внимания каждые две - три недели. Алгоритм работы был простой - пять вспышек- пауза - пять вспышек и так далее. Казалось бы , все просто - ставим микроконтроллер за три копейки , и готово, но нет - как практика показывает - при отрицательных температурах работа не стабильна. Еще одно полезное свойство при отказе от микроконтроллера - это отсутствие механической операции - зашивки программы. Основа устройства - симметричный мультивибратор на двух логических элементах по схеме ниже. Схема хороша тем что можно независимо задавать паузу и длину импульса. При указанных номиналах получается частота и

Рассмотренное сегодня устройство является примером того что не всегда нужно ставить микроконтроллер для решения не совсем простых задач.

Несколько лет назад обратились ко мне с задачей изобрести (смастерить серийное устройство) прерыватель для светодиодных ламп (маркеров) установленных на передвижных платформах. Конечно же уже имелось решение - на реле, но оно работало не стабильно и требовало внимания каждые две - три недели. Алгоритм работы был простой - пять вспышек- пауза - пять вспышек и так далее. Казалось бы , все просто - ставим микроконтроллер за три копейки , и готово, но нет - как практика показывает - при отрицательных температурах работа не стабильна. Еще одно полезное свойство при отказе от микроконтроллера - это отсутствие механической операции - зашивки программы.

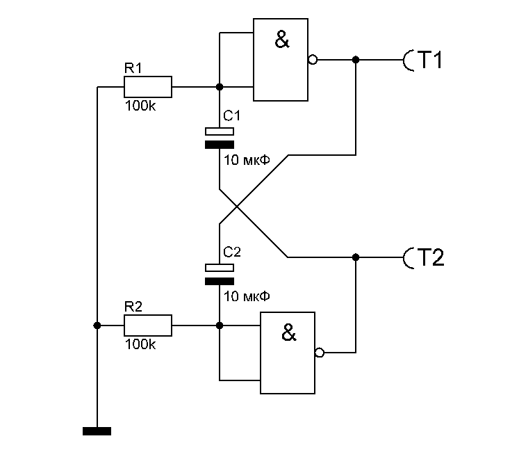
Основа устройства - симметричный мультивибратор на двух логических элементах по схеме ниже.

Симметричный мультивибратор.
Симметричный мультивибратор.

Схема хороша тем что можно независимо задавать паузу и длину импульса. При указанных номиналах получается частота импульсов - два герца. Выходы Т1 и Т2 работают в противофазе - электрический потенциал появляется поочередно.

После включения питания - на выходах Т1 и Т2 присутствует потенциал, заряжаются конденсаторы С1 и С2 через резисторы R1 R2. Как только один из конденсаторов зарядится до определенного уровня - переключает соответствующий логический элемент. Затем процесс повторяется

Для устройства выбрана микросхема 74HC00, содержащая четыре логических элемента, что вполне достаточно для выполнения поставленной задачи.

Лист описания микросхемы 74HC00
Лист описания микросхемы 74HC00

Ниже приведена почти полная схема устройства. На схеме отсутствует блок вторичного питания, и небольшие изменения в выходном ключе на светильники. Авторские права на оригинальное устройство у заказчика.

Схема формирователя импульсов.
Схема формирователя импульсов.

В конечной схеме устройства используются два мультивибратора. Первый формирует время пачки, а второй при наличии разрешающего потенциала ( верхний вход логического элемента) формирует короткие импульсы. С выхода второго мультивибратора сигнал поступает на силовой ключ Т1, в нагрузку которого включены три светодиода через токоограничивающие резисторы, номиналы которых выбираются в соответствии с необходимым током для светодиодов.

Ниже приведена трассировка печатной платы в программе DipTrace для светодиодов в корпусе 2835, это обычно светодиоды на ток 30 - 100 мА.

Рисунок печатной платы.
Рисунок печатной платы.

А так же 3D модель устройства:

3D модель устройства
3D модель устройства
Спасибо за внимание, жду комментариев и подписку на мой канал. Палец вверх.