Добавить в корзинуПозвонить
Найти в Дзене
Айтишник Дима

Спор с коллегами: как «рисовать» бизнес-процессы?

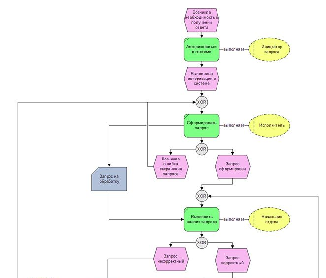
Есть две темы, выбор нотации и инструмента для прорисовки бизнес-процессов , которые вызывают самые яркие споры. Поговорим о первом. Выбор нотации: варианты Равнозначен выбору иностранного языка, на котором разговаривать в заграничной поездке. Конечно, хочется, чтобы выбранный язык понимали везде или почти везде. Так не бывает. Причина спора — все имеют маломальский опыт прорисовки схем, начиная с логических. С детства. Помните? На право пойдёшь, будет то-то, а если налево, то случится другое, а если прямо, то третье. Вот, поэтому и считают, что разбираются в вопросе и могут отстаивать своё мнение. Самые распостраненные варианты: «Процедура», eEPC, BPMN. «Процедура» Это самая простая, но знакомая всем, схема с прямоугольниками/ромбиками и стрелочками между ними. Нет промежуточных событий, нет статусов и моделирования движения документов. eEPC Здесь есть и статусы, и документы, и простота описания. Не очень удобно отслеживать переход между исполнителями, так как нет «дорожек», и н
Оглавление

Есть две темы, выбор нотации и инструмента для прорисовки бизнес-процессов , которые вызывают самые яркие споры. Поговорим о первом.

Выбор нотации: варианты

Равнозначен выбору иностранного языка, на котором разговаривать в заграничной поездке. Конечно, хочется, чтобы выбранный язык понимали везде или почти везде. Так не бывает.

Причина спора — все имеют маломальский опыт прорисовки схем, начиная с логических. С детства. Помните? На право пойдёшь, будет то-то, а если налево, то случится другое, а если прямо, то третье. Вот, поэтому и считают, что разбираются в вопросе и могут отстаивать своё мнение.

Самые распостраненные варианты: «Процедура», eEPC, BPMN.

«Процедура»

Это самая простая, но знакомая всем, схема с прямоугольниками/ромбиками и стрелочками между ними. Нет промежуточных событий, нет статусов и моделирования движения документов.

eEPC

Здесь есть и статусы, и документы, и простота описания. Не очень удобно отслеживать переход между исполнителями, так как нет «дорожек», и несколько усложняется общая читаемость из-за громозкости.

-2

BPMN

Лишена всех недостатков предыдущих нотаций, международный стандарт ISO с 2013 года, подходит для «взрослого» моделирования. Но сложна в прорисовке и понимани, перегружена.

-3
У каждой нотации свои недостатки, самой продвинутой, по-моему мнению, является BPMN. Но много ли экспертов вокруг вас, идеальной владеющих этой или иной нотацией? Ответ очевиден мало, особенно, среди обычных сотрудников, а ведь обсуждать и согласовывать процессы мы будем с ними, а не с гуру-аналитиками.

Не верите? А вот ещё, более формальное и академическое, объяснение.

Модели бизнес-процессов

Выделяются четыре перспективы модели бизнес-процесса :

Функциональная: «Что делают участники?». Описывает состав выполняемых работ.

Поведенческая: «Как работают участники?». Описывает очередность, расписание выполнения, бизнес-правила.

Информационная: «Что обрабатывают участники?». Описывает бизнес-сущности предметной области процесса. Документы.

Организационная: «Кто выполняет работу?». Описывает состав и структуру исполнителей.

Модель, описывающая какую-то перспективу, отвечает на несколько вопросов, но среди них всегда есть главный, на который модель должна дать исчерпывающий ответ, а на дополнительные может полностью не отвечать. В последнем случае надо быть особенно внимательным, перспектива модели определяется именно главным вопросом, а не вспомогательным.

Миксуй смелее

Получается, что для донесения своей мысли, — самый частый запрос на создание графического представления процессов, — вам придётся одну и ту же схему бизнес-процесса перерисовывать под каждую ситуацию и под каждое ЛПР (лицо, принимающее решение). Долго, дорого и не эффективно.

Смиритесь с «суржиком» и миксуйте нотации ради скорости описания и понятности. В любом случае, будете писать функциональные требования и технические задания простым текстом и таблицами, там уже уточняйте всё, что не вмещает в себя схема.

Вывод и моя рекомендация

Во всех случаях, когда на основе схемы не будет производиться расчёт и моделирование показателей процессов, если не планируетсяеё загрузка в BPMS систему, выбирайте «процедуру» и дополняйте её произвольно документами, статусами и всем, что потребуется. Да, чистота нотации будет нарушена, зато решите бизнес-задачу.