Найти в Дзене
Radio-любитель

Простой таймер на трех транзисторах

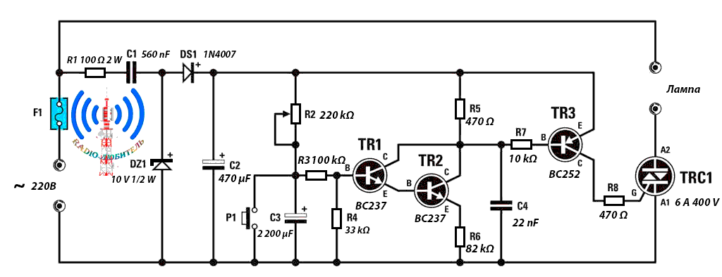
Схема этого «таймера» очень простая, она показана на рисунке в тексте. Схема выполнена только на трех транзисторах и симисторе и обходится без сетевого трансформатора 220 В для напряжения питания схемы около 10 В, которое необходимо для работы. Кроме того, если кнопку P1 нажать, таймер может включить лампочку на время от 20 до 30 минут, то есть время, необходимое для подъема или спуска по лестнице или от входа в здание до двери квартиры. Как показано на схеме соединений на рисунке в тексте статьи, одна из линии подключения, проходя через плавкий предохранитель F1 на 5 А, питает лампу накаливания, подключенную к симистору, а также цепь R1-C1, используемую для понижения сетевого напряжения до 10 В, определяемого стабилитроном DZ1. Стабилизированное напряжение 10 В, проходящее через диод DS1, заряжает электролитический конденсатор C2, используемый в качестве фильтра питания. Положительное напряжение, проходя через подстроечный резистор R2, заряжает электролитический конденсатор C3,

Схема этого «таймера» очень простая, она показана на рисунке в тексте.

Схема простого таймера
Схема простого таймера

Схема выполнена только на трех транзисторах и симисторе и обходится без сетевого трансформатора 220 В для напряжения питания схемы около 10 В, которое необходимо для работы.

Кроме того, если кнопку P1 нажать, таймер может включить лампочку на время от 20 до 30 минут, то есть время, необходимое для подъема или спуска по лестнице или от входа в здание до двери квартиры.

Как показано на схеме соединений на рисунке в тексте статьи, одна из линии подключения, проходя через плавкий предохранитель F1 на 5 А, питает лампу накаливания, подключенную к симистору, а также цепь R1-C1, используемую для понижения сетевого напряжения до 10 В, определяемого стабилитроном DZ1.

Стабилизированное напряжение 10 В, проходящее через диод DS1, заряжает электролитический конденсатор C2, используемый в качестве фильтра питания. Положительное напряжение, проходя через подстроечный резистор R2, заряжает электролитический конденсатор C3, и, таким образом, лампа остается гореть до тех пор, пока электролитический конденсатор не зарядится полностью.

Когда заряд конденсатора завершен, лампа гаснет, потому что транзисторы TR1, TR2 и TR3 отключают управляющее напряжение симистора TRC1. Чтобы снова зажечь лампу, просто нужно нажать кнопку P1, которая вызывает разрядку С3. Поворотом подстроечного резистора R2 можно регулировать продолжительность зажигания лампы от минимальной до максимальной.

Если вы хотите увеличить время работы лампы, вам нужно только увеличить емкость электролитического конденсатора C3. Предупреждение, эта схема работает под высоким напряжением сети 220В так что нужно соблюдать осторожность при настройке и эксплуатации. Конструкцию нужно установить ​​в пластиковый корпус, можно использовать пластиковую распределительную коробку соответствующих размеров. Вот и все коротко и полагаю доходчиво, всем спасибо за уделенное время.