Добавить в корзинуПозвонить
Найти в Дзене

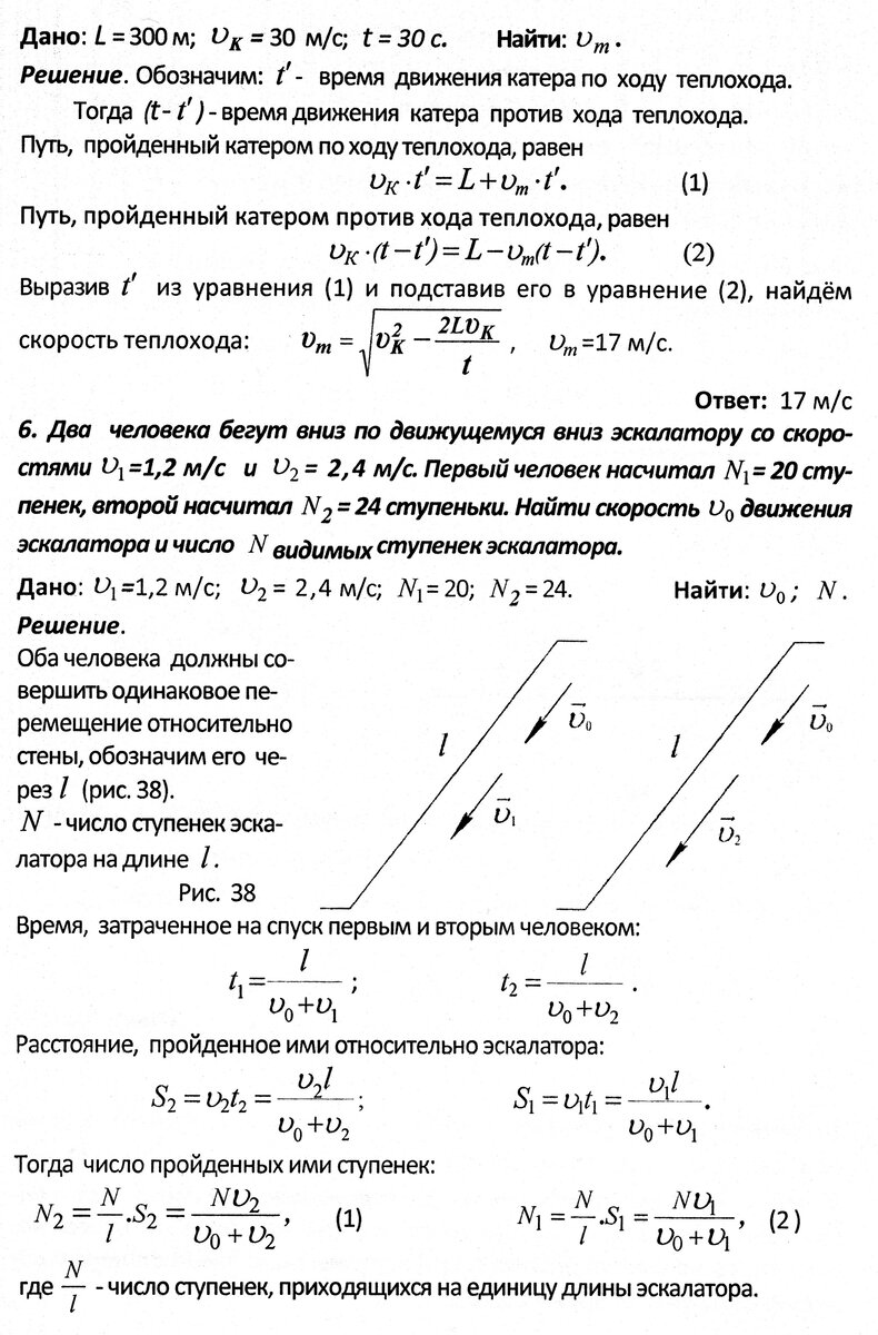
Задачи 4 - 7 к занятию 12 (на относительность движения)

К.В. Рулёва, к. ф.-м. н., доцент. Подписывайтесь на канал. Ставьте лайки. Спасибо. Предыдущая запись: Занятие 12 Следующая запись: Задачи 8 и 9 к занятию 12 Правило сложения скоростей (связь между абсолютной, относительной и переносной скоростями) смотрите в занятии 12.
-2
-3

К.В. Рулёва, к. ф.-м. н., доцент. Подписывайтесь на канал. Ставьте лайки. Спасибо.

Предыдущая запись: Занятие 12

Следующая запись: Задачи 8 и 9 к занятию 12

Правило сложения скоростей (связь между абсолютной, относительной и переносной скоростями) смотрите в занятии 12.

Наука
7 млн интересуются