Найти в Дзене
HamRadio

Усилитель для наушников на доступных компонентах

Всем здравствуйте. Это конструкция усилителя из комплектующих которые могут скажем так, быть у любого радиолюбителя. Усилитель для наушников на доступных компонентах схема которого давно известна, но по своим характеристикам все еще достойно себя ведет. Еще можно добавить, что по себестоимости он обойдётся совсем не дорого, а то и можно выразится бесплатно. Так как у каждого радиолюбителя есть

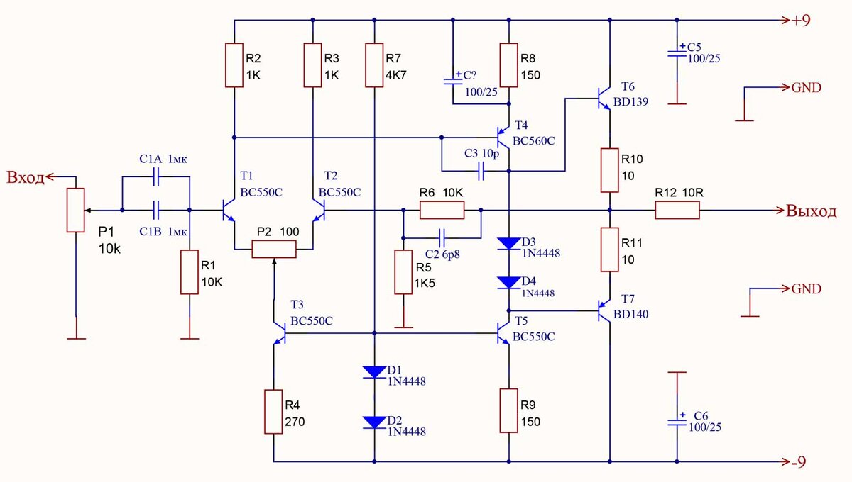
Всем здравствуйте. Это конструкция усилителя из комплектующих которые могут скажем так, быть у любого радиолюбителя. Усилитель для наушников на доступных компонентах схема которого давно известна, но по своим характеристикам все еще достойно себя ведет. Еще можно добавить, что по себестоимости он обойдётся совсем не дорого, а то и можно выразится бесплатно. Так как у каждого радиолюбителя есть необходимые компоненты в ящике стола, так почему бы не сделать его. Принципиальная схема усилителя представлена на рисунке.

Схема усилителя для наушников
Схема усилителя для наушников

Усилитель, схема которого приведена одноканальный, поэтому для стерео наушников нам понадобятся два таких усилителя.

Краткие характеристики усилителя он имеет
входное сопротивление 10 кОм,
полоса пропускания от 3,4 Гц до 2 МГц (-3 дБ),
нелинейные искажения 0,01%
отношение сигнал / шум 89 дБ
При нагрузке до 33 Ом усилитель способен выдавать мощность 0,33Вт с нелинейными искажениями 0,1%.

Усилитель имеет три каскада усиления. На входе — дифференциальный предварительный усилитель на NPN-транзисторах Т1 и Т2, эмиттеры которых питаются от источника тока на транзисторе Т3. Опорное напряжение около 1,3В для источника тока обеспечивается диодами D1 и D2. Между эмиттерами транзисторов Т1 и Т2 включен подстроечный резистор P2, с помощью которого задается симметрия дифференциальной пары транзисторов.

Задача предварительного усилителя — сравнить входной низкочастотный сигнал, который подается на вход через разделительные конденсаторы C1A и C1B на транзистор T1, с сигналом выхода усилителя, он подается через резистивный делитель обратной связи R5 и R6 на T2. Резистор R1 сопротивление которого также определяет входное сопротивление всего усилителя.

Делитель с R5 и R6 определяет коэффициент усиления по напряжению всего усилителя, для которого действует соотношение:

А 1 = (R 6 + R 5) / R 5.

При значениях R5 и R6, показанных на схеме, усилитель усиливает напряжение, в 7,7 раз. Изменяя сопротивление резистора R5, можно регулировать усиление по мере необходимости. Конденсатор C2 в делителе обратной связи снижает коэффициент усиления на частотах выше акустической полосы пропускания и, таким образом, улучшает стабильность усилителя.

Второй каскад представляет собой усилитель на PNP-транзисторе Т4, коллектор которого питается от источника тока на транзисторе Т5. На коллекторе T4 низкочастотный сигнал может иметь межпиковые колебания до 15В при напряжении питания +9В. Конденсатор C3 обеспечивает стабильность каскада.

Третий каскад — усилитель мощности на транзисторах T6 (NPN) и T7 (PNP), которые включены как эмиттерные повторители и выдают необходимый ток на нагрузку, подключенную к выходу усилителя. Базы обоих транзисторов подключены к коллектору Т4. Однако между ними включены диоды D3 и D4 которые создают между базами напряжение смещения около 1,3В. Т6 и Т7 через них протекает ток покоя около 6,5 мА, необходимый для устранения переходных искажений.

Величина тока покоя определяется и стабилизируется эмиттерными резисторами обратной связи R10 и R11. Динамическое сопротивление диодов D3 и D4 ничтожно мало, поэтому низкочастотные сигналы на базах обоих транзисторов полностью идентичны.

С выходного каскада сигнал поступает на выходной разъем через разделительный резистор R12, который ограничивает выходной ток и обеспечивает стабильность усилителя на устройстве емкостной нагрузки. Усилитель питается от стабилизированного и хорошо отфильтрованного симметричного постоянного напряжения ± 9В, которое подается на входные разъемы питания от внешнего источника. Потребление усилителем зависит от импеданса подключенных наушников и может составлять до ± 100 мА. На обе цепи питания установлены блокировочные конденсаторы C5 и C6.

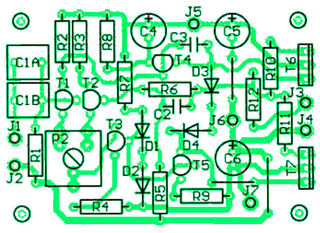
Усилитель можно собрать на односторонней печатной плате, приведенной на рисунке, а также показано разводка и расположение компонентов.

Расположение компонентов на печатной плате
Расположение компонентов на печатной плате

Разводка печатной платы
Разводка печатной платы

Выходные транзисторы Т6 и Т7 не нуждаются в радиаторах, но возможно все же применить небольшой. Правильно собранный усилитель из заведомо исправных деталей работает при первом включении. Необходимо только установить нулевое напряжение постоянного тока между выходными клеммами при помощи потенциометра P2. И неплохо проверить общую пропускную способность усилителя при помощи генератора и осциллографа или другим способом. В заключении хотелось добавить, что это отработанная схемотехника и на сегодняшний день может с успехом использоваться на практике.

-4