Найти в Дзене
Меандр Радиолюбитель

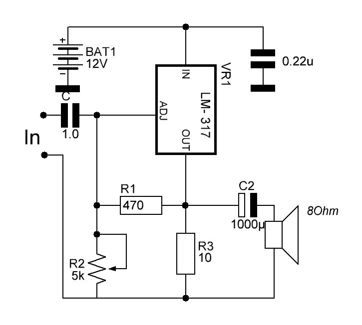
Усилитель на LM317.

Всем доброго. В интернете часто натыкаюсь на простой усилитель для наушников, на интегральном стабилизаторе LM317.
Работает он и на низкоомную нагрузку, но - чувствительность усилителя очень мала, для полной раскачки такой нагрузки - сигнал на входе должен быть не менее 4В~
Усилитель звучит очень приятно, в наушниках вообще супер, прямо класс "А" какой-то.
На нагрузке 4Ом получается 1Вт.

Всем доброго. В интернете часто натыкаюсь на простой усилитель для наушников, на интегральном стабилизаторе LM317.

Работает он и на низкоомную нагрузку, но - чувствительность усилителя очень мала, для полной раскачки такой нагрузки - сигнал на входе должен быть не менее 4В~

-2

Усилитель звучит очень приятно, в наушниках вообще супер, прямо класс "А" какой-то.
На нагрузке 4Ом получается 1Вт.
КНИ при такой мощности составил 0,03%.
Ниже скрин замера КНИ.

-3

Настройка заключается в установке резистором R2 половины напряжения питания в точке соединения R1,R3,C2. Ток покоя усилителя при напряжении питания 12В ровно половина ампера. Резистор R3 нужен мощностью не менее двух Ватт, лучше больше.

Видео демонстрации работы устройства.

Поделка ни разу не претендует на что-то "ноу-хауное", он просто есть и все.
Всем спасибо за внимание и до новых встреч.