Найти в Дзене
⚡ Инженерные Знания

Почему свет загорается не сразу?

Щелкаешь включатель, а свет загорается через пару секунд. Почему такое происходит с точки зрения физики?

Наверняка вы замечали, что после щелчка по клавише включателя, свет иногда зажигается не сразу. Это может происходить из-за нескольких причин. Есть разные объяснения этого явления. Начнем с неправильного.

Самый распространенный вариант объяснения (и он же некорректный) - это описание процесса через скорость распространения электрического тока по проводу. Не забудьте ознакомиться с нашим материалом про электрический ток. Вспомним, что скорость распространения тока по проводу эквивалента скорости света. Соответственно, объяснять задержку в зажигании лампочки в пару секунд, используя логику, что ток должен добраться до потребителя совершенно неправильно! Хотя, объяснение это одно из самых распространенных.

На самом же деле, всё немного сложнее. Важно понимать, что сегодня существуют разные технологии изготовления лампочек.

Самая древняя - это лампа накаливания. Про неё подробно рассказывалось в этом ролике.

Задержка включения света в этих случаях связана с плохим контактом. В процессе работы пружинные контактные соединения теряют свою упругость, зазоры между двумя контактами увеличиваются, на них скапливаются загрязнения различного рода.

Сопротивление такого контакта возрастает и току нужно некоторое время для того, чтобы "пробить эту преграду". После того, как контакт "пробился", он прогревается и зазоры уменьшаются. Плохой контакт может возникнуть не только в патроне, но и в выключателе. Логика от этого не меняется. Именно этот процесс может вызывать задержку включения в 1-2 секунды.

Другое дело, что и технологии изготовления лампочек могут быть разными. Ведь есть ещё энергосберегающие лампы. Они бывают светодиодные или газонаполненные.

Эти технологии отличаются. Отличается и причина задержки в запуске такой лампы. К проблемам с контактами добавляются конструктивные особенности самих устройств.

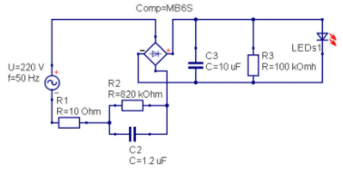
В светодиодных лампах есть катод и анод. Если сразу подавать большое напряжение на катод, то он быстро разрушится, а лампа выйдет из строя. Поэтому используется так называемый балласт. Это сочетание позистора и емкости.

-2

Балласт обеспечивает постепенный рост напряжения на катоде и сохраняет "здоровье лампы". Мы же видим задержку в запуске в 2-3 секунды. Отметим, что существуют светодиодные лампы с холодным запуском. Там катод изготавливается из другого материала и процесс компенсируется большей стоимостью.

Также существуют люминисцентные энергосберегающие лампы. В этом случае задержка включения связана с тем, что нужно "раскурить" газовую лампу.

-3

Если сильно утрировать схему работы лампы этой конструкции, то мы имеем катод, испускающий электроны и колбу с газом. Эмиссия электронов с катода приводит к тому, что они начинают выбивать электроны из газа, а мы видим свечение. Процесс может занимать некоторое время. Именно это и наблюдается как задержка. Кроме того, подобная схема не всегда демонстрирует большую яркость свечения на старте. Причина здесь такая же.

Ещё существуют галогенные лампы. Галогенная лампа отличается от лампы накаливания только тем, что в колбу с нитью добавлен буферный газ. Это позволяет увеличить температуру нити без её выгорания, а значит увеличить и яркость свечения. Соответственно, причина задержки тут такая же, как мы описали в первом случае.

Если статья вам понравилась, не забываем поделиться ей с друзьями и подписаться на наш проект.