Найти в Дзене
HamRadio

Акустический выключатель

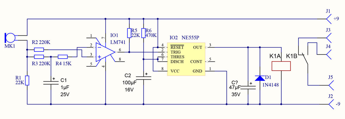
Всем здравствуйте. Представленный в данной статье акустический выключатель предназначен для включения света, который реагирует на звук. Принципиальная схема акустического переключателя показана на рисунке.
Схема акустического выключателя
В устройстве для регистрации звуковых сигналов используется электретный микрофон MK1, который запитан через резистор R1. Устройство также включает в схеме

Всем здравствуйте. Представленный в данной статье акустический выключатель предназначен для включения света, который реагирует на звук. Принципиальная схема акустического переключателя показана на рисунке.

Схема акустического выключателя
Схема акустического выключателя

В устройстве для регистрации звуковых сигналов используется электретный микрофон MK1, который запитан через резистор R1. Устройство также включает в схеме компаратор на операционном усилителе I01, за ним следует одновибратор выполненный на таймере IO2, который запускается импульсами компаратора и включает реле, подключенное к его выходу, примерно на 50с после звукового сигнала. Реле включает лампочку своим переключающим контактом.

Операционный усилитель LM741 (I01) используется в качестве чувствительного компаратора. Низкочастотный сигнал с микрофона подается на оба его входа, включая постоянную составляющую. Постоянная составляющая сигнала гарантирует, что операционный усилитель отработает в линейной области даже при асимметричном питании.

Сигнал с микрофона поступает на инвертирующий вход операционного усилителя через фильтр нижних частот, выполненный на компонентах R3 и C1, который передает только постоянную составляющую сигнала на вход операционного усилителя. На неинвертирующий вход операционного усилителя сигнал с микрофона подается напрямую.

В состоянии покоя, если на микрофон не воздействуют акустические сигналы, оба входа будут иметь одинаковое напряжение постоянного тока, а уровень напряжения на выходе операционного усилителя не будет определен, поскольку он будет зависеть только от асимметрии входного напряжения, которое имеет случайную величину и полярность (для операционного усилителя 741 обычно в диапазоне от -2 до +2 мВ). Однако для запуска таймера IO2 на выходе операционного усилителя должен быть высокий логический уровень в состоянии покоя, т.е. «операционник» должен быть в состоянии высокого логического уровня.

Чтобы гарантировать высокий логический уровень на выходе операционного усилителя, между входами вводится дифференциальное напряжение смещения, которые в состоянии покоя сохраняет инвертирующий вход более отрицательным, чем неинвертирующий вход. Поскольку входной ток операционного усилителя обычно составляет 80nА, а R4 = 15 кОм, обычно UDP = 1,2 мВ, чтобы асимметрия входного напряжения не преобладала над UDP.

Когда микрофон акустически возбужден, на неинвертирующий вход операционного усилителя появляется низкочастотный сигнал, в то время как на инвертирующем входе остается только постоянное напряжение выход «операционника» переходит в отрицательное насыщение (низкий логический уровень).

Эти импульсы запускают одновибратор собранный на таймере, который работает примерно до 50с. В одновибраторе используется известный таймер 555 (IO2). Время работы одновибратора определяется значениями компонентов R6 и C2. В течение времени на выходе 3 таймера IO2 присутствует высокий логический уровень, который включает катушку реле К1. Реле имеет катушку на напряжение 9В, потому что таймер 555 может выдавать на нагрузку ток не более 200 мА.

На акустический выключатель от сетевого адаптера подается стабилизированное напряжение 9В. Потребляемый ток составляет несколько десятков мА при выключенном реле и не более 200 мА при срабатывании реле. Лучше запитать, конечно, устройство напряжением 12В.

-2