Добавить в корзину
Позвонить
Найти в Дзене
Войти
ЛЕГКОЕГЭ Математика
4 подписчика
Подписаться
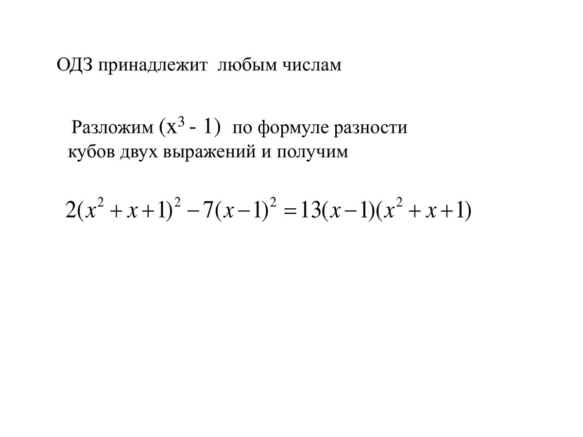
Решение хитрого уравнения путем замены переменных
5 января 2021
5 янв 2021
3
~1 мин
...
Читать далее
Если Вам понравилась данная статья, поставьте лайк и подпишитесь на канал.
350479030.784.1777526818465.52754