Добавить в корзинуПозвонить
Найти в Дзене
Электроника, AVR, STM, PIC

Защита аккумулятора от переразряда

Всем привет, ищете схему защиты аккумулятора от чрезмерного разряда? Я предлагаю вам один из вариантов реализации такой защиты.

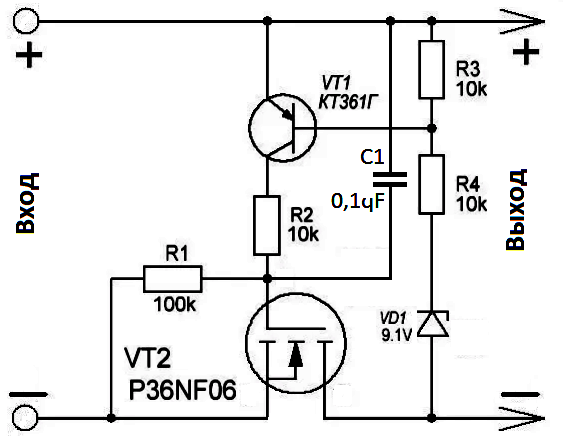
Предлагаемая схема защиты аккумулятора от переразряда очень проста и легко воспроизводима, не содержит скудных деталей.

Схема основана на ключе в виде мощного полевого транзистора со вспомогательными элементами на биполярном транзисторе и стабилитроне.

Ну а схема работает следующим образом. Когда питание подается от батареи на вход устройства, на выходе питания не будет, так как полевой затвор подтягивается к отрицательной шине питания через резистор R1 и изначально находится в заблокированном состоянии.

Для запуска цепи, то есть для подачи напряжения на нагрузку, используется пусковой конденсатор С1, с помощью которого на затвор подается короткий импульс тока. Этого импульса достаточно, чтобы поле открылось и на выходе появилось напряжение.

Затем в игру вступает цепочка стабилитрона и транзистора VT1. Транзистор VT1 разблокируется и подает напряжение на затвор полевого транзистора, удерживая его открытым. Своего рода положительная обратная связь.

При снижении напряжения питания до определенного уровня, который задается стабилитроном и резисторами R3 и R4, ток через стабилитрон перестает протекать, соответственно транзистор VT1 блокируется, затвор полевого транзистора перестает получать напряжение разблокировки, он блокируется, нагрузка обесточивается.

После обесточивания цепь нагрузки остается в заблокированном состоянии, даже если напряжение батареи повышается. Чтобы повторно подать питание на нагрузку, необходимо будет отключить цепь защиты и снова подключить ее к аккумулятору, для этого можно настроить переключатель.

Транзистор без излучателя будет безопасно передавать на нагрузку ток до 5 Ампер, в разомкнутом состоянии цепь потребляет почти 1 ма, а в замкнутом состоянии микротоки. Точная настройка напряжения отключения устанавливается с помощью R3 и R4.

При отсутствии полевого транзистора, указанного на схеме, можно применить любые другие аналогичные, с как можно меньшим сопротивлением открытого канала.