Найти в Дзене

Отопительные системы и приборы, часть 2.

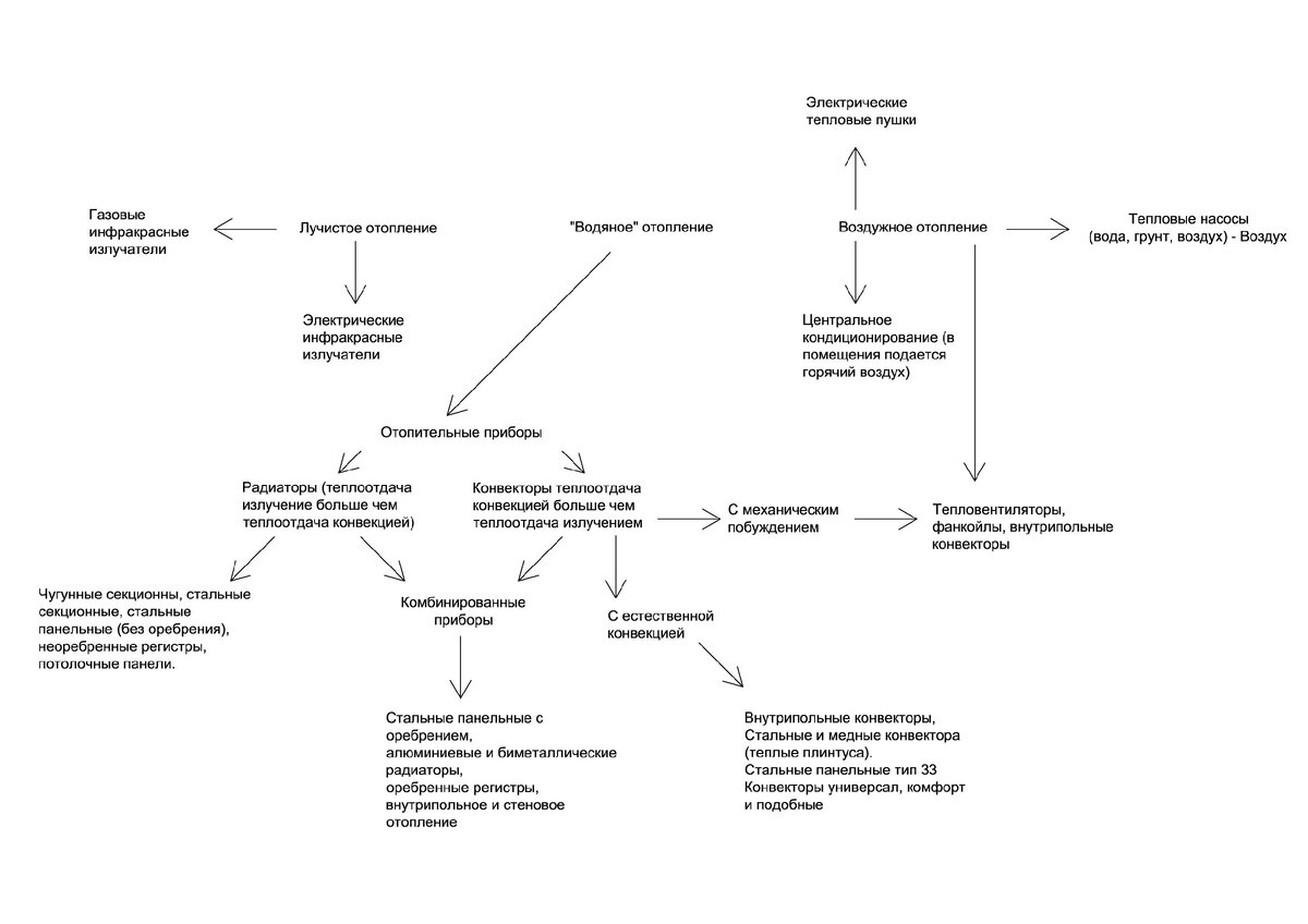
"Водяное" отопление
Ну и самая массовая система отопления, с которой мы сталкиваемся.
"Водяная", я выделил название в кавычки т.к это подраздел включает в себя и паровое отопление и системы с теплоносителем в виде растворов гликолей, спиртов, солевых растворов. Но их всех объединяет главное теплоноситель подается в отопительный прибор расположенный непосредственно в обслуживаемом помещении.
Две

"Водяное" отопление

Ну и самая массовая система отопления, с которой мы сталкиваемся.

"Водяная", я выделил название в кавычки т.к это подраздел включает в себя и паровое отопление и системы с теплоносителем в виде растворов гликолей, спиртов, солевых растворов. Но их всех объединяет главное теплоноситель подается в отопительный прибор расположенный непосредственно в обслуживаемом помещении.

Две главные группы отопительных приборов в этой системе это радиаторы и конвекторы. Первые отдают тепло преимущественно излучением, вторые за счёт нагрева воздуха и его конвекции.

Не существует 100% конвективных и радиационных приборов всегда есть оба способа теплопередачи. И деление довольно условное так стальной панельный радиатор 10 типа будет действительно радиатором так больше половины тепла он передает излучением и у него отсутствует оребрение.
А вот стальной панельный радиатор 33 типа по сути будет уже конвектором. Если сравнить 11 тип радиатора и 33 тип то при равной площади наружных стенок 33 тип будет обладать развитым оребрением в результате чего его теплоотдача будет в 2.3 раза выше чем у 11 типа.

Поэтому в своей классификации я и разделил приборы на группу радиаторов, конвекторов и комбинированных приборов.

Часто встречаются заявления что один тип приборов лучше других что в корне не верно. С точки зрения передачи тепла радиатор мощностью 1 кВт отдаёт столько же тепла сколько и конвектор мощностью 1 кВт. Вопрос в рациональности использования этого тепла. В высоких помещения типа атриумов, цехов, складов где люди находятся в нижней части помещения применение конвекторов будет не целесообразно т.к теплый воздух будет подниматься в верх что потребует перегрева помещения для того что бы воздух прогрелся и снизу (отсюда и высокие кратности систем воздушного отопления в 5-10 крат или применение дестратификаторов для того что бы опустить теплый воздух вниз). Но зато конвекторы устанавливаемые под окнами и приточными клапанами инфильтрации воздуха прекрасно борются с ниспадающими холодными потоками воздуха.

Радиаторы же дают прекрасный прогрев в высоких и открытых помещения отсюда и применение излучающих панелей. Но главное радиатор установленный под окном прекрасно выравнивает радиационную температуру в помещении. Так при температуре окна в 10-12 градусов и стены в 17-19 градусов установленный под окном радиатор позволяет поднять радиационную температуру до 20-21 градуса, что положительно сказывается на чувстве комфорта человека.

Отсюда и удобство применения комбинированных систем радиаторного и конвективного отопления. Когда конвекционная составляющая отсекает холодный поток воздуха, а радиационная непосредственно повышает радиационную температуру помещения. В этом плане наиболее удачными будут комбинированные системы с радиаторами(стальные панельные 22 типа например) и теплых полов, которые позволяют как выровнять в помещении как температуру воздуха так и радиационную температуру.