Найти в Дзене

Отопительные системы и приборы, часть 1.

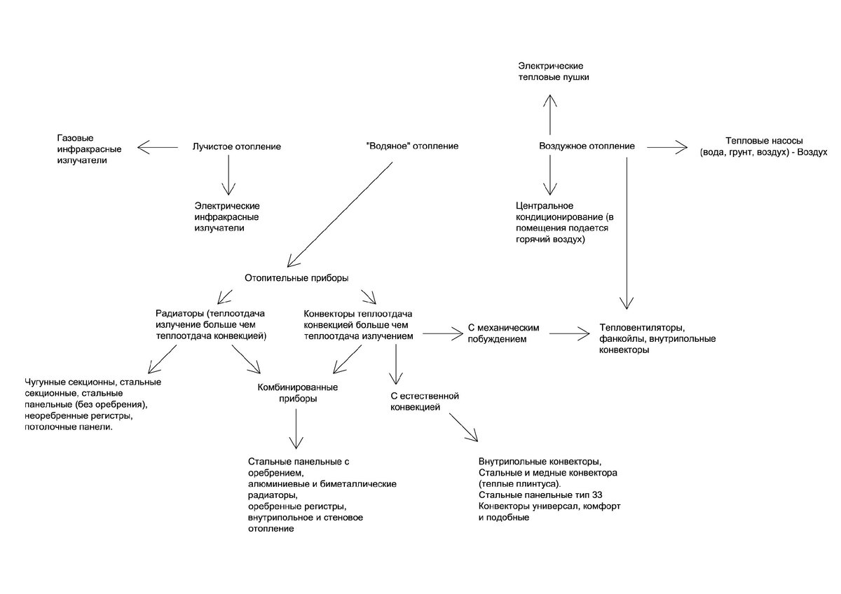
Моя попытка наглядной классификации отопительных систем и отопительных приборов.
Самым глобальным можно назвать деление систем на лучистые, "водяные" и воздушные. Так как всё остальное деление происходит от них.
Лучистое отопление
К лучистым системам относятся газовые и электрические инфракрасные обогреватели. Основным местом их применения являются высокие промышленные помещения, открытые
Оглавление

Моя попытка наглядной классификации отопительных систем и отопительных приборов.

Самым глобальным можно назвать деление систем на лучистые, "водяные" и воздушные. Так как всё остальное деление происходит от них.

Лучистое отопление

К лучистым системам относятся газовые и электрические инфракрасные обогреватели. Основным местом их применения являются высокие промышленные помещения, открытые помещения, террасы, веранды, временно отапливаемые помещения. Как понятно из названия способом передачи тепла у данных отопительных приборов является излучение. За счёт этого они позволяют при компактных размерах выдавать большую тепловую мощность, но при этом требуют высоких рабочих температур поверхности что обуславливает применение газа и электричества.

Наиболее же знакомыми являются электрические инфракрасные обогреватели.
Наиболее же знакомыми являются электрические инфракрасные обогреватели.

Воздушное отопление

Второй большой группой является воздушное отопление. Традиционно к воздушному отоплению относят системы с механическим побуждением движения воздуха через нагревательный прибор.

Это может быть как центральный кондиционер с рециркуляцией воздуха в торговом центре, так и внутрипольный конвектор с вентилятором в офисном центра, фанкоил в системе с тепловым насосом, тепловентилятор в торговом центре. Сфера применения воздушного отопления довольна обширна. Источником тепла может выступать как горячая вода из центральной сети так и от котла, теплового насоса (или даже прямой нагрев в системах тепловых насосов воздух(вода, грунт)-воздух, когда фреон подается непосредственно на внутренний блок системы кондиционирования. Так же может применяться газовый нагрев в системах центрального кондиционирования.

Воздушное отопление уже не требует высокотемпературного источника тепла, может применятся даже теплоноситель с температурой 50/40 градусов. Но за это приходится расплачиваться высокими расходами воздуха что требует дополнительных затрат электроэнергии на работы вентиляторов. В системах же центрального кондиционирования это приводит к увеличению сечения воздуховодов. Так же появляется проблема шума вызванная высокими расходами воздуха и вентиляторами, для снижения шума необходимо увеличивать типоразмер приборов для работы на меньших скоростях вентиляторов и увеличивать воздуховоды и воздухораспределительные решетки.