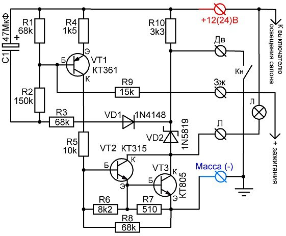
Если ваш автомобиль не оборудован такой опцией, как задержка выключения света в салоне автомобиля после закрывания дверей, тогда это устройство для вас. Устройство производит задержку выключения салонного освещения на несколько секунд после закрытия дверей с дальнейшим плавным отключением. Несложная схема на трёх транзисторах. В комплекте печатная плата, три транзистора, конденсатор, 10 постоянных резисторов, две клеммные колодки, схема и описание. Упаковка в картонной коробке. Рассмотрим работу схемы. В разомкнутом положении контактного выключателя дверей схема находится в закрытом состоянии, лампочка освещения обесточена. При открывании двери кнопка замыкается (как правило, все кнопки дверей салона подключены параллельно), ток от плюса через резистор R4, переход эмиттер-база транзистора VT1, резисторы R2, R3, диод VD1, кнопка дверей Кн, масса. В результате протекания тока через переход эмиттер-база транзистор VT1 открывается. Сопротивление перехода эмиттер-коллектор
Радиоконструктор 047 - Плавное выключение освещения салона автомобиля
5 сентября 20195 сен 2019
1922
2 мин
