Найти в Дзене
Электронщик

Генератор высокой частоты – враг электросчетчиков

Высокочастотные генераторы служат для образования колебаний электрического тока в интервале частот от нескольких десятков килогерц до сотен мегагерц. Такие устройства создают с применением контуров колебаний LС или резонаторов на кварцах, которые являются элементами задания частоты. Схемы работы остаются такими же. В некоторых цепях контуры гармонических колебаний заменяются кварцевыми резонаторами. Генератор ВЧ Устройство для остановки электросчетчика энергии служит для питания электроприборов бытового назначения. Его выходное напряжение 220 вольт, потребляемая мощность 1 киловатт. Если в приборе применить составляющие элементы с характеристиками мощнее, то от него можно запитывать более мощные устройства. Такой прибор включается в розетку бытовой сети, от него идет питание на нагрузку потребителей. Схема электрических проводов не подвергается каким-либо изменениям. Систему заземления подключать нет необходимости. Счетчик при этом работает, но учитывает примерно 25% энергии сети. Де
Оглавление

Высокочастотные генераторы служат для образования колебаний электрического тока в интервале частот от нескольких десятков килогерц до сотен мегагерц. Такие устройства создают с применением контуров колебаний LС или резонаторов на кварцах, которые являются элементами задания частоты. Схемы работы остаются такими же. В некоторых цепях контуры гармонических колебаний заменяются кварцевыми резонаторами.

Генератор ВЧ

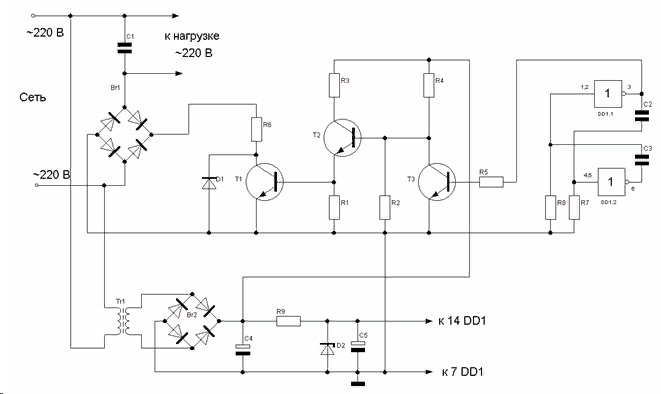
Устройство для остановки электросчетчика энергии служит для питания электроприборов бытового назначения. Его выходное напряжение 220 вольт, потребляемая мощность 1 киловатт. Если в приборе применить составляющие элементы с характеристиками мощнее, то от него можно запитывать более мощные устройства.

Такой прибор включается в розетку бытовой сети, от него идет питание на нагрузку потребителей. Схема электрических проводов не подвергается каким-либо изменениям. Систему заземления подключать нет необходимости. Счетчик при этом работает, но учитывает примерно 25% энергии сети.

Действие устройства остановки в подключении нагрузки не к питанию сети, а к конденсатору. Заряд этого конденсатора совпадает с синусоидой напряжения сети. Заряд происходит высокочастотными импульсами. Ток, который расходуется потребителями из сети, состоит из высокочастотных импульсов.

Счетчики (электронные) имеют преобразователь, который не чувствителен к высоким частотам. Поэтому, расход энергии импульсного вида счетчик учитывает с отрицательной погрешностью.

Схема прибора

Главные составляющие элементы прибора: выпрямитель, емкость, транзистор. Конденсатор подключен по последовательной цепи с выпрямителем, когда выпрямитель производит работу на транзистор, заряжается в данный момент времени до размера напряжения линии питания.

Зарядка осуществляется частотными импульсами 2 кГц. На нагрузке и емкости напряжение близко к синусу на 220 вольт. Для ограничения тока транзистор в период заряда емкости, предназначен резистор, подключенный с каскадом ключа по последовательной схеме.

Генератор выполнен на логических элементах. Он образует импульсы 2 кГц с амплитудой на 5 вольт. Сигнальная частота генератора определена свойствами элементов С2-R7. Такие свойства могут использоваться для настройки максимальной погрешности учета расхода энергии. Создатель импульсов выполнен на транзисторах Т2 и Т3. Он предназначен для управления ключом Т1. Создатель импульсов рассчитан так, что транзистор Т1 начинает насыщаться в открытом виде. Поэтому на нем расходуется небольшая мощность. Транзистор Т1 тоже закрывается.

Выпрямитель, трансформатор и остальные элементы создают блок питания низкой стороны схемы. Такой блок питания работает на 36 В для микросхемы генератора.

-2

Сначала делают проверку блока питания отдельно от схемы с низким напряжением. Блок должен создавать ток выше 2-х ампер и напряжение 36 вольт, 5 вольт для генератора с малой мощностью. Далее делают наладку генератора. Для этого отключают силовую часть. От генератора должны идти импульсы размером 5 вольт, частотой 2 килогерца. Для настройки выбирают конденсаторы С2 и С3.

Создатель импульсов при проверке должен выдавать импульсный ток на транзисторе около 2 ампер, иначе транзистор выйдет из строя. Для проверки такого состояния включают шунт, при выключенной силовой схеме. Напряжение импульсов на шунте измеряют осциллографом на работающем генераторе. Основываясь на расчете, вычисляют значение тока.

Далее, проверяют силовую часть. Восстанавливают все цепи по схеме. Конденсатор отключают, вместо нагрузки применяют лампу. При подключении прибора напряжение при нормальной работоспособности прибора должно равняться 120 вольт. На осциллографе видно напряжение нагрузки импульсами с частотой, определенной генератором. Импульсы модулируются синусом напряжения сети. На сопротивлении R6 – импульсами выпрямленного напряжения.

При исправности устройства включают емкость С1, в результате напряжение повышается. При дальнейшем повышении размера емкости С1 доходит до 220 вольт. Во время этого процесса нужно контролировать температуру транзистора Т1. При сильном нагревании на небольшой нагрузке возникает опасность, что он не вошел в режим насыщения или не осуществилось полное закрытие. Тогда нужно сделать настройку создания импульсов. На практике такого нагрева не наблюдается.

В итоге, подключается нагрузка по номиналу, определяется емкость С1 такого значения, чтобы создать для нагрузки напряжение 220 вольт. Емкость С1 выбирают осторожно, с небольших значений, потому что повышение емкости резко повышает ток транзистора Т1. Амплитуду токовых импульсов определяют, если подключить осциллограф к резистору R6 по параллельной схеме. Импульсный ток не поднимется выше допускаемого для определенного транзистора. Если нужно, то ток ограничивают путем повышения значения сопротивления резистора R6. Оптимальным решением будет выбрать наименьший размер емкости конденсатора С1.

При данных радиодеталях прибор рассчитан на потребление 1 киловатта. Чтобы повысить мощность потребления, нужно применить более мощные силовые элементы ключа на транзисторе и выпрямителя.

При выключенных потребителях устройство расходует немалую мощность, учитываемую счетчиком. Поэтому лучше выключать этот прибор при отключенной нагрузки.

Принцип работы и конструкция полупроводникового генератора ВЧ

-3

Генераторы высокой частоты выполнены на широко применяемой схеме. Различия генераторов заключаются в цепочке RС эмиттера, которая задает транзистору режим по току. Для образования обратной связи в цепи генератора от индуктивной катушки создают вывод клеммы. Генераторы ВЧ работают нестабильно на биполярных транзисторах из-за влияния транзистора на колебания. Свойства транзистора могут измениться при колебаниях температуры и разности потенциалов. Поэтому образующаяся частота не остается постоянной величиной, а «плавает».

Чтобы транзистор не влиял на частоту, нужно уменьшить связь контура колебаний с транзистором до минимальной. Для этого нужно снизить размеры емкостей. На частоту оказывает влияние изменение нагрузочного сопротивления. Поэтому нужно между нагрузкой и генератором включить повторитель. Для подключения напряжения к генератору применяют постоянные блоки питания с небольшими импульсами напряжения.

-4

Генераторы, сделанные по схеме, изображенной выше, имеют максимальные характеристики, собраны на полевиках. Во многих схемах генераторов ВЧ сигнал выхода снимается с контура колебаний через небольшой конденсатор, а также с электродов транзистора. Здесь нужно учесть, что вспомогательная нагрузка контура колебаний изменяет его свойства и частоту работы. Часто это свойство применяют для замера разных физических величин, для проверки технологических параметров.

-5

На этой схеме показан измененный генератор высокой частоты. Значение обратной связи и лучшие условия возбуждения выбирают при помощи элементов емкости.

Из всего количества схем генераторов выделяются варианты с ударным возбуждением. Они действуют за счет возбуждения контура колебаний сильным импульсом. В итоге электронного удара в контуре образуются затухающие колебания по синусоидальной амплитуде. Такое затухание происходит из-за потерь в контуре гармонических колебаний. Скорость таких колебаний вычисляется по добротности контура.

Сигнал ВЧ на выходе будет стабильным в том случае, если импульсы будут иметь высокую частоту. Такой вид генераторов самый старый из всех рассматриваемых.

Ламповый генератор ВЧ

Чтобы получить плазму с определенными параметрами, необходимо подвести необходимую величину к разряду мощности. Для эмиттеров на плазме, работа которых основана на разряде высокой частоты, применяется схема подведения мощности. Схема изображена на рисунке.

-6

Усилитель мощности на лампах преобразовывает энергию электрического постоянного тока в переменный ток. Главным элементом работы генератора стала электронная лампа. В нашей схеме это тетроды ГУ-92А. Это устройство представляет собой электронную лампу на четырех электродах: анод, экранирующая сетка, управляющая сетка, катод.

Сетка управления, на которую поступает сигнал высокой частоты малой амплитуды, закрывает часть электронов, когда сигнал характеризуется отрицательной амплитудой, и повышает ток на аноде, при положительном сигнале. Экранирующая сетка создает фокус электронного потока, увеличивает усиление лампы, снижает емкость прохода между сеткой управления и анодом в сравнении с 3-электродной системой в сотни раз. Это уменьшает выходные искажения частот на лампе при действии на высоких частотах.

Генератор состоит из цепей:

  • Цепь накала с питанием низкого напряжения.
  • Цепь возбуждения и питания сетки управления.
  • Цепь питания сетки экрана.
  • Анодная цепь.

Между антенной и выходом генератора находится ВЧ трансформатор. Он предназначен для отдачи мощности на эмиттер от генератора. Нагрузка контура антенны не равна величине отбираемой наибольшей мощности от генератора. Эффективность передачи мощности от каскада выхода усилителя к антенне может быть достигнута при согласовании. Элементом согласования выступает емкостный делитель в цепи контура анода.

-7

Элементом согласования может работать трансформатор. Его наличие необходимо в разных согласующих схемах, потому что без трансформатора не осуществится высоковольтная развязка.

Загляните на карту сайта Электронщик, буду рад если вы найдете на моем сайте еще что-нибудь полезное. Делитесь информацией в соцсетях, ставьте лайки, если вам понравилось - это поможет развитию канала