Добавить в корзинуПозвонить
Найти в Дзене
РетроПроспект

Самодельное овощехранилище из холодильника для хранения овощей зимой на балконе.

Когда-то в дзене какой-то автор(забыл канал) писал про самодельное хранилище овощей для балкона. Там все было ОТ и ДО, но весьма затратно. То же самое, но намного надежнее можно сделать из старого сломанного холодильника. Именно из него мы будем сегодня делать обогреваемый шкаф (эпектроларь) для хранения зимой овощей на балконе. Принципы работы ком­прессионного холодильника и электро подогреваемого "овощехранилища" весьма близки. Только холодильник включается когда температура внутри аппарата увеличивается, а в термошкафу наоборот когда падает. Перегоревший или разгерметизированный агрегат холодильника, его испарительную камеру ("морозилку ") вместе с крышкой аккуратно удаляют, чтобы не повредить тонкую длинную трубочку термостата — он пригодится при оборудовании термошкафа. Две трубки , подходящие к испарительной камере извне, откусывают, а отверстия для них закрывают. Отверстие для провода термостата понадобится, чтобы внутрь шкаф а пропустить питающий сетевой провод. Аннулируют и о
Оглавление

Когда-то в дзене какой-то автор(забыл канал) писал про самодельное хранилище овощей для балкона. Там все было ОТ и ДО, но весьма затратно. То же самое, но намного надежнее можно сделать из старого сломанного холодильника.

Именно из него мы будем сегодня делать обогреваемый шкаф (эпектроларь) для хранения зимой овощей на балконе.

Принципы работы ком­прессионного холодильника и электро подогреваемого "овощехранилища" весьма близки. Только холодильник включается когда температура внутри аппарата увеличивается, а в термошкафу наоборот когда падает.

Если вы живете в частном доме и в южном регионе, типа Воронежа, то можно просто вкопать холодильник в грунт. И все! Отличный погреб готов!
Если вы живете в частном доме и в южном регионе, типа Воронежа, то можно просто вкопать холодильник в грунт. И все! Отличный погреб готов!

Перегоревший или разгерметизированный агрегат холодильника, его испарительную камеру ("морозилку ") вместе с крышкой аккуратно удаляют, чтобы не повредить тонкую длинную трубочку термостата — он пригодится при оборудовании термошкафа.

Две трубки , подходящие к испарительной камере извне, откусывают, а отверстия для них закрывают. Отверстие для провода термостата понадобится, чтобы внутрь шкаф а пропустить питающий сетевой провод. Аннулируют и осветитель­ную лампочку вместе с проводкой. Полки холодильника оставляют.

Подогреватель размещают в нижней секции камеры . Там же устанав­ливают и термостат, чувствительная трубка которого должна быть расположена не слишком близко от подогревателя. Чтобы случайно не повредить, ее прикрепляют к задней стенке камеры , подложив под нее пенопласт толщиной 15 ...20 мм .

1) Вариант с резисторами

Для подогревателя конечно можно использовать недорогие проволочные диоды. С сопротивлением 90 ...320 Ом . К примеру варианты: ПЭВ, С 5-35В , С 5 -3 7 , С 5-4 7 . Также как вариант можно собрать и из четырех 25-ватных резисторов. Вот только если у них сопротивление 100 Ом, их соединяют последовательно, а если большое сопротивление типа 1500 Ом, то параллельно. А установить их на дне камеры, разместив равномерно и главное хорошо электроизолировать.

2) Вариант с лампочками накаливания

Если не хотите парится, то можно использовать одну лампочку накаливания на 100 или 150 Вт, но так как такие мощные лампочки сложно найти, то можно соединить параллельно две 60 или 75 ватные лампочки.

Вот только лампочки надо покрыть каким нибудь термостойким черным лаком, а то картофель от света позеленеет.

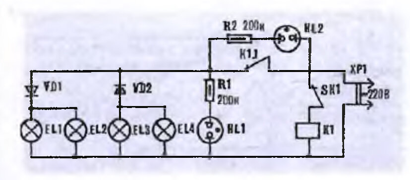
Теперь самое сложное с термостатом, что бы не парится лучше купить готовый на алиэкспрессе, но можно и модернизировать старый от холодильника, но понадобится докупить электромагнитное реле имеющее обмотку К1.

-2

Оптимальная температура для хранения овощей — 2...4 градуса С.

Ручку термостата настраивают, контролируя результат по термометру, размещенному внутри шкафа. Поскольку термостат холодильника рас­считан на работу при более низких температурах, полезно немного сплющить кончик его чувствительной трубочки, не задевая места спая.

Это позволит "сместить" рабочую точку ручки термостата от крайнего положения к центру. Сплющивать нужно очень аккуратно, чтобы не выпустить газ из вакуумированной полости и не повредить прибор.