Найти в Дзене
Вячеслав Сибиряк

Повышаем потенцию

Собрал небольшую подборку советов. В общем чтобы понять нужно внимательно и попорядку посмотреть материал. В интернете весь этот материал выложен. Но почти нигде не собран в одно целое, как то все разбросано. Итак не буду пересказывать авторов лишь покажу то, чем можно повлиять на потенцию, а детали будут рассказаны авторами. тут рассказываеться про жиры, цинк и клетчатку тут рассказывают про остальные детали. Ну а техника с концентрацией внимания такова: Садимся голыми по пояс, а лучше совсем голыми. В этом упражнении для поднятия потенции у мужчины развивается концентрация внимания и умение направлять энергию. Всего есть 5 уровней. У всех 5 уровней один критерий выполнения – вызвать эрекцию. Какие 5 уровней выполнения техники выделяют: 1. Представление у себя в голове интимных картинок и параллельное мягкое поглаживание себя в области паха. 2. Теперь уже с пустой головой, концентрируясь на своих ощущениях, делаем то же самое. 3. С пустой головой, концентрируясь на своих ощущениях,

Собрал небольшую подборку советов.

В общем чтобы понять нужно внимательно и попорядку посмотреть материал.

В интернете весь этот материал выложен. Но почти нигде не собран в одно целое, как то все разбросано.

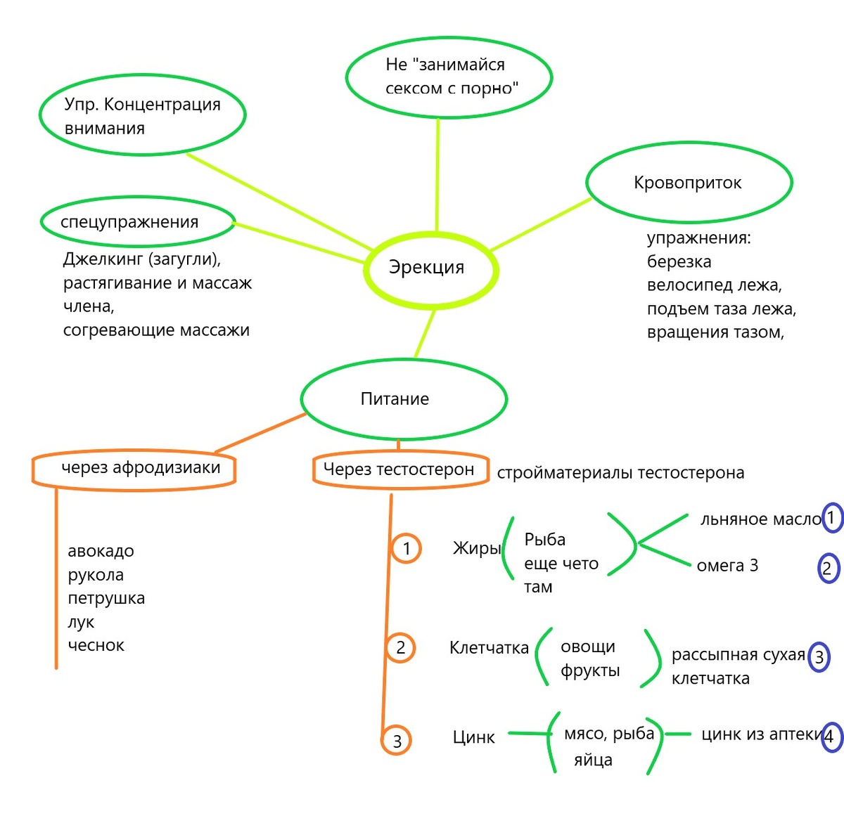
Итак не буду пересказывать авторов лишь покажу то, чем можно повлиять на потенцию, а детали будут рассказаны авторами.

то от чем можно повлиять на эрекцию
то от чем можно повлиять на эрекцию

тут рассказываеться про жиры, цинк и клетчатку

тут рассказывают про остальные детали.

Ну а техника с концентрацией внимания такова:

Садимся голыми по пояс, а лучше совсем голыми. В этом упражнении для поднятия потенции у мужчины развивается концентрация внимания и умение направлять энергию. Всего есть 5 уровней. У всех 5 уровней один критерий выполнения – вызвать эрекцию. Какие 5 уровней выполнения техники выделяют:

1. Представление у себя в голове интимных картинок и параллельное мягкое поглаживание себя в области паха.

2. Теперь уже с пустой головой, концентрируясь на своих ощущениях, делаем то же самое.

3. С пустой головой, концентрируясь на своих ощущениях, поглаживаем ковбоя, но только обратной стороной ладони.

4. На этом уровне поглаживаем себя и направляем кровь с колен к паху, с груди к паху, не касаясь половых органов, но концентрируясь на них.

5. Садимся, вообще не трогаем себя, переводим дружка в приподнятое жесткое состояние уже с помощью силы внимания.

На этом в общем все. Детали можно найти в свободном доступе в сети.

Если материал изложен координально непонятно, то напишите об этом в коментах.