Добавить в корзинуПозвонить
Найти в Дзене
Всего-то и делов!

Болгария: личный врач и другие нюансы здравоохранения

Жизнь - штука непредсказуемая, мало ли какие испытания подкинет. И если вы интересуетесь Болгарией для жизни - возможно, вам пригодится информация о системе оказания медицинской помощи в Болгарии. Иностранцы, продолжительно или постоянно проживающие в Болгарии, могут иметь два варианта болгарских документов: годичный ВНЖ или постоянный ПМЖ (ДВЖ). Разница в том, что традиционно ВНЖ-шники не имеют ЕГН (аналог нашего ИНН) и государственного медицинского страхования. Соответственно, пользуются обязательной для всех приезжих медицинской страховкой для экстренной ситуации или посещают врачей платно. Если вы идете платно - не нужно никаких направлений и пр., ищете специалиста, записываетесь к нему, идете на прием, оплачиваете прием. В разных городах стоимость приема у специалиста разная, в нашем городе минимально - 15 лв, но есть и 35лв. В Софии - 60-120 лв почти везде. Если у вас нет хронических заболеваний, то дай вам Бог здоровья и далее. Если есть - нужно осваивать систему здравоохран

Жизнь - штука непредсказуемая, мало ли какие испытания подкинет. И если вы интересуетесь Болгарией для жизни - возможно, вам пригодится информация о системе оказания медицинской помощи в Болгарии.

Иностранцы, продолжительно или постоянно проживающие в Болгарии, могут иметь два варианта болгарских документов: годичный ВНЖ или постоянный ПМЖ (ДВЖ). Разница в том, что традиционно ВНЖ-шники не имеют ЕГН (аналог нашего ИНН) и государственного медицинского страхования. Соответственно, пользуются обязательной для всех приезжих медицинской страховкой для экстренной ситуации или посещают врачей платно.

Если вы идете платно - не нужно никаких направлений и пр., ищете специалиста, записываетесь к нему, идете на прием, оплачиваете прием. В разных городах стоимость приема у специалиста разная, в нашем городе минимально - 15 лв, но есть и 35лв. В Софии - 60-120 лв почти везде.

Если у вас нет хронических заболеваний, то дай вам Бог здоровья и далее. Если есть - нужно осваивать систему здравоохранения и разбираться, как записаться в НЗОК и платить осигуровки.

А вот имеющие ЕГН иностранцы платят осигуровки и имеют право на пользование страховой медициной в Болгарии. В нашем семействе нет государственно застрахованных, мы пока живем платно (приём у личного лекаря) или с оплатой страховой компанией, если случай страховой. Мои рассказы о работе с НЗОК - впечатления моих знакомых болгар.

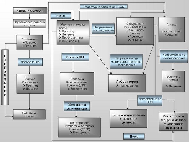
Схема оказания медицинской помощи в Болгарии

Схема с сайта НЗОК Болгарии
Схема с сайта НЗОК Болгарии

Сначала вы выбираете личного врача, он же врач общей практики или GP-доктор. Оформляете ряд документов, и вся ваша "история болезни" теперь есть в единой сети. Все ваши обращения к врачу фиксируются, так как оплачиваются из НЗОК.

Личный врач работает в своем кабинете в поликлинике, есть режим работы. Например, врач, к которой ходим мы, работает с 8 до 13 в будни. Личный врач объясняет, куда и как обращаться в нерабочее время в случае неотложной ситуации. Например, при повышении температуры нужно ехать на такси в кабинет неотложной помощи (адрес дается, кабинет работает круглосуточно). А в случае травмы, сердечного приступа и т.п. - вызывать скорую помощь или ехать в спешно отделение самостоятельно.

Если вам необходима консультация узкого специалиста, для оплаты через НЗОК необходимо получить направление от вашего личного врача. И вот тут как раз "живёт" затык всей системы. Получить направление порой очень сложно, периодически просто "нет мест" или предлагается время на несколько недель вперед. И если вам, по вашему мнению, срочно нужна помощь, то вы вынуждены обращаться за ней без талона-направления, платно. Речь, конечно, не об экстренных ситуациях, там всё работает штатно.

-3

Личный доктор - это осмотры, лечение, профилактика, иммунизация. Так гласит закон. Личного лекаря не прикрепляют по умолчанию, это не участковый врач. Пациент сам выбирает личного лекаря, и говорят, иногда у него "нет мест", рекомендует прикрепиться к другому врачу. Можно сменить личного лекаря, но это делается только в определенное время. Выделено два интервала в год для смены врача.

Но в целом система здравоохранения здесь предусматривает обращение к врачу, если вам уж совсем плохо. "Что-то у меня иногда вот тут покалывает" - не вариант для личного врача. Конечно, вас осмотрят, послушают, измерят давление и проверят живот. Запишут ваши жалобы и даже, может, дадут направление на анализы.

Но если всё хорошо - то изучать, исключать какие-то "покалывающие" заболевания вам не будут. Вы живы и практически здоровы - так видит вас доктор. Если хотите - обращаетесь платно к узким специалистам сами.

Если вам понравилась статья - оцените, пожалуйста, пост и подпишитесь на КАНАЛ - ПОДПИСАТЬСЯ

Другие мои статьи на канале:
Медицина для иностранцев в Болгарии
Как я попала в реанимацию в Болгарии
Аптеки в Болгарии