Найти в Дзене
ПРОРЫВ ГОДА

Скоро люди будут худеть без диет

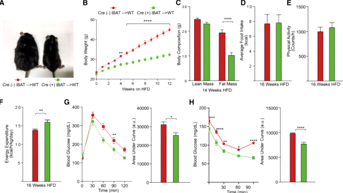
Зачем людям жир? Да, в древности жир помогал нашим предкам запасать энергию. Например, жирные кислоты из клеток белого жира могут быть использованы другими клетками-потребителями, а клетки бурого жира могут расщеплять эти жирные кислоты и пускать их на нагрев. Конечно, питание в то время было совсем другое, но в наше время белый жир как-то в основном просто занимается несанкционированным сборищем на боках. Мутация против ожирения: Но не у всех! Некоторое время назад у мышей обнаружили мутацию - отсутствие белка RAGE, которое делало их невосприимчивыми к ожирению. Этот белок работает как рецептор, который помогает клеткам жира реагировать на воспаление. Чудесная просто мутация! В ней надо бы разобраться... Новое исследование: И недавно вышло новое исследование. Ген, который кодирует белок RAGE работает в буром жире активнее, и при прочих равных условиях мыши-мутанты без этого гена имеют более высокую температуру тела. Даже на холоде +4 за двое суток они оставались более теплыми, чем обы
Оглавление

Зачем людям жир? Да, в древности жир помогал нашим предкам запасать энергию. Например, жирные кислоты из клеток белого жира могут быть использованы другими клетками-потребителями, а клетки бурого жира могут расщеплять эти жирные кислоты и пускать их на нагрев. Конечно, питание в то время было совсем другое, но в наше время белый жир как-то в основном просто занимается несанкционированным сборищем на боках.

Мутация против ожирения:

Но не у всех! Некоторое время назад у мышей обнаружили мутацию - отсутствие белка RAGE, которое делало их невосприимчивыми к ожирению. Этот белок работает как рецептор, который помогает клеткам жира реагировать на воспаление. Чудесная просто мутация! В ней надо бы разобраться...

Новое исследование:

И недавно вышло новое исследование. Ген, который кодирует белок RAGE работает в буром жире активнее, и при прочих равных условиях мыши-мутанты без этого гена имеют более высокую температуру тела. Даже на холоде +4 за двое суток они оставались более теплыми, чем обычные мыши. Похоже потому что энергия у них тратилась активнее. Этот процесс происходит в митохондриях, там происходит расщепление жиров. Эти органеллы работали у мутантов лучше. А если пересадить жир от мышей-мутантов обычным, то обычные тоже становятся устойчивыми к ожирению.

-2
-3

Зачем нужен этот белок:

Но белок RAGE часто работает в паре с молекулами, которые при всяких курьезах типа травм, воспалений выходит из соответствующих клеток в межклеточное пространство. Они как бы сигнализируют о проблемах. Когда RAGE чувствует их, он говорит бурому жиру, чтобы тот не работал. То есть чтобы поберег энергию, начинал накапливаться. Мало ли что будет дальше, вдруг война.

Что по факту приводит к ожирению?

Забавно то, что, когда организм получает много питательных веществ, в нем возникают особые белки, называемые AGE, которые при встрече с RAGE запускают такой же процесс. И бурый жир получает точно такой же сигнал на накопление. Получается, и когда мало, и когда много еды, результат одинаков - накопление. Когда нет еды и когда переедание, все это стресс, приводящий к ожирению.

-4

В теории с этим можно бороться, если научиться блокировать белок RAGE, тогда никакого ожирения!