Найти в Дзене
Electronics and schemes

Трансформатор Тесла

Для начала надо бы выбрать тип трансформатора Тесла. Они бывают разных типов. Ламповый, трансформатор Тесла на транзисторах, с двойным резонансом ну и в конце концов искровой. Ламповый трансформатор Тесла Этот вид трансформатора Тесла самый надёжный из всех остальных. А надёжность ему придает сама электронная лампа. Её очень сложно вывести из строя. В этой схеме используется генераторная лампа Гу-81М. Чтобы она запустилась катод требуется нагреть. Искровой трансформатор Тесла Это тот трансформатор который впервые создал сам Тесла. Он работает за счёт искрового промежутка. Меняя зазор между электродами можно менять частоту разрядов. У этой схемы есть одна проблема ей уже на входе нужно высокое напряжение порядка 2-4 кВ. Трансформатор Тесла на транзисторах В основном в роли транзисторов используются полевые MOSFET транзисторы. Данный вид трансформатора можно сделать размером в 4 спичечных коробка. По поводу трансформатора Тесла с двойным резонансом это просто 2 соединённых схемы на тра
Оглавление

Для начала надо бы выбрать тип трансформатора Тесла. Они бывают разных типов. Ламповый, трансформатор Тесла на транзисторах, с двойным резонансом ну и в конце концов искровой.

Разряд полученный мною с ламповой катушки
Разряд полученный мною с ламповой катушки

Ламповый трансформатор Тесла

Этот вид трансформатора Тесла самый надёжный из всех остальных. А надёжность ему придает сама электронная лампа. Её очень сложно вывести из строя.

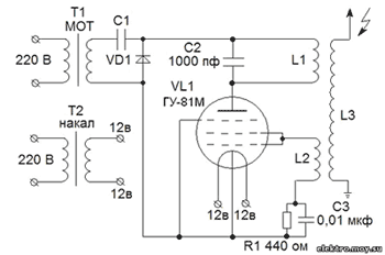
Схема ламповой катушки Тесла
Схема ламповой катушки Тесла

В этой схеме используется генераторная лампа Гу-81М. Чтобы она запустилась катод требуется нагреть.

Искровой трансформатор Тесла

Это тот трансформатор который впервые создал сам Тесла. Он работает за счёт искрового промежутка. Меняя зазор между электродами можно менять частоту разрядов.

Схема искровой катушки Тесла
Схема искровой катушки Тесла

У этой схемы есть одна проблема ей уже на входе нужно высокое напряжение порядка 2-4 кВ.

Трансформатор Тесла на транзисторах

В основном в роли транзисторов используются полевые MOSFET транзисторы. Данный вид трансформатора можно сделать размером в 4 спичечных коробка.

Схема катушки Тесла  на транзисторах
Схема катушки Тесла на транзисторах

По поводу трансформатора Тесла с двойным резонансом это просто 2 соединённых схемы на транзисторах.

Ну и конечно же подписывайтесь если хотите видеть больше интересных схем и проектов.