Добавить в корзинуПозвонить
Найти в Дзене
Виталий Якубов

Как дома сделать свои умные часы с нуля

С чего начать, если хотите разработать свое устройство? Буду выкладывать процесс как я делаю свои умные часы. Что я буду делать: 1. Разработка устройства 2. Написание операционной системы для часов и подобных носимых устройств. 3. Конечно же 3д печать корпусов и сборка устройств.

С чего начать, если хотите разработать свое устройство? Буду выкладывать процесс как я делаю свои умные часы.

Что я буду делать:

1. Разработка устройства

2. Написание операционной системы для часов и подобных носимых устройств.

3. Конечно же 3д печать корпусов и сборка устройств.

Операционная система уже запускается на макетом устройстве
Операционная система уже запускается на макетом устройстве

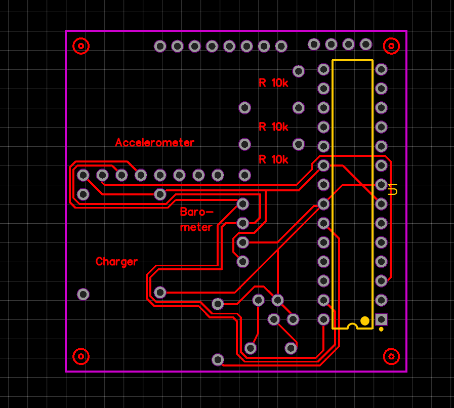
Начало разводки схемы в программе Easyeda
Начало разводки схемы в программе Easyeda

3D пригодится для проектирования корпуса (Fusion360)
3D пригодится для проектирования корпуса (Fusion360)