Найти в Дзене
Система135

Всего 4 шага, или Как надёжно внедрить Битрикс24 🔍

Профессиональное внедрение CRM-системы Битрикс24 предполагает последовательность и поэтапность. Такой подход поможет учесть все нюансы автоматизируемого бизнеса и не упустить мелочи, которые могут оказать влияние на всю работу. 1. ИССЛЕДУЕМ Проводим тщательное исследование процессов работы вашей организации. Это позволяет нам вникнуть в суть и производить настройку с учётом ваших индивидуальных особенностей и потребностей. Этот этап работы построен так, что учесть все аспекты деятельности компании и взаимоотношений между подразделениями и структкрами. 2. СИСТЕМАТИЗИРУЕМ На основании исследования строим оптимальную схему бизнес-процессов вашей организации. Именно на этом этапе мы находим оптимальные решения по интеграции Битрикс24 и автоматизации части процессов. Записываем бизнес-процессы в виде блок-схем в нотации BPMN. 3. ПРОГРАММИРУЕМ По техническому заданию осуществляем работы по настройке Битрикс24. Подключаем телефонию, заявки с сайта, соцсети. Автоматизируем бизнес-процессы. Рег
Оглавление

Профессиональное внедрение CRM-системы Битрикс24 предполагает последовательность и поэтапность. Такой подход поможет учесть все нюансы автоматизируемого бизнеса и не упустить мелочи, которые могут оказать влияние на всю работу.

1. ИССЛЕДУЕМ

Заполнение чек-листа  о деятельности компании
Заполнение чек-листа о деятельности компании

Проводим тщательное исследование процессов работы вашей организации. Это позволяет нам вникнуть в суть и производить настройку с учётом ваших индивидуальных особенностей и потребностей. Этот этап работы построен так, что учесть все аспекты деятельности компании и взаимоотношений между подразделениями и структкрами.

2. СИСТЕМАТИЗИРУЕМ

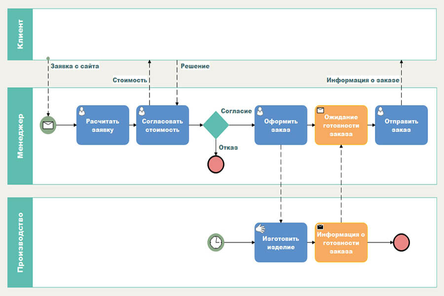
Блок-схема бизнес-процессов
Блок-схема бизнес-процессов

На основании исследования строим оптимальную схему бизнес-процессов вашей организации. Именно на этом этапе мы находим оптимальные решения по интеграции Битрикс24 и автоматизации части процессов. Записываем бизнес-процессы в виде блок-схем в нотации BPMN.

3. ПРОГРАММИРУЕМ

Автоматизация бизнес-процессов в CRM
Автоматизация бизнес-процессов в CRM

По техническому заданию осуществляем работы по настройке Битрикс24. Подключаем телефонию, заявки с сайта, соцсети. Автоматизируем бизнес-процессы. Регистрируем пользователей. При необходимости программируем дополнительные индивидуальные модули.

4. ОБУЧАЕМ

Обучающий семинар-практикум для сотрудников компании
Обучающий семинар-практикум для сотрудников компании

Составляем индивидуальный образовательный маршрут для каждого из ваших сотрудников, основанный на функционале системы и должностных обязанностях. Записываем обучающее видео. Проводим очное и он-лайн обучение и итоговое тестирование. Отвечаем на любые вопросы и помогаем начать работу.

Остались вопросы? Хотите демонстрацию возможностей CRM-систем? Интересует, чем система поможет вашему бизнесу?
👇 Пишите в комментариях
📩 Отправляйте запрос по электронной почте INFO@SYSTEM135.RU
📲 А лучше сразу звоните нам +7 (812) 509-2-135