Добавить в корзинуПозвонить
Найти в Дзене
Radio-любитель

Электронный телефонный звонок

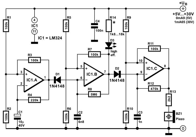
Электронный телефонный звонок схема которого производит звонкий звук, похожий на тот, который звучал в телефонах. Он состоит из трех почти идентичных генераторов, соединенных в цепочку, каждый из которых генерирует прямоугольный сигнал. Частота каждого генератора зависит от комбинации RC цепочки: R4 и C1 вокруг IC1.A, R8 и C2 вокруг IC1.B и R12 и C3 вокруг IC3. Пары резисторов 100 кОм делят асимметричное напряжение питания (между 5 и 30 В), так что вместе с резисторами обратной связи 100 кОм (R3, R7 и R11) одна треть или две трети напряжения питания будут присутствовать на не инвертирующих входах операционных усилителей. Поэтому напряжение на конденсаторе колеблется в виде треугольной формы между этими двумя значениями. Первый генератор работает на частоте приблизительно 1/3 Гц. Только когда его выходной сигнал высокий и D1 перестает проводить, второй генератор может работать. Частота второго генератора составляет около 13 Гц, и дополнительный светодиод D3 мигает, когда он работае

Электронный телефонный звонок
Электронный телефонный звонок

Электронный телефонный звонок схема которого производит звонкий звук, похожий на тот, который звучал в телефонах. Он состоит из трех почти идентичных генераторов, соединенных в цепочку, каждый из которых генерирует прямоугольный сигнал. Частота каждого генератора зависит от комбинации RC цепочки: R4 и C1 вокруг IC1.A, R8 и C2 вокруг IC1.B и R12 и C3 вокруг IC3.

Пары резисторов 100 кОм делят асимметричное напряжение питания (между 5 и 30 В), так что вместе с резисторами обратной связи 100 кОм (R3, R7 и R11) одна треть или две трети напряжения питания будут присутствовать на не инвертирующих входах операционных усилителей.

Поэтому напряжение на конденсаторе колеблется в виде треугольной формы между этими двумя значениями. Первый генератор работает на частоте приблизительно 1/3 Гц. Только когда его выходной сигнал высокий и D1 перестает проводить, второй генератор может работать. Частота второго генератора составляет около 13 Гц, и дополнительный светодиод D3 мигает, когда он работает. Когда выходной сигнал второго генератора низкий, третий запускается в работу.

Частота третьего генератора составляет около 1 кГц, и это тот тон, который воспроизводится. Второй генератор не является абсолютно необходимым его функция состоит в том, чтобы просто добавить небольшую модуляцию к тону 1 кГц. Пьезоизлучатель подключен к выходу третьего генератора для преобразования электрического сигнала в акустический. Потребляемый ток схемы составляет чуть менее 1 мА при напряжении питания 5 В, увеличиваясь примерно до 1,65 мА при напряжении питания 15 В.