Найти в Дзене

Привет всем. Большинство из тех, кто хочет научиться программировать, не знают с чего начать. Поэтому я начну с самых основ.

Как устроен это самый компьютер? На каких принципах он работает. Казалось бы, для чего это? Но поверьте, без понимания базовых основ как все это устроено, в будущем, будет сложно продвигаться вперед. Основными компонентами компьютера являются: процессор и память. Центральный процессор– это ядро ПК ( он же CPU). Процессор на основании заложенных команд, обрабатывает данные записанные в память. Основные характеристики процессора: Тактовая частота – число основных операций, производимых за 1 секунду. Измеряется в герцах (мегагерцах, MHz, МГц; гигагерцах, GHz, ГГц). Разрядность - какое количество потоков информации он примет и обработает за один такт. Большинство современных процессоров – это 64 – разрядные процессоры. Память, в свою очередь подразделяется на ОЗУ, или RAM и ПЗУ. ОЗУ- оперативная память, представлена в виде нескольких «планок» расположенных возле гнезда процессора. Ее задача — это максимально быстрое предоставление данных процессору и временное хранение результа

Как устроен это самый компьютер? На каких принципах он работает. Казалось бы, для чего это? Но поверьте, без понимания базовых основ как все это устроено, в будущем, будет сложно продвигаться вперед.

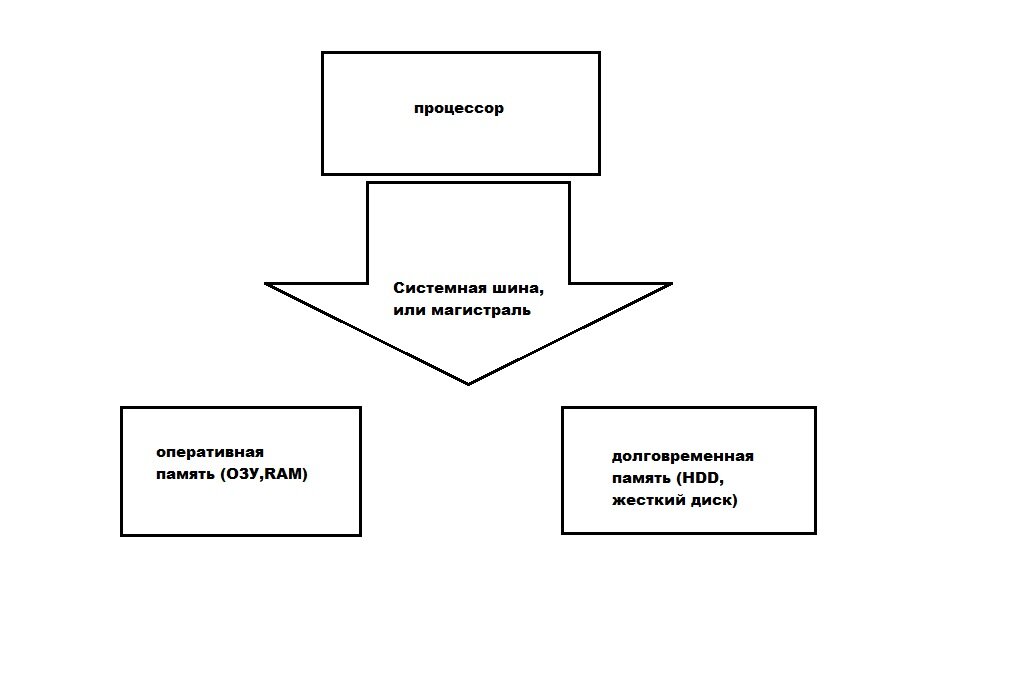
Основными компонентами компьютера являются: процессор и память.

Центральный процессор– это ядро ПК ( он же CPU). Процессор на основании заложенных команд, обрабатывает данные записанные в память.

Основные характеристики процессора:

Тактовая частота – число основных операций, производимых за 1 секунду. Измеряется в герцах (мегагерцах, MHz, МГц; гигагерцах, GHz, ГГц).

Разрядность - какое количество потоков информации он примет и обработает за один такт. Большинство современных процессоров – это 64 – разрядные процессоры.

Память, в свою очередь подразделяется на ОЗУ, или RAM и ПЗУ. ОЗУ- оперативная память, представлена в виде нескольких «планок» расположенных возле гнезда процессора. Ее задача — это максимально быстрое предоставление данных процессору и временное хранение результата, так как эта память ЭНЕРГОЗАВИСИМАЯ – нет тока, память очистилась и объем ее обычно ограничен. ПЗУ – или жесткий диск предназначен для долговременного хранения и больших объемов.

Свойства памяти:

Дискретность - память состоит из отдельных ячеек –в которых храниться минимальный объем информации - бит.

Адресность - в памяти компьютера все ячейки-биты, пронумерованы. Нумерация начинается с нуля. Порядковый номер байта называется его адресом. Запись информации в память, а также извлечение ее из памяти, проводится по адресам.

-3

Системная магистраль

Системная магистраль (шина) - это совокупность проводов и разъемов, обеспечивающих объединение всех устройств ПК в единую систему и их взаимодействие.

И раз уж речь пошла о «железе» компьютера, то стоит упомянуть системные требования для программирования.

Для программирования достаточно (даже с учетом использования среды разработки):

Windows OS

· Microsoft Windows 10/8/7/Vista/2003/XP (64-bit включительно)

· RAM: 1 Гб минимум, 2 Гб рекомендовано

· Свободное место на диске: 300 Мб + не менее 1 Гб для кэша

Для разработки непосредственно под Android, требования уже заметно выше:

ОС Windows

· Microsoft Windows 7/8/10 (32-разрядная или 64-разрядная версия)

· 2 ГБ оперативной памяти, рекомендуется 8 ГБ оперативной памяти

· 2 ГБ свободного места на диске, рекомендуется 4 ГБ (500 МБ для IDE + 1,5 ГБ для SDK Android и образа эмулятора)