Добавить в корзинуПозвонить
Найти в Дзене

Заметка инженер-технолога

Приветствую людей, интересующихся фрезерной чпу обработкой. Работаю я в программах SprutCam 7 и Компас 3D. Работаю уже довольно давно, где то 4 года. Что хотелось бы сказать , программы простые для изучения новичкам, но в версии 7 программы SprutCam в меню добавления заготовки поверх основной модели нет пункта "отливка". В новых версиях этот пункт существует , но я нашел способ как это сделать в версии 7. Начнем: 1. Создаем 3D модель согласно чертежу в программе Компас 3D . 2. Сохраняем в формате iges, чтоб открыть в программе SprutCam для обработки. 3. Редактируем 3D модель в программе Компас 3D т.е заранее замерив отливку в реале , добавляем в готовую модель детали припуска , которые необходимо фрезеровать . 4. Сохраняем отредактированную модель в формате stl. 5. Открываем формат iges в программе SprutCam 7 , нажимаем на пункт бокового меню 3D модель, в этом меню кликаем на пункт заготовка. 6. Нажимаем на нашу заготовку в формате stl , не отпуская левую кнопку м

Приветствую людей, интересующихся фрезерной чпу обработкой. Работаю я в программах SprutCam 7 и Компас 3D. Работаю уже довольно давно, где то 4 года. Что хотелось бы сказать , программы простые для изучения новичкам, но в версии 7 программы SprutCam в меню добавления заготовки поверх основной модели нет пункта "отливка". В новых версиях этот пункт существует , но я нашел способ как это сделать в версии 7.

Начнем:

1. Создаем 3D модель согласно чертежу в программе Компас 3D .

2. Сохраняем в формате iges, чтоб открыть в программе SprutCam для обработки.

3. Редактируем 3D модель в программе Компас 3D т.е заранее замерив отливку в реале , добавляем в готовую модель детали припуска , которые необходимо фрезеровать .

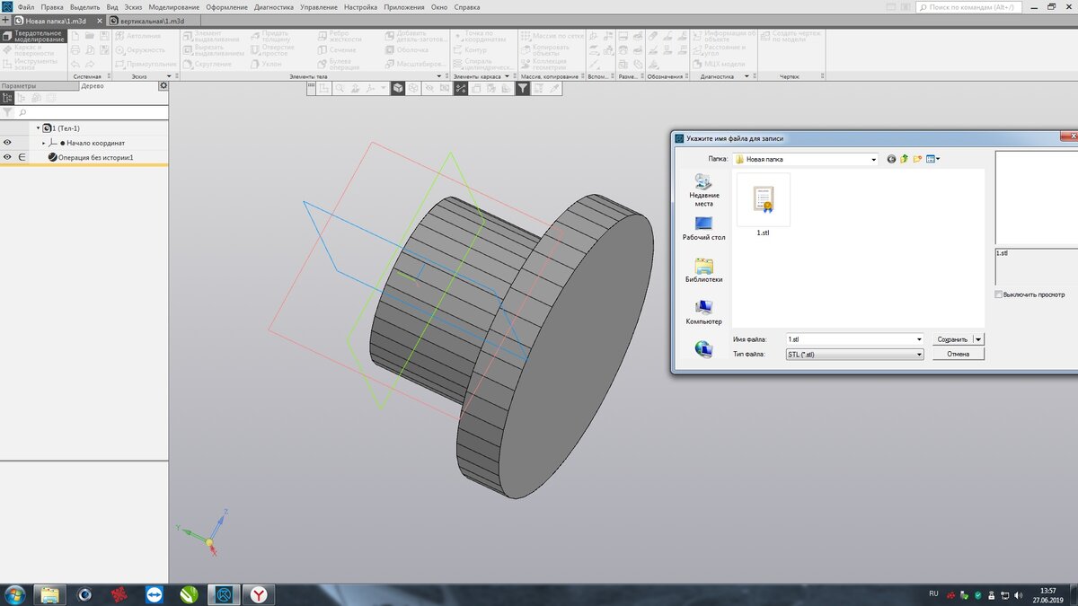
4. Сохраняем отредактированную модель в формате stl.

-2

5. Открываем формат iges в программе SprutCam 7 , нажимаем на пункт бокового меню 3D модель, в этом меню кликаем на пункт заготовка.

-3

6. Нажимаем на нашу заготовку в формате stl , не отпуская левую кнопку мыши просто переносим ее в программу SprutCam 7 и просто на поле с 3D моделью отпускаем кнопку мыши.

-4

7. После этого переходим в технология - заготовка-поверхности. Появится сетка, добавляем ее и закрываем это окно.

-5

8. Снова переходим в пункт бокового меню 3D модель и снимаем галочку с меню заготовка.

-6

-7

Вот и все. Вроде бы много написано, но повторив несколько раз, это уже не так сложно. В процессе написания технологии обработки детали это очень помогает. А как вы поступаете в случаях когда вам отправляют не ту заготовку , которую вы заложили в программе ))))?