Добавить в корзинуПозвонить
Найти в Дзене
Алексей Колимский

РЕШЕНИЕ ДЛЯ ОРГАНИЗАЦИИ ЦИФРОВОГО ТВ В ФОРМАТЕ DVB-C

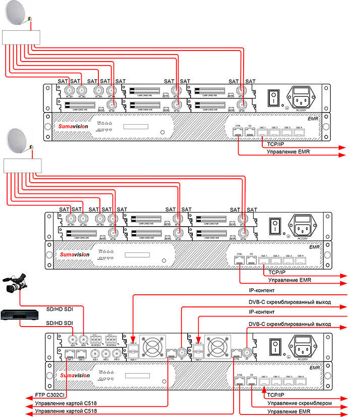
Цифровыми технологиями в XXI веке уже никого не удивишь. Большинство операторов уже модернизировали свои аналоговые ГС и оказывают своим абонентам услуги цифрового ТВ. Для некоторых операторов эта модернизация прошла достаточно болезненно. Нехватка свободных частот для вещания цифровых пакетов DVB-C, к тому же осложняемая современными групповыми QAM-модуляторами, вещающими с смежных частотах. Решений до недавнего времени этой проблемы было всего лишь два формирование новой частотной сетки или использование канальных QAM-модуляторов. Новые карты C302SI, С525CI и C518, являющиеся дальнейшим продолжением решений по масштабированию функциональности платформы EMR 3.0 позволяют решить старые проблемы и провести модернизацию аналоговой ГС с минимальными переделками существующей частотной сетки, а так же расширить функционал ГС. Техническое решение, приведенное на схеме предназначено для приема 18 траспондеров DVB-S/S2/MPEG2/MPEG4/H.264 (при необходимости решение может быть дополнено картами

Цифровыми технологиями в XXI веке уже никого не удивишь. Большинство операторов уже модернизировали свои аналоговые ГС и оказывают своим абонентам услуги цифрового ТВ. Для некоторых операторов эта модернизация прошла достаточно болезненно. Нехватка свободных частот для вещания цифровых пакетов DVB-C, к тому же осложняемая современными групповыми QAM-модуляторами, вещающими с смежных частотах. Решений до недавнего времени этой проблемы было всего лишь два формирование новой частотной сетки или использование канальных QAM-модуляторов.

Новые карты C302SI, С525CI и C518, являющиеся дальнейшим продолжением решений по масштабированию функциональности платформы EMR 3.0 позволяют решить старые проблемы и провести модернизацию аналоговой ГС с минимальными переделками существующей частотной сетки, а так же расширить функционал ГС.

Техническое решение, приведенное на схеме предназначено для приема 18 траспондеров DVB-S/S2/MPEG2/MPEG4/H.264 (при необходимости решение может быть дополнено картами С544 для приема эфирного цифрового ТВ DVB-T2), дескремблирования 20-ти принятых транспортных потоков, формирования из них до 32-х новых мультиплексированных DVB-C пакетов с добавлением в них EPG (программный гид). При необходимости контент может быть принят по IP.

Карта C302SI предназначена для обработки электронного программного гида (Electronic Program Guide - EPG) и является продолжением решений по масштабированию функциональности платформы EMR 3.0.

  • Режим автоматического формирования и вставки EPG из входящих TS. Карта позволяет формировать EIT-таблицы на любом выходном интерфейсе EMR 3.0 (QAM, OFDM, ASI, GbE-IP) для каждого TS, используя данные EIT-таблиц, содержащиеся во входящих TS (при их наличии). При использовании EIT-таблиц из входящих TS карта автоматически формирует EIT-таблицы исходящих TS без каких либо дополнительных настроек (при наличии EIT-таблицы во входящем TS).
  • Режим импорта EPG из файлов XMLTV. Для использования импортированных данных из файлов XMLTV (.xml) в меню карты C302SI нужно указать параметры TS, куда будут импортироваться данные номер слота карты выходного интерфейса, номер порта, номер TS, номер ID сети оператора и имя файла с импортируемыми данными. EIT-таблица будет сформирована с учетом данных, содержащихся в файле XMLTV (.xml). Как правило, такой файл содержит телепрограмму на 1 день или на 1 неделю.

Карта приемник-демодулятор DVB-S/S2 C525CI с 2 независимыми CI/BISS дескремблерами. Карта C525CI с двумя CI слотами может принимать один спутниковый транспондер и обеспечивать дескремблирование до 128 программ (200 Мбит/сек). Каждый CI дескремблер может обрабатывать каналы, принятые с собственного тюнера карты или из системной шины EMR. Встроенный дескремблер имеет два основных режима:

  • Local input в этом режиме дескремблер работает с TS, принятым на тюнер карты.
  • Multiplexing input в этом режиме  дескремблер работает с TS из любых источников, попадающих на внутреннюю шину данных (IP, ASI, DVB-S/S2, DVB-T2), например, с карт С545

C518 - карта 24 канального несмежного QAM модулятора. C518 - это модулятор нового поколения от Sumavision с технологией высокой интеграции. Карта поддерживает до 24 несмежных несущих на выходе, каждая из них может быть индивидуально скремблирована.

Указанные модули монтируются в Базовый блок EMR 3.0S с 2xGbE-IP Sumavision со встроенным полнофункциональным ремультиплексором, который позволяет конфигурировать любую PSI/SI таблицу транспортного потока просмотреть, отредактировать, заменить на аналогичную из внешнего генератора. Исключение составляют основные таблицы потока (PMT, BAT, SDT), которые не могут быть заменены. Для того чтобы устранить конфликты PID, при ремаппинге (изменение PID Map) можно использовать ручной или автоматический режим. Возможно удаление, добавление, редактирование дескрипторов таблицы, за счет чего производится коррекция имен каналов, заменяется латиница на кириллицу, идентификаторы (ID) сети, потоки и сервисы. Например, возможна вставка EIT-таблицы (информация EPG), создание NIT-таблицы (сетевой поиск), вставка LCN-дескрипторов (сквозная логическая нумерация каналов), а для некорректно обработанного потока внешнего спутникового ресивера удаление CA-дескрипторов и т.д.