Найти в Дзене
Affil.ru

Как составить список аффилированных лиц в Affil.ru

Как уже говорилось в первой моей публикации, критерии аффилированности перечислены в статье 4 закона РСФСР от 22.03.1991 № 948-1 «О конкуренции и ограничении монополистической деятельности на товарных рынках». В соответствии с ними аффилированными по отношению к вашей компании будут являться (здесь и далее приведено вольное и упрощенное изложение соответствующих нормативных актов, с целью облегчения их понимания неискушенной аудиторией): - члены совета директоров компании; - члены правления (коллегиального исполнительного органа) компании; - директор (далее по тексту - единоличный исполнительный орган, ЕИО) компании; - лица, которые имеют возможностью голосовать более чем 20% голосов от общего количества голосов на общем собрании акционеров (общем собрании участников) компании; - компании, в которых Ваша компания имеет возможность голосовать более чем 20% голосов от общего количества голосов; - лица, входящие в одну группу лиц с вашей компанией. Понятие группы лиц отдельно раскрыто

Как уже говорилось в первой моей публикации, критерии аффилированности перечислены в статье 4 закона РСФСР от 22.03.1991 № 948-1 «О конкуренции и ограничении монополистической деятельности на товарных рынках».

В соответствии с ними аффилированными по отношению к вашей компании будут являться (здесь и далее приведено вольное и упрощенное изложение соответствующих нормативных актов, с целью облегчения их понимания неискушенной аудиторией):

- члены совета директоров компании;

- члены правления (коллегиального исполнительного органа) компании;

- директор (далее по тексту - единоличный исполнительный орган, ЕИО) компании;

- лица, которые имеют возможностью голосовать более чем 20% голосов от общего количества голосов на общем собрании акционеров (общем собрании участников) компании;

- компании, в которых Ваша компания имеет возможность голосовать более чем 20% голосов от общего количества голосов;

- лица, входящие в одну группу лиц с вашей компанией.

Понятие группы лиц отдельно раскрыто в Федеральном законе «О защите конкуренции» от 26.07.2006 № 135-ФЗ. В соответствии с частью 1 статьи 9 данного закона в группу лиц входят:

1) хозяйственное общество и лицо, которое имеет возможность голосовать более чем 50% голосов от общего количества голосов на общем собрании акционеров (общем собрании участников) общества;

2) юридическое лицо и его ЕИО;

3) хозяйственное общество и лицо, которое имеет право давать хозяйственному обществу обязательные для исполнения указания (вопрос о том, что такое обязательные для исполнения указания достоин отдельной статьи и, я думаю, в ближайшее время она появится);

4) юридические лица, в которых более чем 50 количественного состава совета директоров, либо правления совпадают;

5) хозяйственное общество и лицо, по предложению которого назначен ЕИО хозяйственного общества;

6) хозяйственное общество и лицо, по предложению которого избрано более чем 50 количественного состава совета директоров, либо правления хозяйственного общества;

7) родственники физических лиц;

8) лица, каждое из которых по какому-либо из указанных в пунктах 1 - 7 признаку входит в группу с одним и тем же лицом, а также другие лица, входящие с любым из таких лиц в группу по какому-либо из указанных в пунктах 1 - 7 настоящей части признаку (здесь приведена дословная выдержка из закона, чуть ниже мы постараемся понять, что же здесь имеется ввиду на примере);

9) лица, которые совокупно имеют возможность голосовать более чем 50% голосов от общего количества голосов на общем собрании акционеров (общем собрании участников) общества и само это общество, при условии, что упомянутые лица входят в группу лиц по какому-либо из указанных в пунктах 1-8 признаков;

Таким образом, для составления списка аффилированных лиц необходимо обладать следующей информацией:

- кто и чем владеет;

- кто и где состоит в правлении, либо в совете директоров;

- кто и где является директором (единоличным исполнительным органом);

- кто и кому имеет возможность давать обязательные для исполнения указания;

- кто, кого и куда рекомендовал;

- кто чьим родственником является.

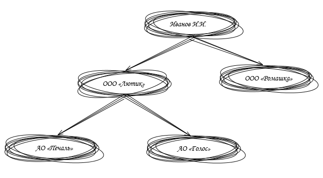
Причем, для составления самой широкой группы - группы по пункту 8 вышеуказанная информация должна собираться по цепочке. То есть, после внесения информации по всем вышеуказанным пунктам в отношении вашей компании (1 итерация), такой же набор необходимо собрать и внести в отношении каждого лица, упомянутого вами (2 итерация), и потом снова повторить сбор в отношении каждого нового лица, упомянутого в ходе второй и последующих итераций. Возможно, это звучит странно, но именно так сложилась практика применения вышеупомянутого Федерального закона №135-ФЗ и именно так трактует пункт 8 Федеральная антимонопольная служба. Тема составления группы лиц по пункту 8 и сбора информации для нее будет подробнее раскрыта в отдельной статье.

Для описания указанных выше зависимостей в Affil.ru имеются соответствующие разделы для заполнения:

«Владельцы» и «Дочерние организации»;

«Правление» и «Совет директоров»;

«ЕИО» и «Управляемые организации»;

«Лица, имеющие право давать обязательные указания» и «Общества, которым можно давать обязательные указания»;

«Рекомендованные в советы директоров», «Рекомендованные в правления» и «Рекомендованные на пост ЕИО»;

«Родственники» (только у физ. лиц).

Состав обязательной информации (поля, помеченные звездочкой), которую предлагается ввести в каждом из разделов, на мой взгляд, интуитивно понятен, поэтому отдельно остановлюсь только на необязательных полях.

1) ИНН не нужен для составления списка аффилированных лиц, однако его наличие позволит Вам однозначно определить о какой компании идет речь (попробуйте ради интереса посмотреть в ЕГРЮЛе, сколько ООО «Альфа» зарегистрировано в России, либо сколько Ивановых Иванов Ивановичей руководят или владеют долями в различных обществах). Кроме того, если проект будет развиваться, то я планирую завязать на ИНН некоторые функции, которые в дальнейшем сильно упростят составление списка аффилированных лиц, поэтому советую не пренебрегать данной строкой.

2) В отличии от даты начала полномочий, дата окончания полномочий не является обязательной к заполнению. При отсутствии информации в данной строке система считает, что полномочия данного лица продолжают действовать и, соответственно учитывает их при построении списка аффилированных лиц на любую дату после даты начала полномочий.

3) Как показал личный опыт, по прошествии времени бывает проблематично вспомнить, откуда были взяты те или иные данные для построения списка аффилированных лиц. Это существенно затрудняет актуализацию информации, так как многие документы приходится искать повторно. Для исключения такой ситуации рекомендую делать примечания в соответствующем поле.

Раздел «Общая информация» существенно отличается от остальных разделов. Здесь можно задать название и ИНН компании (что приведет к изменению этих данных во всех записях, где упоминается данная компания), указать ОГРН в отношении вашей компании (в случае с вашей компанией данная информация будет перенесена в список аффилированных лиц, в отношении прочих компаний ОГРН не нужен и поэтому соответствующее поле отсутствует), указать юридический адрес (в дальнейшем переносится в список аффилированных лиц), указать тип компании (от него зависит форма списка аффилированных лиц, а также вхождение компании в некоторые группы лиц, так, тип «Другое» подразумевает, что компания является юридическим лицом, но не является хозяйственным обществом), указать количество членов совета директоров и правления (используется для определения степени совпадения количественного состава совета директоров и правления обществ).

Поскольку вышеуказанные параметры могут меняться с течением времени, имеется возможность сделать несколько записей в данном разделе. Для этого необходимо ввести новое значение соответствующего параметра и ввести дату, с которой данное значение актуально, после чего нажать на кнопку «Сохранить». Если просто изменить дату, без изменения какого-либо значения на странице, то вместо создания новой записи система изменит дату текущей записи. Отсутствие даты вступления информации в силу означает, что введенная информация актуальна в любой момент времени, либо, если записей в разделе несколько, в любой момент времени, предшествующий дате вступления информации в силу у следующей записи.

По мере внесения информации в соответствующие разделы список лиц для заполнения будет пополняться. После внесения всей известной информации в отношении каждого лица, указанного в списке для заполнения можно переходить к формированию списка аффилированных лиц в соответствующем разделе сайта.