Найти в Дзене
Robotrix

Как автоматизация оптового склада изменила бизнес

Мы в robotrix.ru разработали уникальную систему управления складом, поставками и персонала для оптового поставщика цветов. До нашего решения заказчик перепробовал все существующие готовые решения и все они не удовлетворяли его потребности.
Мы внимательно изучили все производственные процессы, построили модель AS IS для текущих процессов в предприятии, проанализировали все узкие места и недостатки готовых решений, на основании аналитики построили модель TO BE. Для дальнейшего проектирования системы мы сформировали user-story для всех существующих групп пользователей системы. В рещультате наших действий получилась комплексная система, автоматизирующая и делающая прозрачными больщинство процессов в компании. Управление складом. Особенность оптового склада цветов — учет не через единицы товаров, а через оборотные суммы. Через нашу систему менеджеры осуществляют закупки и продажу цветов в розничные сети, всегда видя состояние товара на складе, процент испорченной или бракованной продукции,

Мы в robotrix.ru разработали уникальную систему управления складом, поставками и персонала для оптового поставщика цветов. До нашего решения заказчик перепробовал все существующие готовые решения и все они не удовлетворяли его потребности.

Мы внимательно изучили все производственные процессы, построили модель AS IS для текущих процессов в предприятии, проанализировали все узкие места и недостатки готовых решений, на основании аналитики построили модель TO BE.

Для дальнейшего проектирования системы мы сформировали user-story для всех существующих групп пользователей системы.

-2

В рещультате наших действий получилась комплексная система, автоматизирующая и делающая прозрачными больщинство процессов в компании.

Управление складом.

Особенность оптового склада цветов — учет не через единицы товаров, а через оборотные суммы. Через нашу систему менеджеры осуществляют закупки и продажу цветов в розничные сети, всегда видя состояние товара на складе, процент испорченной или бракованной продукции, баланс с поставщиками и клиентам. Потери товара на складе сократились на 15%, а скорость обработки статусов возраста вдвое.

-3

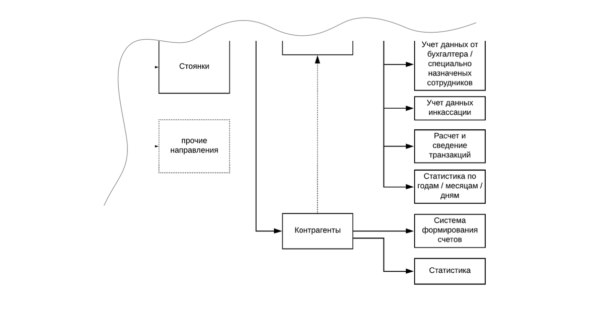
Управление персоналом

Все обороты разбиваются и привязываются к конкретным менеджерам, менеджеры осуществляют все коммуникации и управление поставками через свой аккаунт в системе, все действия менеджера логируются, менеджер имеет доступ только в своей части клиентской базы. Сводная таблица по действиям всех менеджеров и каждого менеджера в частности отображается в панели администратора, с ее помощью можно оценить вклад каждого конкретного сотрудника в деятельность компании. Также администратор может создавать задачи (тикеты) для любого сотрудника и следить за их выполнением.

-4

Финансовые показатели и планирование.

Так как все данные компании проходят через единую систему — мы можем проводить глубокую аналитику, учитывая все параметры, влияющие на работу предприятия. Все данные собираются в панели администратора и доступны в любое время в любом месте!

-5

Результат:

Скорость обработки заказов выросла вдвое, на 15% сократились потери продукта на складе, на 30% снизились затраты на сотрудников.