Добавить в корзинуПозвонить
Найти в Дзене
Maks Puzanov

Радиоконструктор 029 - Электронная рулетка

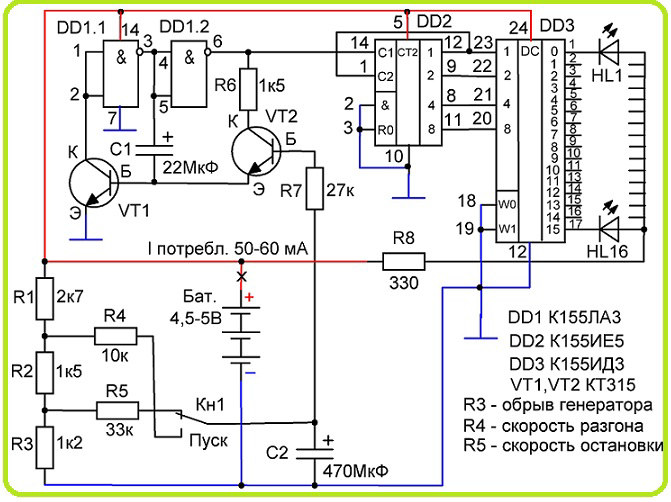
Электронная рулетка. Ниже представлена схема электронной рулетки, полностью заменяющей механическую рулетку, аналогичную той, которая используется в игре «Что, где, когда» и других играх. При нажатии кнопки «Пуск» конденсатор С2 начинает заряжаться, и это напряжение через резистор R7 подаётся на базу транзистора VT2, что приводит к уменьшению сопротивления перехода коллектор-эмиттер и запуску генератора на двух элементах микросхемы DD1. С нарастанием напряжения уменьшается сопротивление транзистора и увеличивается частота генератора (при первом включении схемы необходимо большее время для заряда С2 и запуска генератора, необходимо держать кнопку нажатой около 3с). Светодиоды HL1-HL16, расположенные по кругу создают впечатление увеличивающегося в скорости кругового движения рулетки. После отпускания кнопки начинается разряд конденсатора С2 и частота генератора плавно уменьшается. Визуально создаётся впечатление торможения кругового движения рулетки. Сопротивление транзистора VT2 увели

Электронная рулетка.

Ниже представлена схема электронной рулетки, полностью заменяющей механическую рулетку, аналогичную той, которая используется в игре «Что, где, когда» и других играх.

-2

При нажатии кнопки «Пуск» конденсатор С2 начинает заряжаться, и это напряжение через резистор R7 подаётся на базу транзистора VT2, что приводит к уменьшению сопротивления перехода коллектор-эмиттер и запуску генератора на двух элементах микросхемы DD1. С нарастанием напряжения уменьшается сопротивление транзистора и увеличивается частота генератора (при первом включении схемы необходимо большее время для заряда С2 и запуска генератора, необходимо держать кнопку нажатой около 3с).

Светодиоды HL1-HL16, расположенные по кругу создают впечатление увеличивающегося в скорости кругового движения рулетки. После отпускания кнопки начинается разряд конденсатора С2 и частота генератора плавно уменьшается. Визуально создаётся впечатление торможения кругового движения рулетки. Сопротивление транзистора VT2 увеличится до такого состояния, что генератор прекращает работу и движение останавливается. Остаётся гореть только один светодиод. Какой именно угадать практически невозможно. На микросхеме DD2 собран счётчик, который при включении находится в произвольном состоянии. С его выходов сигналы поступают на входы 20-23 дешифратора DD3.

-3

Для практического применения устройства необходимо расчертить окружность на листовом материале, разделить её на 16 секторов, в каждом из них просверлить отверстия диаметром 5 мм для светодиодов и пронумеровать от 1 до 16. Правильно собранная схема сразу начинает работать. При необходимости можно произвести дополнительные настройки, подобрав сопротивление резисторов R3, R4, R5 (момент остановки генератора / скорость разгона / скорость торможения). При регулировании момента обрыва генератора (R3), резистор R5 закорачивается. В целях экономии элементов питания, их можно заменить на стабилизированный источник напряжением 5 вольт. Вместо рулетки данную схему можно применить в игре «Угадай-ка», разместив светодиоды под предметами угадывания.

-4

Купить набор можно по ссылке: