Найти в Дзене
Любитель самоделок

Самодельная и простая светомузыка.

Здравствуйте уважаемые любители самоделок. Сегодня я хотел бы собрать и испытать простую светомузыкальную приставку на двух транзисторах. Собирать мы сегодня будем вот по этой схеме: Немного о радиоэлементах: Транзисторы структуры n-p-n кт315 (я же взял имеющиеся у меня германиевые транзисторы мп35-мп58). Светодиоды обычные разноцветные снятые со старых фонариков. Конденсаторы С1 и С2 электролитические на напряжение 10 вольт. Резисторы у меня млт номиналы на схеме. Микрофон снятый со старого магнитофона. Детали с горем пополам собрал и проверил (поверьте в деревне нет возможности купить радиоэлементы, приходиться разбирать старую технику.) И опять таки как и все собранные мной схемы в качестве основы использовал кусочек фанеры, длиной и шириной 5 на 10 см. Многие задают вопрос в комментариях почему я паяю на фанерке, Еще в детстве все мои конструкции были собраны на фанерках и картонках, для меня это в удовольствии собирать и вспоминать свое радиолюбительское детство. Я понимаю что

Здравствуйте уважаемые любители самоделок.

Сегодня я хотел бы собрать и испытать простую светомузыкальную приставку на двух транзисторах.

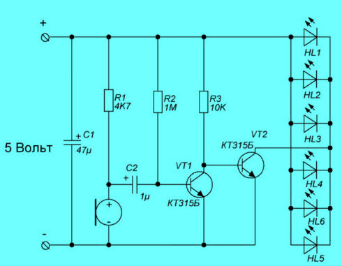
Собирать мы сегодня будем вот по этой схеме:

Немного о радиоэлементах:

Транзисторы структуры n-p-n кт315 (я же взял имеющиеся у меня германиевые транзисторы мп35-мп58).
Светодиоды обычные разноцветные снятые со старых фонариков.
Конденсаторы С1 и С2 электролитические на напряжение 10 вольт.
Резисторы у меня млт номиналы на схеме.
Микрофон снятый со старого магнитофона.
-2

Детали с горем пополам собрал и проверил (поверьте в деревне нет возможности купить радиоэлементы, приходиться разбирать старую технику.)

И опять таки как и все собранные мной схемы в качестве основы использовал кусочек фанеры, длиной и шириной 5 на 10 см.

Многие задают вопрос в комментариях почему я паяю на фанерке,

Еще в детстве все мои конструкции были собраны на фанерках и картонках, для меня это в удовольствии собирать и вспоминать свое радиолюбительское детство.

Я понимаю что быстрее и качественнее было бы собирать схемы используя текстолит но почему то я не люблю такое.

-3

Прочертив схему на листке бумаги, я приложил его к фанерке и шилом наметил места под контактные площадки.

В качестве контактных стоек как и всегда использовал медные отрезки длиной примерно 2-3 см.

Опять таки длину выбирайте сами это не так уж критично.

Медные отрезки у меня для удобства пайки сразу же покрыты припоем.

-4

Установим наши подготовленные медные контакты на заранее намеченные места ( я для этого пользуюсь плоскогубцами, где подбиваю где наоборот вытаскиваю,чтобы наши контакты были равны).

-5

Теперь можно припаять и соединительные провода.

Для соединения можно конечно использовать как и обычные тонкие провода в изоляции, так и медные провода от старого трансформатора, предварительно очистив провод и залудив места пайки.

-6

Припаял и радиоэлементы на свои законные места согласно нашей схемы.

Тут главное не спешить все тщательно пропаять, и не перепутать цоколевку транзисторов.

Светодиоды припаиваем согласно нашей схеме, не перепутайте выводы светодиодов.

-7

Собрал свой мини светомузыкальную приставочку.

При подаче питания он заработал с первого раза, на то они и простые сборки.

Теперь включаем музыку, и светодиоды у нас должны моргать в такт с музыкой.

Светомузыкальной конечно я бы эту конструкцию не назвал, это скорее мигалка музыкальная, но она все же проста в повторении.

В следующих статьях все таки хочу собрать более мощную светомузыкальную приставку от сети.

Подписывайтесь на мой канал и комментируйте я всем отвечу.
Возможно вам будет интересно:
Самодельный радиоприемник радиоточка.
Самодельный блок питания.