Найти в Дзене
Вячеслав Калашник

Универсальный пробник.

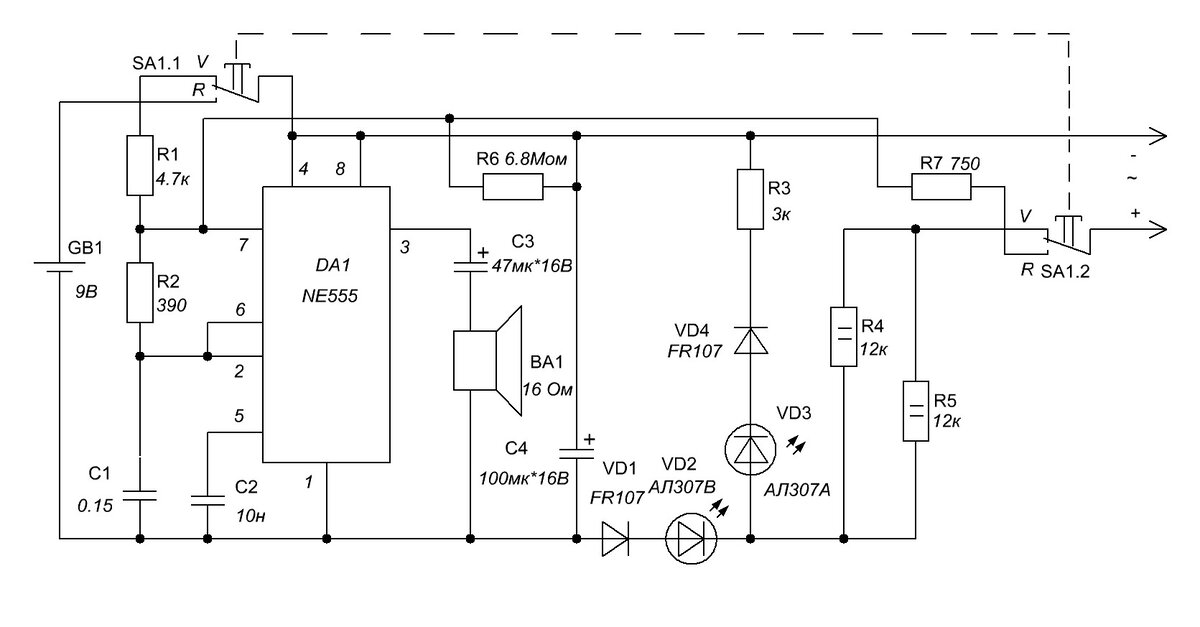
В практической работе электриком не всегда удобно пользоваться аналоговыми и цифровыми тестерами. Они требуют аккуратного к себе обращения - при падении могут выйти из строя. Хорошим выходом из этой ситуации является использование простых пробников. На рис.1 представлена принципиальная схема пробника, который обладает следующими возможностями. 1. Измерение сопротивлений резисторов от Омов до 15МОм. 2. Измерение напряжений - переменного от10 до 380В, постоянного от 10 до 250В с индикацией полярности. 3. Проверка годности полупроводниковых приборов и конденсаторов. Индикация звуковая, при которой частота звука в режиме измерения сопротивлений изменяется от 6,3кГц (короткое замыкание выводов до 2Гц при измерении резистора 15МОм). Пробник выполнен на микросхеме NE555, работающем в мультивибраторном режиме. Он способен работать при напряжении питания от 5В до 18В, имеет высокую стабильность частоты, выходной ток составляет 0,2А. Частота генерируемых импульсов определяется по формуле

В практической работе электриком не всегда удобно пользоваться аналоговыми и цифровыми тестерами. Они требуют аккуратного к себе обращения - при падении могут выйти из строя. Хорошим выходом из этой ситуации является использование простых пробников. На рис.1 представлена принципиальная схема пробника, который обладает следующими возможностями.

1. Измерение сопротивлений резисторов от Омов до 15МОм.

2. Измерение напряжений - переменного от10 до 380В, постоянного от 10 до 250В с индикацией полярности.

3. Проверка годности полупроводниковых приборов и конденсаторов.

Индикация звуковая, при которой частота звука в режиме измерения сопротивлений изменяется от 6,3кГц (короткое замыкание выводов до 2Гц при измерении резистора 15МОм).

Пробник выполнен на микросхеме NE555, работающем в мультивибраторном режиме. Он способен работать при напряжении питания от 5В до 18В, имеет высокую стабильность частоты, выходной ток составляет 0,2А.

Частота генерируемых импульсов определяется по формуле

F = 1.46 / (R7 -8 +2R2) C1, где R7 -8 эквивалентное сопротивление между выводами 7 и 8 таймера. Посредством резистора R1 задается частота звука при измерении напряжений. В положении переключателя (кнопки) R частота звука составит 1,5Гц (выводы пробника разомкнуты). Резистор R7 ограничивает ток при коротком замыкании выводов пробника. Переключатель SA1 кнопочного типа позволяет достичь двух важных моментов: нет необходимости в выключателе питания и пробник всегда включен в режиме измерения "V". Это позволяет застраховать от ошибки неверного режима работы.

Величину напряжения определяют по силе звука, а светодиоды дополнительно дают световую индикацию. При переменном напряжении светят два светодиода, а при постоянном только один из них. При обратной полярности постоянного напряжения нет звука и светит светодиод VD3. Если сделать два вывода параллельно конденсатору С1, то пробник позволит измерять величину емкости конденсаторов в 100pF до 1000мкФ. Такие возможности позволяют этому пробнику найти широкое применение в практике работы электриком.

Александров Стоил. Радио, телевизия, электроника №11,1989г., с.20.