Добавить в корзинуПозвонить
Найти в Дзене
ДКО Электронщик

Контроллер порта USB Type-C

Контроллер USB Type-C FUSB307B от ON Semiconductor предназначен для разработки устройств, имеющих от 1 до 4 портов, обладающих возможностями USB-PD (USB Power Delivery). Он имеет встроенную схему обнаружения ручного подключения/отключения устройства Type-C. Требующие немедленного выполнения функции Power Delivery обрабатываются автономно, без загрузки микропроцессора или диспетчера портов Type-C (TCPM). USB Type-C FUSB307B совместим со спецификацией контроллера интерфейса порта USB Type-C (TCPCi) и поддерживает стандартизированный одно- или многопортовый интерфейс с диспетчером портов Type-C (TCPM). Контроллер производится в компактном корпусе WQFN16 размером 3 x 3 мм. FUSB307BMPX имеет стандартный диапазон рабочих температур от -40 до +85 °C, а FUSB307BVMPX расширенный от -40 °C до +105 °C. USB Type-C FUSB307B найдут применение в смартфонах, планшетах, ноутбуках, док-станциях, компьютерных колонках, адаптерах питания. Особенности: Производители: ON SEMICONDUCTOR Разделы: Интерфейсы

Контроллер USB Type-C FUSB307B от ON Semiconductor предназначен для разработки устройств, имеющих от 1 до 4 портов, обладающих возможностями USB-PD (USB Power Delivery). Он имеет встроенную схему обнаружения ручного подключения/отключения устройства Type-C. Требующие немедленного выполнения функции Power Delivery обрабатываются автономно, без загрузки микропроцессора или диспетчера портов Type-C (TCPM).

USB Type-C FUSB307B совместим со спецификацией контроллера интерфейса порта USB Type-C (TCPCi) и поддерживает стандартизированный одно- или многопортовый интерфейс с диспетчером портов Type-C (TCPM).

Контроллер производится в компактном корпусе WQFN16 размером 3 x 3 мм. FUSB307BMPX имеет стандартный диапазон рабочих температур от -40 до +85 °C, а FUSB307BVMPX расширенный от -40 °C до +105 °C. USB Type-C FUSB307B найдут применение в смартфонах, планшетах, ноутбуках, док-станциях, компьютерных колонках, адаптерах питания.

Особенности:

  • Соответствует спецификациям:
  • USB-PD Rev 1.0 Ver. 1.2;
  • USB Type-C Rev 1.3;
  • USB-PD Rev3.0 Ver. 1.1: Fast Role Swap, Sink Transmit, Extended Data Messages (Chunked);
  • Поддержка спецификации интерфейса USB-PD: автоматический ответ Good CRC, автоматическая повторная попытка отправки пакета; поддержка всех типов SOP;
  • Управление направлением передачи энергии по шине VBUS;
  • 10-битный АЦП контроля напряжения VBUS;
  • Программируемые GPIO;
  • 4 выбираемых адреса I2C;
  • Диапазон рабочих температур:
  • FUSB307BMPX: -40…+85 °C;
  • FUSB307BVMPX: -40…+105 °C;
  • Корпус: WQFN-16; 3х3 мм; шаг 0.5 мм

Рис. 1. Структурная схема FUSB307B
Рис. 1. Структурная схема FUSB307B

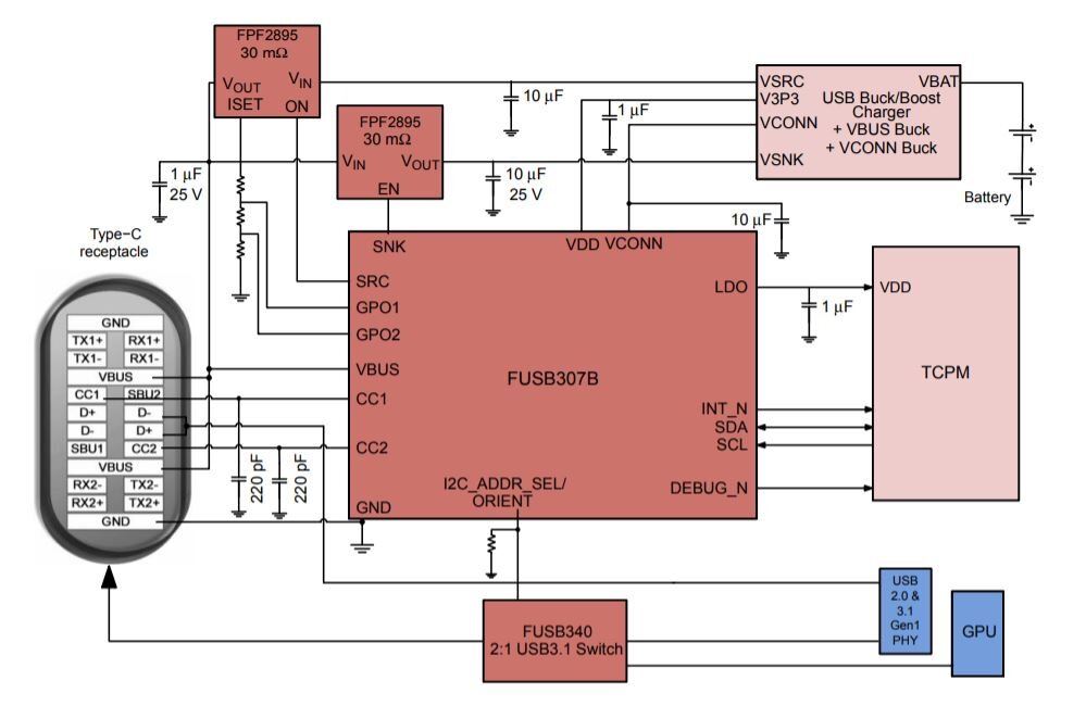
Рис. 2. Пример включения FUSB307B для компьютерных устройств
Рис. 2. Пример включения FUSB307B для компьютерных устройств

Производители: ON SEMICONDUCTOR

Разделы: Интерфейсы USB