Найти в Дзене
ДКО Электронщик

Микросхема «идеального диода» для резервирования питания

Микросхема переключателя питания Linear Technology / Analog Devices LTC4376 представляет собой идеальный диод со встроенным 7-амперным МОП-транзистором (рис. 1). Она может заменить диоды Шоттки в схемах ИЛИ (O-Ring diode) и в сильноточных приложениях. Устройство управляет прямым падением напряжения на встроенном полевом транзисторе, чтобы обеспечить плавное включение без колебательного процесса. Применение таких микросхем вместо диодов снижает энергопотребление, теплоотдачу и площадь печатной платы (рис. 2). LTC4376 работает в диапазоне рабочих напряжений от 4 до 40 В и обеспечивает защиту от обратного напряжения на входе -40 В. Эти переключатели производятся в 16-контактном корпусе DFN 5 x 4 мм. Приложения включают защиту автомобильных аккумуляторов, резервные источники питания, портативные аккумуляторные устройства и компьютерные системы. Особенности: Производители: Analog Devices Разделы: Дополнительные контроллеры питания

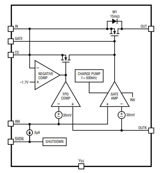
Микросхема переключателя питания Linear Technology / Analog Devices LTC4376 представляет собой идеальный диод со встроенным 7-амперным МОП-транзистором (рис. 1). Она может заменить диоды Шоттки в схемах ИЛИ (O-Ring diode) и в сильноточных приложениях.

Устройство управляет прямым падением напряжения на встроенном полевом транзисторе, чтобы обеспечить плавное включение без колебательного процесса. Применение таких микросхем вместо диодов снижает энергопотребление, теплоотдачу и площадь печатной платы (рис. 2).

LTC4376 работает в диапазоне рабочих напряжений от 4 до 40 В и обеспечивает защиту от обратного напряжения на входе -40 В. Эти переключатели производятся в 16-контактном корпусе DFN 5 x 4 мм.

Приложения включают защиту автомобильных аккумуляторов, резервные источники питания, портативные аккумуляторные устройства и компьютерные системы.

Особенности:

  • Заменяет диод Шоттки для уменьшения рассеиваемой мощности;
  • Рабочее напряжение: 4…40 В;
  • Встроенный N-канальный MOSFET, 7 А, Rds(on) 15 мОм;
  • Защита от обратного напряжения на входе: до -40 В;
  • Потребляемый ток в режиме Shutdown: 9 мкА;
  • Потребляемый ток в рабочем режиме: 150 мкА;
  • Плавная коммутация без колебательных процессов;
  • Корпус: DFN-16, 5x4 мм

Рис. 1. Структурная схема LTC4376
Рис. 1. Структурная схема LTC4376

Рис. 2. Зависимость рассеиваемой мощности от тока нагрузки
Рис. 2. Зависимость рассеиваемой мощности от тока нагрузки

Производители: Analog Devices

Разделы: Дополнительные контроллеры питания