Добавить в корзинуПозвонить
Найти в Дзене

Моделирование в военной сфере на языке ArchiMate (Первый пример - часть 5)

Опубликовано 2019.05.08 1.7. Этап 3 – Разгром Военно-политическим содержанием этапа стал окончательный распад антисирийской коалиции (Рис. 1-23). Саудовская Аравия вошла в состояние холодной войны с Катаром, инициировав его изоляцию в арабском мире. При этом, и КСА и Катар резко переместили внешнеполитический вектор в сторону России. Роль США свелась к наблюдению за развитием мирного процесса. США перешли к открытой подготовке новой армии для войны против законного правительства в Дамаске. Так как значительную часть этих формирований составляют курдские отряды, то проявилась резко негативная реакция Турции. Военно-стратегическое содержание этапа – локальные операции и боевые действия по разгрому оставшихся оперативных группировок ИГ (организация, запрещенная в РФ) и других террористических организаций (Рис. 1-24 и 1-25): 1.8. Общее представление развития военно-политического конфликта в Сирии В целом развитие военно-политического конфликта в Сирии с участием России может быть пр

Опубликовано 2019.05.08

1.7. Этап 3 – Разгром

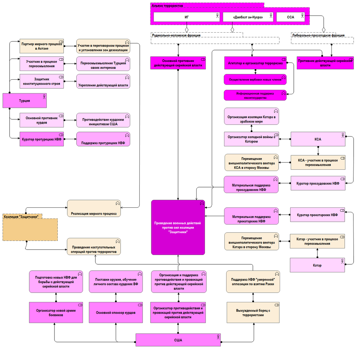
Военно-политическим содержанием этапа стал окончательный распад антисирийской коалиции (Рис. 1-23).

Саудовская Аравия вошла в состояние холодной войны с Катаром, инициировав его изоляцию в арабском мире. При этом, и КСА и Катар резко переместили внешнеполитический вектор в сторону России.

Роль США свелась к наблюдению за развитием мирного процесса. США перешли к открытой подготовке новой армии для войны против законного правительства в Дамаске. Так как значительную часть этих формирований составляют курдские отряды, то проявилась резко негативная реакция Турции.

Рис. 1-23. Этап 3 - Роли и поведение участников коалиции «Агрессоры»
Рис. 1-23. Этап 3 - Роли и поведение участников коалиции «Агрессоры»

Военно-стратегическое содержание этапа – локальные операции и боевые действия по разгрому оставшихся оперативных группировок ИГ (организация, запрещенная в РФ) и других террористических организаций (Рис. 1-24 и 1-25):

Рис. 1-24. Этап 3 - Роли и поведение участников коалиции «Защитники»
Рис. 1-24. Этап 3 - Роли и поведение участников коалиции «Защитники»
Рис. 1-25. Этап 3 - Результаты коалиции «Защитники»
Рис. 1-25. Этап 3 - Результаты коалиции «Защитники»

1.8. Общее представление развития военно-политического конфликта в Сирии

В целом развитие военно-политического конфликта в Сирии с участием России может быть представлено следующим образом (Рис. 1-26):

Рис. 1-26. Общее представление развития военно-политического конфликта в Сирии
Рис. 1-26. Общее представление развития военно-политического конфликта в Сирии

Первый пример - часть 4 ---->>>>

Первый пример - часть 6 ---->>>>

Оглавление ---->>>

Copyright © Рубенчик А.В. 2019. Все права защищены