Добавить в корзинуПозвонить
Найти в Дзене
Vseznayka

Практика. Математика. Производные по направлению.

Всех приветствую. Сегодня мы познакомимся с немало важной темой включающая в себя такие разделы как векторная алгебра и математический анализ. Данная практика является дополнением прошлой темы (ссылочка будет в конце урока) связанной с градиентом функции. Если связь будет неуловима мы всё распишем и разберёмся. Приступим к краткой теории. Производная по направлению, хммм. Давайте подумаем логически, что мы можем найти с помощью производной. Всё правильно, можно найти интервалы возрастания и наибольшее значение функции. У нас идёт речь о "производной" следовательно она для функции берётся всего один раз и не более. У нас также сказано про направление, направление можно задавать на плоскости и в пространстве. Для плоскости определять направление возрастания можно, но не так интересно как для функций нескольких переменных и работать уже в пространстве. Этим мы сейчас и займёмся. Запишем формулу для нахождения производной по направлению. С теорией закончим, пора приступить к самим за
Всех приветствую. Сегодня мы познакомимся с немало важной темой включающая в себя такие разделы как векторная алгебра и математический анализ. Данная практика является дополнением прошлой темы (ссылочка будет в конце урока) связанной с градиентом функции. Если связь будет неуловима мы всё распишем и разберёмся. Приступим к краткой теории.

Производная по направлению, хммм. Давайте подумаем логически, что мы можем найти с помощью производной. Всё правильно, можно найти интервалы возрастания и наибольшее значение функции. У нас идёт речь о "производной" следовательно она для функции берётся всего один раз и не более. У нас также сказано про направление, направление можно задавать на плоскости и в пространстве. Для плоскости определять направление возрастания можно, но не так интересно как для функций нескольких переменных и работать уже в пространстве. Этим мы сейчас и займёмся.

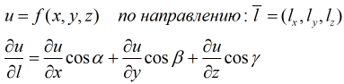
Запишем формулу для нахождения производной по направлению.

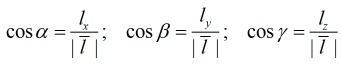
Осталось дописать, каким образом вычислять косинусы.
Осталось дописать, каким образом вычислять косинусы.
Теперь всё на месте. Надеюсь никто не забыл как находить модуль вектора.
Теперь всё на месте. Надеюсь никто не забыл как находить модуль вектора.

С теорией закончим, пора приступить к самим заданиям.

Долго не задумываясь "зарешаем" простенький примерчик в качестве разминки.

Не, не, не капельки не сложно.
Не, не, не капельки не сложно.

Мы с похожими заданиями уже сталкивались, алгоритм решения почти не отличается.

Вспоминаем как брать частные производные, подставили значения точки "М" в них, после нашли модуль вектора "l", по известным формулам вычислили направляющие косинусы и подставили всё в итоговую формулу.
Вспоминаем как брать частные производные, подставили значения точки "М" в них, после нашли модуль вектора "l", по известным формулам вычислили направляющие косинусы и подставили всё в итоговую формулу.

Попытаем счастье с двумя переменными.

Функция интереснее.
Функция интереснее.

Решение на много легче не стало из-за отсутствия одной переменной.

Не путаемся в производных, если совсем уж "туго" даётся, сделаем ещё разбор примеров на тему частных производных, пишите об этом в комментариях не стесняйтесь.
Не путаемся в производных, если совсем уж "туго" даётся, сделаем ещё разбор примеров на тему частных производных, пишите об этом в комментариях не стесняйтесь.

И наконец, то, чего все ждали, проведём связь между вычислением градиента и производной по направлению на примере задания.

Действуем в соответствии с алгоритмом.
Действуем в соответствии с алгоритмом.
Первым делом нужно найти градиент функции, как нашли, вычисляем модуль вектора "l" и работаем по старой схеме, ответ получился замудрённый, но это не должно нас смущать.
Первым делом нужно найти градиент функции, как нашли, вычисляем модуль вектора "l" и работаем по старой схеме, ответ получился замудрённый, но это не должно нас смущать.
Подошла к концу наша практика, ознакомились с понятием производной по направлению, закрепили как всегда всё на примерах. Думаю вы заметили что вычисление производной по направлению является "продолжением" или говоря иначе "дополнением" при нахождении градиента функции, вот и всё. Спасибо за внимание.

Другие темы: