Найти в Дзене

Моделирование в военной сфере на языке ArchiMate (Первый пример - часть 2)

Опубликовано 2019.04.29 1.2. Структура коалиции «Защитники» В коалицию "Защитники" входили Сирия, Россия, Иран и военизированная организация «Хезболла» . Именно они активно поддерживали действующую сирийскую власть (Рис. 1-06): У каждого из участников коалиции «Защитники» в данном конфликте были свои цели (Рис. 1-07): Хотя «защитники» по-разному видели решение частных вопросов, но конфликта интересов не было, что и определило согласованность действий на протяжении всей войны, оперативную помощь друг другу. Это важнейшая сильная сторона коалиции. В целом к сильным сторонам коалиции «Защитники» относились (Рис. 1-08): Слабые стороны коалиции «Защитники» выглядели куда серьезнее (Рис. 1-09): Таким образом, начальные условия на сентябрь 2015 года были для коалиции «Защитники» исключительно тяжелыми. Общая стратегия действий коалиции «Защитники» на первых этапах конфликта состояла в параллельно-последовательном сочетании нескольких подстратегий, направленных на достижение 3-х ключевы

Опубликовано 2019.04.29

1.2. Структура коалиции «Защитники»

В коалицию "Защитники" входили Сирия, Россия, Иран и военизированная организация «Хезболла» . Именно они активно поддерживали действующую сирийскую власть (Рис. 1-06):

Рис. 1-06. Структура коалиции "Защитники"
Рис. 1-06. Структура коалиции "Защитники"

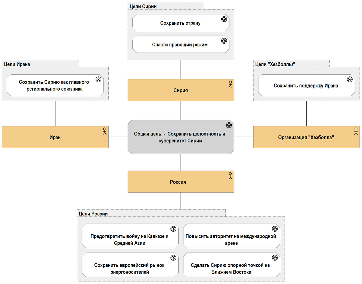
У каждого из участников коалиции «Защитники» в данном конфликте были свои цели (Рис. 1-07):

 Рис. 1-07. Цели участников коалиции «Защитники»
Рис. 1-07. Цели участников коалиции «Защитники»

Хотя «защитники» по-разному видели решение частных вопросов, но конфликта интересов не было, что и определило согласованность действий на протяжении всей войны, оперативную помощь друг другу. Это важнейшая сильная сторона коалиции.

В целом к сильным сторонам коалиции «Защитники» относились (Рис. 1-08):

Рис. 1-08. Сильные стороны коалиции «Защитники»
Рис. 1-08. Сильные стороны коалиции «Защитники»

Слабые стороны коалиции «Защитники» выглядели куда серьезнее (Рис. 1-09):

Рис. 1-09. Слабые стороны коалиции «Защитники»
Рис. 1-09. Слабые стороны коалиции «Защитники»

Таким образом, начальные условия на сентябрь 2015 года были для коалиции «Защитники» исключительно тяжелыми.

Общая стратегия действий коалиции «Защитники» на первых этапах конфликта состояла в параллельно-последовательном сочетании нескольких подстратегий, направленных на достижение 3-х ключевых целей (Рис. 1-10):

Рис. 1-10. Стратегия коалиции «Защитники» на первых этапах конфликта
Рис. 1-10. Стратегия коалиции «Защитники» на первых этапах конфликта

1.3. Непосредственные участники боевых действий

Непосредственные участники боевых действий обеих коалиций представлены на рисунке 1-11:

Рис. 1-11. Непосредственные участники боевых действий
Рис. 1-11. Непосредственные участники боевых действий

Первый пример - часть 1 ---->>>>

Первый пример - часть 3 ---->>>>

Оглавление ---->>>

Copyright © Рубенчик А.В. 2019. Все права защищены