Найти в Дзене
Разогрев

Что не знают учителя физики о приливах?

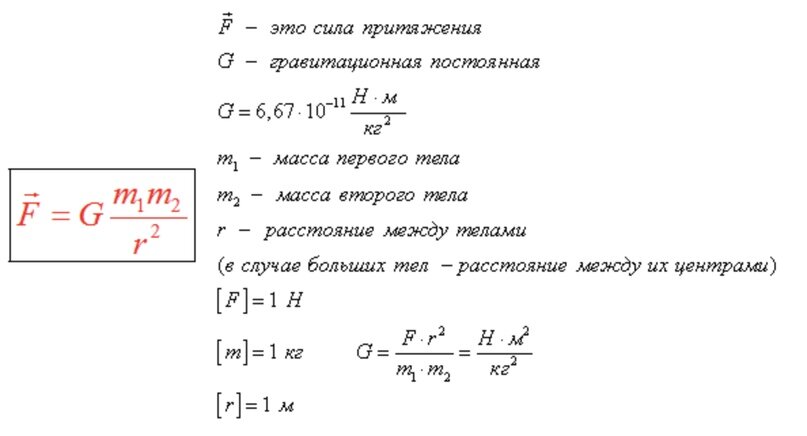
Как правило, объяснение приливных сил не верно, как на уроках физики, так и на просторах интернета. Почему тогда нет приливов в небольших озерах, реках, в ванне? Как в школе объясняют приливы: Объясняя эту картинку как-то так: притяжение в точке А сильнее, а в точке Б слабее, чем в центре Земли. Вроде объяснение правдоподобное, но оно не верно. Давайте договоримся что будем учитывать только закон всемирного тяготения Ньютона (гравитационный закон Ньютона) вспомним его: F - это гравитационное притяжение между материальными точками m1 и m2, разделенными расстоянием r, пропорциональна обеим массам и обратно пропорциональна квадрату расстояния между ними (так читается формула в рамке). Не будем учитывать объяснение гравитации Эйнштейна, не потому что Альберт Германович не смог бы объяснить гравитационные взаимодействия между Луной и Землей, просто искривление пространства-времени всё нам усложнит. Еще договоримся, что Солнце не будет участвовать в гравитационных взаимодействиях, т.к оно

Как правило, объяснение приливных сил не верно, как на уроках физики, так и на просторах интернета. Почему тогда нет приливов в небольших озерах, реках, в ванне? Как в школе объясняют приливы:

Объясняя эту картинку как-то так: притяжение в точке А сильнее, а в точке Б слабее, чем в центре Земли. Вроде объяснение правдоподобное, но

оно не верно. Давайте договоримся что будем учитывать только закон всемирного тяготения Ньютона (гравитационный закон Ньютона) вспомним его:

-2

F - это гравитационное притяжение между материальными точками m1 и m2, разделенными расстоянием r, пропорциональна обеим массам и обратно пропорциональна квадрату расстояния между ними (так читается формула в рамке).

Не будем учитывать объяснение гравитации Эйнштейна, не потому что Альберт Германович не смог бы объяснить гравитационные взаимодействия между Луной и Землей, просто искривление пространства-времени всё нам усложнит. Еще договоримся, что Солнце не будет участвовать в гравитационных взаимодействиях, т.к оно так же влияет на Луну как и Земля. Принципиальных отличий нет. Представим, что у Земли нет гравитации, она ни чего не притягивает, а у Луны есть, это нужно чтобы понять что такое приливные силы. Посмотрите схематичный рисунок и как Луна притягивает Землю:

-3

Точка А и центр Земли притягиваются к Луне больше, т.к расстояние до Луны меньше, чем от точки Б, но в точке Б тоже есть притяжение к Луне, но подобно инерции в поезде, когда тот начинает движение, вы отклоняетесь в противоположную сторону.

Все предметы на Земле, без разницы какой массы, притягиваются к Луне, это и есть приливная сила. По крайне мере по оси Земля-Луна (не обращайте внимание на кривизну рисунков в Paint, сделано схематично для наглядности). В данном контексте наша приливная сила выглядит как антигравитация, по крайней мере, вдоль оси Земля-Луна. Подобно поезду приливные силы заставляют ускоряться все материальные тела одинаково, пусть это будет хоть камень на земле, хоть кофе в вашей чашке, ведь масса объектов не важна, но ни какие материальные объекты не левитируют! Получается, что повышение уровня воды в океане, на оси Земля-Луна, из-за притяжения Луны — неверно.

Включаем гравитацию Земли. Сила притяжения на оси Земля-Луна равно 1/10 000 000. Сила притяжения Луны слишком мала чтобы поднять, допустим, ваш вес в 70 кг. Но тогда как работают приливы? Взглянем на рисунок:

Стрелками схематично показано как гравитация действует на поверхность.
Стрелками схематично показано как гравитация действует на поверхность.

Не смотря на то что сила притяжения Луны ничтожна, по отношению к гравитации Земли, однако площадь океанов огромна и даже небольшой нажим на поверхность воды может вызвать солидный рост в ней. Благодаря совместному давлению на всю поверхность океанов вода прижимается к оси Земля-Луна.

В вашей ванне или в озере данный эффект присутствует, но почти незаметен т.к площадь поверхности воды в ванне или озере, в отличии от площади поверхности океанов, очень мала.

Существуют и такие приливы — называются приливными валами:

Такой вал образуется из-за необычной береговой линии и многих факторов которые могут повлиять на высоту волны.

В реальности поведение приливов очень сложное и зависит от многих переменных, но это не значит что изучать их не интересно!

На этом всё. Спасибо, что читаете!