Добавить в корзинуПозвонить
Найти в Дзене
Я-Designer

Создание игры в blender

В этой статье я покажу вам, как создать базовую игру съемки в Blender Game Engine с помощью логического редактора
для этого вам потребуются базовые знания blender, такие как создание объектов и использование логического редактора.
Так что давайте начнем! Часть 1 создание активов
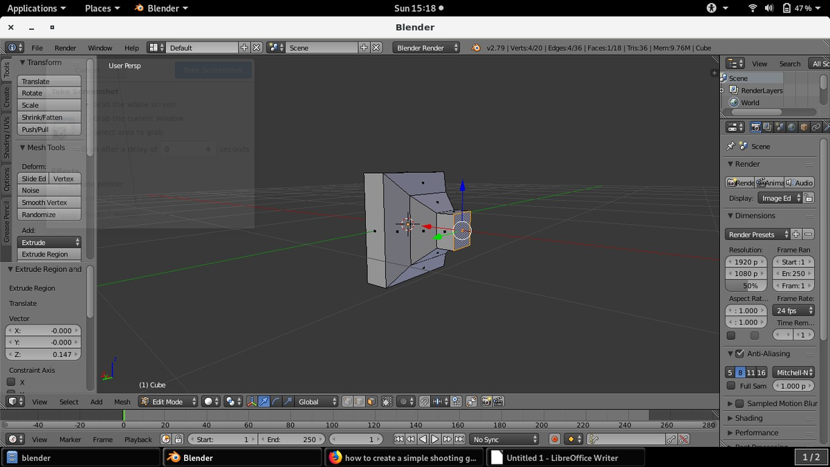
1. Создать пистолет
i. Начнем с куба. Нажмите Shift+A - >cube>
ii. Перейдите в режим редактирования (вкладка)
iii. Вытяните(E) грань, а затем измените размер грани
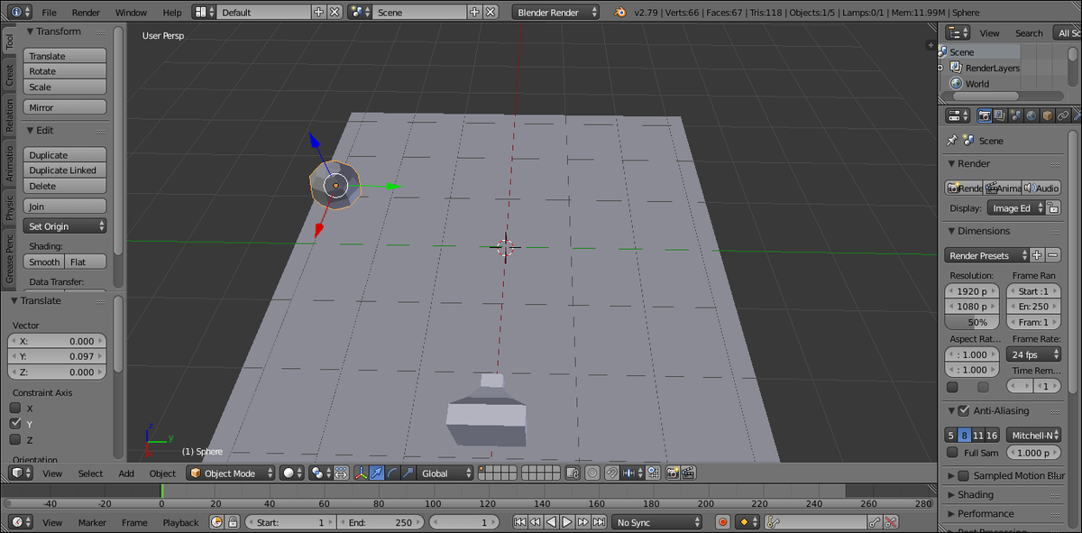
iv. Модель это как пистолет 2. Теперь вернемся к объектному режиму, чтобы добавить больше ресурсов.
3. Добавьте новую плоскость и некоторые объекты для съемки (Shift +A). 4. Теперь мы должны изменить рендер-движок по умолчанию на Blender game engine (см. последнюю опцию меню), чтобы получить доступ к функциям Blender Game Engine.
5. Давайте дадим материал и цвет нашим активам.Для этого нужно добавить новый материал для каждого из объектов на вкладке материал. i. Выберите объект ii. Перейдите на вкладку материал iii. Нажмите на кнопку Создать i

В этой статье я покажу вам, как создать базовую игру съемки в Blender Game Engine с помощью логического редактора
для этого вам потребуются базовые знания blender, такие как создание объектов и использование логического редактора.
Так что давайте начнем!

Часть 1 создание активов
1. Создать пистолет
i. Начнем с куба. Нажмите Shift+A - >cube>
ii. Перейдите в режим редактирования (вкладка)
iii. Вытяните(E) грань, а затем измените размер грани
iv. Модель это как пистолет

Модель пушки
Модель пушки

2. Теперь вернемся к объектному режиму, чтобы добавить больше ресурсов.
3. Добавьте новую плоскость и некоторые объекты для съемки (Shift +A).

Пистолет, самолет и сфера (объект для стрельбы)
Пистолет, самолет и сфера (объект для стрельбы)

4. Теперь мы должны изменить рендер-движок по умолчанию на Blender game engine (см. последнюю опцию меню), чтобы получить доступ к функциям Blender Game Engine.
5. Давайте дадим материал и цвет нашим активам.Для этого нужно добавить новый материал для каждого из объектов на вкладке материал.

i. Выберите объект

ii. Перейдите на вкладку материал

iii. Нажмите на кнопку Создать

iv. Изменение названия материала

v. дайте этому материалу некоторый цвет

-3

6.Давайте сделаем пулю, чтобы стрелять. Добавьте цилиндр (Shift+A) и моделируйте его как пулю
7. Добавить материал к пуле

-4

8. В режиме объекта переместите маркер в другой слой (M и выберите слой). Вы увидите, почему мы перемещаем нашу пулю в другой слой.

9.Двигаясь дальше, добавьте пустую ось (Shift+A) и поместите ее рядом с соплом вашего пистолета. Это будет
использоваться для стрельбы пулями

10.Теперь давайте расположим камеру над
пистолетом (нажмите G, чтобы захватить и R, чтобы повернуть). Нажмите 0, чтобы увидеть сцену из вида камеры.
11. Таким образом, следующий шаг-прикрепление камеры к пистолету, так что камера меняет свой вид, когда пистолет перемещается. Вы, должно быть, видели этот тип установки в стрельбе от первого лица, где игрок видит вид глазами главного героя.
i. Выберите камера.
ii. Удерживайте Shift и выберите gun
iii. Нажмите Ctrl + p → object. Этот метод называется
parenting in Blender мы сделали пистолет родительской камеры.
12. Повторите то же самое для оси

Камера и пистолет после воспитания
Камера и пистолет после воспитания

Та-да! У нас все активы нашей игры готовы.
Теперь, чтобы наша настройка работала как игра, нам нужно предоставить некоторую логику.
Для этого мы будем использовать логический редактор blender. В основном, логический редактор строит логику вашей игры, указывая, что произойдет, когда определенное событие произойдет
, например . вы хотите, чтобы сделать шар исчезает, когда пуля попадает в него так, чувствуя столкновение между сферой и пулей является вашим событием и сделать шар исчезает ваше действие . События представлены датчиками, а действия-исполнительными механизмами. Блендер имеет ряд датчиков и приводов для построения логики игры. Датчик и привод соединены регулятором, регулятор служит как условие .

Часть 2 Добавление логики игры

Во-первых, мы хотим посмотреть вокруг, когда игрок перемещает мышь. Помните, мы прикрепили нашу камеру с пистолетом? Давайте заставим наше оружие двигаться, когда пользователь перемещает мышь
1.Выберите пистолет
i. Перейдите в логический редактор
ii. Добавить датчик мыши
iii. Выберите событие мыши→ движение
iv. Добавить мышь привода
v. изменить режим, чтобы посмотреть
vi. Отключить” использовать ось Y "
vii.Подключение датчика к приводу

Кирпичи логики для пушки
Кирпичи логики для пушки

Далее, Давайте сделаем так, чтобы шар исчез, когда пуля попадает в него.

2. Выберите сферу
i. Установите границы столкновения на вкладке физика.

Подсказка: границы столкновения-это границы вблизи объекта. Таким образом, в основном, мы определяем диапазон, в котором объект может обнаружить столкновение
-7

ii. Перейдите в логический редактор
iii. Добавить Датчик столкновения
iv. Нажмите на " M / P”. Вы можете обнаружить столкновение, указав материал другого объекта или указав игровое свойство, которым обладает объект. Здесь мы будем использовать
материал.
v. выберите материал пули
vi. Добавить привод редактировать объект
vii. Выберите конечный объект
viii. Подключение датчика и привода

Логические кирпичи для объекта для съемки
Логические кирпичи для объекта для съемки

Теперь, мы хотим, чтобы стрелять пулей по щелчку мыши для этого нам нужно генерировать пулю рядом с соплом пистолета, и мы должны дать ему некоторую скорость, так что он будет двигаться. Помните, что мы разместили пустую ось перед соплом пистолета это место, где мы хотим, чтобы наши пули появлялись, когда игрок нажимает кнопку мыши.

3. Выберите обычная ось
i. Добавить датчик мыши
ii. Выберите событие мыши → левая кнопка
iii. Добавить привод редактировать объект
iv. Выберите объект пули
v. подключите датчик и привод

Логические кирпичи для axis
Логические кирпичи для axis

Теперь его время, чтобы дать нашей пуле некоторую скорость, так что он движется, когда он выстрелил

4. Выберите пуля
i. Перейдите на вкладку физические свойства
ii. Установить тип физики dynamic.

Подсказка: физический тип объекта определяет его поведение против приложенных к нему сил, например, когда вы играете в игру, гравитация действует в отрицательном направлении Z, поэтому, если ваш объект имеет статический тип физики, он будет на своем месте, если он имеет динамический тип физики, он упадет. По умолчанию все объекты имеют тип статической физики.

iii. Установить границы столкновения
iv. Перейдите в Редактор логики
v. добавить датчик всегда
vi. Добавить движение привода
vii. Увеличьте значение Loc → X
viii.Подключение датчика и привода
ix. Добавить датчик задержки
x. Увеличьте задержку так, чтобы пуля исчезла через некоторое время.
Если вы не уничтожите пулю через некоторое время, Blender будет продолжать вычислять свою следующую позицию, которая заставит систему замедлить
xi. Добавить привод редактировать объект
xii. Выберите конечный объект
xiii. Подключение датчика и привода

Логические кирпичи для пули
Логические кирпичи для пули

Копируйте объекты (сферы) и размещайте их на плоскости так, как хотите

Woohoo! Игра готова. Время стрелять!
Нажмите P, чтобы играть в игру.

Финальная игра с камеры
Финальная игра с камеры

Вот ссылка на файл blend финальной игры: https://github.com/shriaas2898/blender/blob/master/simple%20shooting%20game%20test.blend

Спасибо за чтение :)